Suppr超能文献

Pumilio与mRNA 3'UTR异构体差异性结合,以调节突触蛋白的定位。

Pumilio differentially binds to mRNA 3' UTR isoforms to regulate localization of synaptic proteins.

作者信息

Grzejda Dominika, Hess Anton, Rezansoff Andrew, Gorey Sakshi, Carrasco Judit, Alfonso-Gonzalez Carlos, Tsagkris Stylianos, Neuhaus Lena, Shi Mengjin, Ozbulut Hasan Can, Vögtle Friederike-Nora, Vlachos Andreas, Hilgers Valérie

机构信息

Max-Planck-Institute of Immunobiology and Epigenetics, 79108, Freiburg, Germany.

Neuroscience and Rare Diseases, Roche Pharma Research and Early Development (pRED), Roche Innovation Center Basel, Basel, Switzerland.

出版信息

EMBO Rep. 2025 Apr;26(7):1792-1815. doi: 10.1038/s44319-025-00401-z. Epub 2025 Feb 21.

Abstract

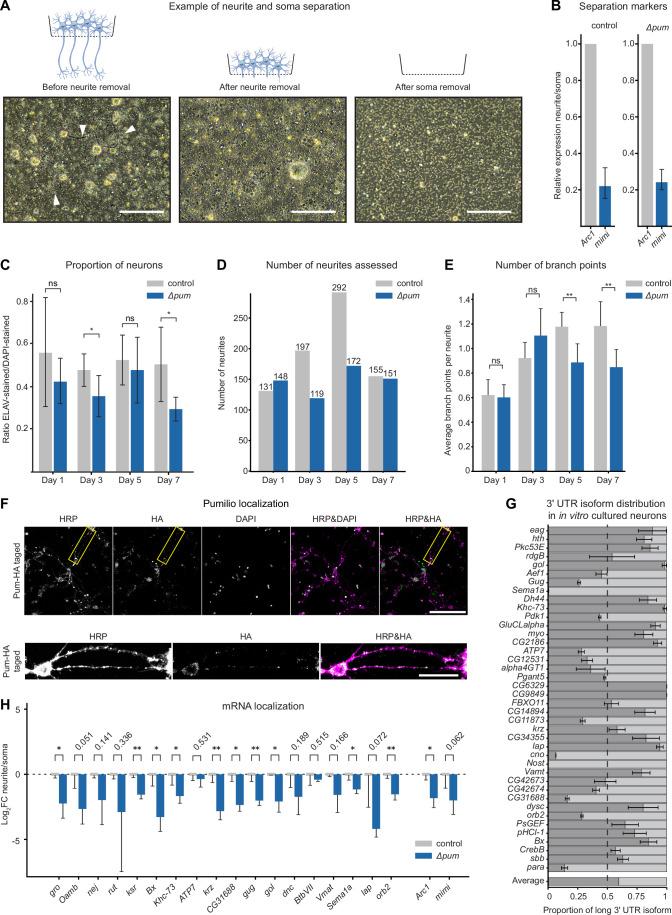
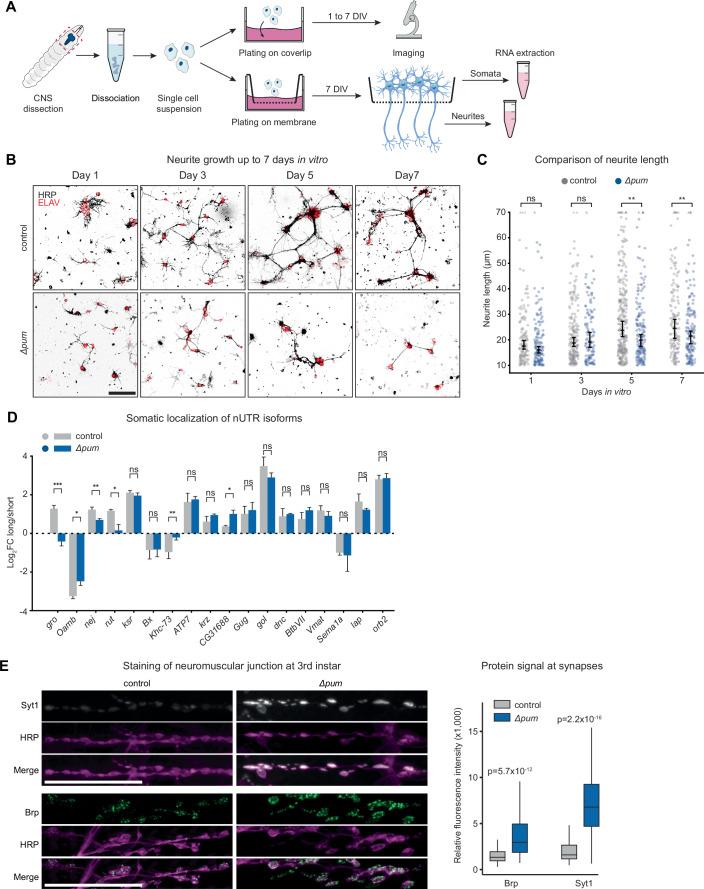
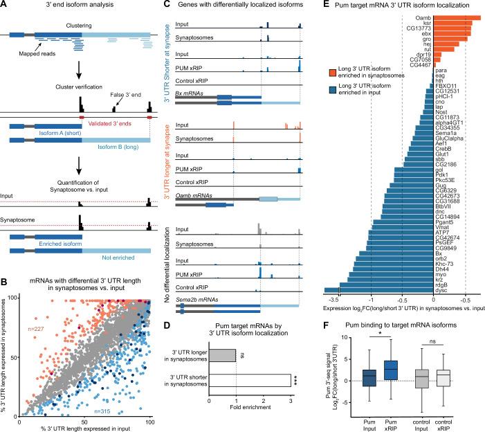
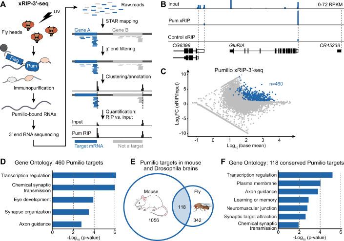
In neuronal cells, the regulation of RNA is crucial for the spatiotemporal control of gene expression, but how the correct localization, levels, and function of synaptic proteins are achieved is not well understood. In this study, we globally investigate the role of alternative 3' UTRs in regulating RNA localization in the synaptic regions of the Drosophila brain. We identify direct mRNA targets of the translational repressor Pumilio, finding that mRNAs bound by Pumilio encode proteins enriched in synaptosomes. Pumilio differentially binds to RNA isoforms of the same gene, favoring long, neuronal 3' UTRs. These longer 3' UTRs tend to remain in the neuronal soma, whereas shorter UTR isoforms localize to the synapse. In cultured pumilio mutant neurons, axon outgrowth defects are accompanied by mRNA isoform mislocalization, and proteins encoded by these Pumilio target mRNAs display excessive abundance at synaptic boutons. Our study identifies an important mechanism for the spatiotemporal regulation of protein function in neurons.

摘要

在神经元细胞中,RNA的调控对于基因表达的时空控制至关重要,但目前对于如何实现突触蛋白的正确定位、水平和功能还知之甚少。在本研究中,我们全面研究了可变3'UTR在调节果蝇大脑突触区域RNA定位中的作用。我们确定了翻译抑制因子Pumilio的直接mRNA靶标,发现与Pumilio结合的mRNA编码在突触小体中富集的蛋白质。Pumilio与同一基因的RNA异构体有差异地结合,倾向于结合长的、神经元特异性的3'UTR。这些较长的3'UTR倾向于保留在神经元胞体中,而较短的UTR异构体则定位于突触。在培养的pumilio突变神经元中,轴突生长缺陷伴随着mRNA异构体的定位错误,并且这些Pumilio靶标mRNA编码的蛋白质在突触小体处显示出过量表达。我们的研究确定了神经元中蛋白质功能时空调节的一个重要机制。

https://cdn.ncbi.nlm.nih.gov/pmc/blobs/e681/11976915/55cfb0dc012f/44319_2025_401_Fig1_HTML.jpg

文献AI研究员

20分钟写一篇综述,助力文献阅读效率提升50倍。

立即体验

用中文搜PubMed

大模型驱动的PubMed中文搜索引擎

马上搜索

文档翻译

学术文献翻译模型,支持多种主流文档格式。

立即体验