Suppr超能文献

整合转录组学和单细胞全基因组关联研究分析预测,初始CD4 T细胞相关基因DRAM2是结直肠癌的潜在生物标志物和治疗靶点。

Integrating transcriptomics and scPagwas analysis predicts naïve CD4 T cell-related gene DRAM2 as a potential biomarker and therapeutic target for colorectal cancer.

作者信息

Feng Rui, Li Xiaofang, Li Benhua, Luan Tiankuo, He Jiaming, Liu Guojing, Yue Jian

机构信息

Chongqing Key Laboratory of Molecular Oncology and Epigenetics, The First Affiliated Hospital of Chongqing Medical University, Chongqing, China.

Department of Pharmacy, The Affiliated Hospital of Southwest Medical University, Luzhou, China.

出版信息

BMC Cancer. 2025 Feb 21;25(1):317. doi: 10.1186/s12885-025-13731-x.

Abstract

OBJECTIVE

The interaction between T cells, particularly naïve CD4 T cells (CD4Tn), and colorectal cancer (CRC) is highly complex. CD4Tn play a crucial role in modulating immune responses within the tumor microenvironment, yet the precise mechanisms by which they influence tumor progression remain elusive. This study aims to explore the relationship between CRC and CD4Tn, identify biomarkers and therapeutic targets, and focus on the role of CD4Tn in shaping the immune environment of CRC.

METHODS

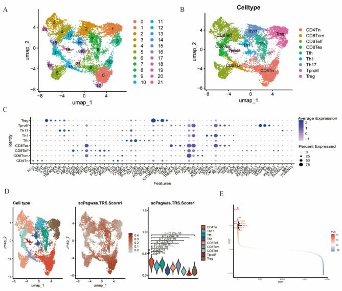
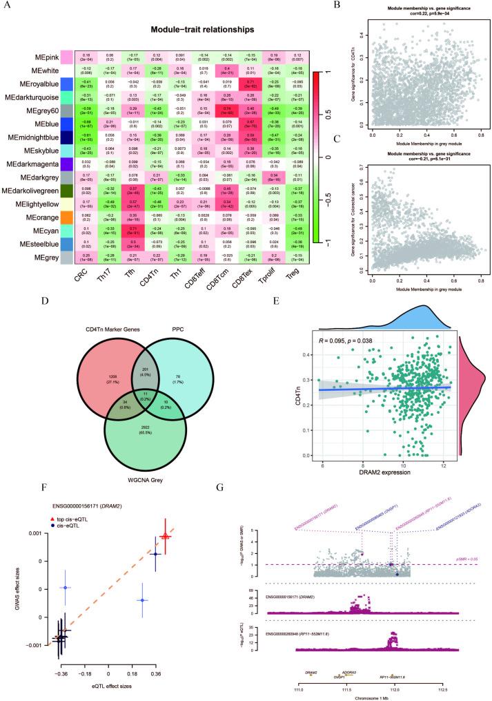
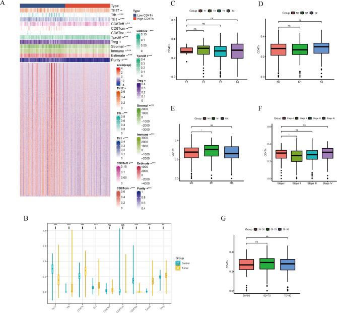
Single-cell transcriptomics, alongside the scPagwas algorithm, were employed to identify pivotal T cell subsets involved in CRC progression. Bulk transcriptomic data were further analyzed using deconvolution algorithms to elucidate the roles of these key T cell subsets. The abundance of naïve CD4 T cells (CD4Tn) was specifically assessed to gauge patient responses to immunotherapy, alterations in the immune microenvironment, and correlations with genetic mutations. Key genes linked to CD4Tn were identified using weighted gene co-expression network analysis and Pearson correlation scores. The SMR algorithm was subsequently used for validation, with experimental verification following.

RESULTS

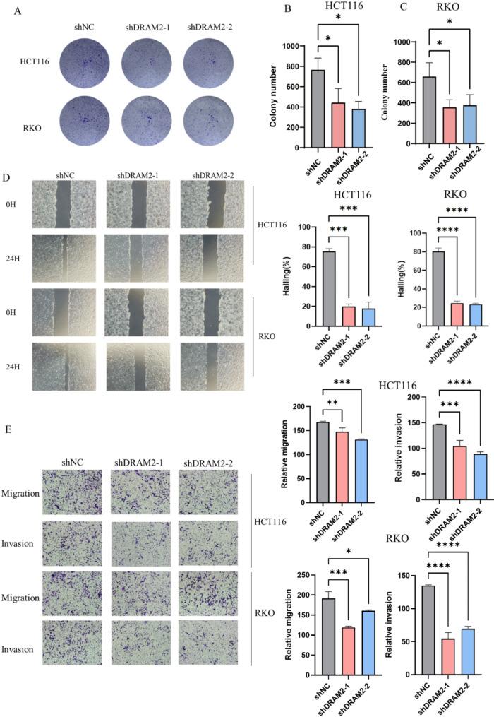
Through single-cell transcriptomics and the scPagwas algorithm, CD4Tn was confirmed as a critical cell type in CRC progression. High infiltration of CD4Tn cells in CRC patients was correlated with poorer prognosis and suboptimal responses to immunotherapy. SMR analysis suggested a potential causal link between DRAM2 gene expression and CRC progression. Experimental knockdown of DRAM2 in colorectal cancer cells significantly inhibited tumor growth.

CONCLUSION

The DRAM2 gene, associated with CD4Tn cells, appears to play a pivotal role in the advancement of CRC and may represent a promising therapeutic target for treatment.

摘要

目的

T细胞,尤其是初始CD4 T细胞(CD4Tn)与结直肠癌(CRC)之间的相互作用极为复杂。CD4Tn在调节肿瘤微环境中的免疫反应中起关键作用,但其影响肿瘤进展的精确机制仍不清楚。本研究旨在探索CRC与CD4Tn之间的关系,确定生物标志物和治疗靶点,并聚焦于CD4Tn在塑造CRC免疫环境中的作用。

方法

采用单细胞转录组学结合scPagwas算法来识别参与CRC进展的关键T细胞亚群。使用反卷积算法进一步分析批量转录组数据,以阐明这些关键T细胞亚群的作用。特别评估初始CD4 T细胞(CD4Tn)的丰度,以衡量患者对免疫治疗的反应、免疫微环境的变化以及与基因突变的相关性。使用加权基因共表达网络分析和Pearson相关评分来识别与CD4Tn相关的关键基因。随后使用SMR算法进行验证,并进行实验验证。

结果

通过单细胞转录组学和scPagwas算法,证实CD4Tn是CRC进展中的关键细胞类型。CRC患者中CD4Tn细胞的高浸润与较差的预后和对免疫治疗的次优反应相关。SMR分析表明DRAM2基因表达与CRC进展之间存在潜在因果关系。在结肠癌细胞中实验性敲低DRAM2可显著抑制肿瘤生长。

结论

与CD4Tn细胞相关的DRAM2基因似乎在CRC进展中起关键作用,可能是一个有前景的治疗靶点。

https://cdn.ncbi.nlm.nih.gov/pmc/blobs/fd26/11843817/9e836c3a585f/12885_2025_13731_Fig1_HTML.jpg

文献AI研究员

20分钟写一篇综述,助力文献阅读效率提升50倍。

立即体验

用中文搜PubMed

大模型驱动的PubMed中文搜索引擎

马上搜索

文档翻译

学术文献翻译模型,支持多种主流文档格式。

立即体验