Suppr超能文献

基于全基因组关联研究的群体遗传分析确定bZIP29为玉米中的一个杂种优势基因。

GWAS-based population genetic analysis identifies bZIP29 as a heterotic gene in maize.

作者信息

Zhang Jie, Gu Riliang, Miao Xinxin, Schmidt Renate H, Xu Zhenxiang, Lu Jiawen, Ma Yuting, Yang Tao, Wang Pingxi, Liu Yangyang, Wang Xiaoli, Du Xuemei, Zheng Nannan, Zhen Sihan, Liang Chengyong, Xie Yuxin, Wu Yongrui, Li Lin, Reif Jochen C, Jiang Yong, Wang Jianhua, Fu Junjie, Zhang Hongwei

机构信息

State Key Laboratory of Crop Gene Resources and Breeding, National Key Facility for Crop Gene Resources and Genetic Improvement, Institute of Crop Sciences, Chinese Academy of Agricultural Sciences, Beijing 100081, China; State Key Laboratory of Maize Bio-breeding, Beijing Innovation Center for Crop Seed Technology of Ministry of Agriculture and Rural Affairs, College of Agronomy and Biotechnology, China Agricultural University, Beijing 100193, China.

State Key Laboratory of Maize Bio-breeding, Beijing Innovation Center for Crop Seed Technology of Ministry of Agriculture and Rural Affairs, College of Agronomy and Biotechnology, China Agricultural University, Beijing 100193, China.

出版信息

Plant Commun. 2025 May 12;6(5):101289. doi: 10.1016/j.xplc.2025.101289. Epub 2025 Feb 20.

Abstract

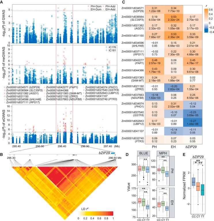
Understanding the role of heterotic genes in contributing to heterosis is essential for advancing hybrid breeding. We analyzed plant height (PH), ear height (EH), and transcriptomic data from a maize hybrid population. Genome-wide association studies (GWASs) revealed that dominance effects of quantitative trait loci (QTLs) play a significant role in hybrid traits and mid-parent heterosis. By integrating GWAS, expression GWAS (eGWAS), and module eGWAS analysis, we prioritized six candidate heterotic genes underlying six QTLs, including one QTL that spans the bZIP29 gene. In the hybrid population, bZIP29 exhibits additive expression and dominance effects for both hybrid traits and mid-parent heterosis, with its favorable allele correlating positively with PH and EH. bZIP29 demonstrates dominance or over-dominance patterns in hybrids derived from crosses between transgenic and wild-type lines, contingent upon its expression. A tsCUT&Tag assay revealed that bZIP29 protein binds directly to a gene regulated by its associated expression QTL (eQTL) and six genes within expression modules governed by its associated module-eQTLs (meQTLs). Regulatory networks involving bZIP29 are more extensive in hybrid subpopulations than in the parental population. This study offers insights into key heterotic genes and networks that underpin the robust growth of hybrid maize.

摘要

了解杂种优势基因在杂种优势形成中的作用对于推进杂交育种至关重要。我们分析了一个玉米杂交群体的株高(PH)、穗位高(EH)和转录组数据。全基因组关联研究(GWAS)表明,数量性状位点(QTL)的显性效应在杂种性状和中亲杂种优势中起重要作用。通过整合GWAS、表达GWAS(eGWAS)和模块eGWAS分析,我们确定了六个QTL下的六个候选杂种优势基因,其中一个QTL跨越bZIP29基因。在杂交群体中,bZIP29对杂种性状和中亲杂种优势均表现出加性表达和显性效应,其有利等位基因与PH和EH呈正相关。bZIP29在转基因和野生型品系杂交产生的杂种中表现出显性或超显性模式,这取决于其表达情况。一项tsCUT&Tag分析表明,bZIP29蛋白直接与受其相关表达QTL(eQTL)调控的一个基因以及受其相关模块-eQTL(meQTL)调控的表达模块内的六个基因结合。涉及bZIP29的调控网络在杂种亚群体中比在亲本群体中更广泛。本研究为支撑杂交玉米稳健生长的关键杂种优势基因和网络提供了见解。

https://cdn.ncbi.nlm.nih.gov/pmc/blobs/6e32/12143148/f0774ae2a571/gr1.jpg

文献AI研究员

20分钟写一篇综述,助力文献阅读效率提升50倍。

立即体验

用中文搜PubMed

大模型驱动的PubMed中文搜索引擎

马上搜索

文档翻译

学术文献翻译模型,支持多种主流文档格式。

立即体验