Suppr超能文献

用于光催化邻近标记和蛋白质组分析功能的1000倍超光敏荧光蛋白模拟物

1000 fold Ultra-Photosensitized Fluorescent Protein Mimics Toward Photocatalytic Proximity Labeling and Proteomic Profiling Functions.

作者信息

Sun Rui, Huang Yanan, Feng Huan, Zhao Nan, Wan Wang, Shen Di, Zhong Bowen, Zhang Yukui, Zhang Xin, Zhao Qun, Zhang Lihua, Liu Yu

机构信息

State Key Laboratory of Medical Proteomics, National Chromatographic R. & A. Center, CAS Key Laboratory of Separation Science for Analytical Chemistry, Dalian Institute of Chemical Physics, Chinese Academy of Sciences, 457 Zhongshan Road, Dalian, 116023, China.

University of Chinese Academy of Sciences, Beijing, 100049, China.

出版信息

Adv Sci (Weinh). 2025 Apr;12(15):e2413063. doi: 10.1002/advs.202413063. Epub 2025 Feb 22.

Abstract

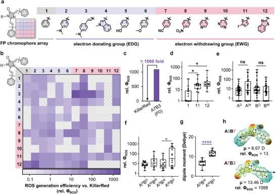
Photosensitizing fluorescent proteins (FP) (e.g. KillerRed) have been shown not capable of photo-catalytic protein proximity labeling for downstream proteomic profiling applications. To acquire such a function, FP chromophores are engineered in a 12 × 12 combinatorial matrix of synthetic analoges, achieving up to 1000 fold enhancement of reactive oxygen species (ROS) production compared to the natural FPs. FP chromophores are shown with larger dipole moments exhibit higher ROS yield toward protein labeling. By conjugating the ultra-photosensitized FP chromophore to HaloTag (namely upsFP tag), its photo-catalytic protein proximity labeling function is demonstrated using nucleophilic amino substrates. Through photochemical characterizations, theoretical calculation, and tandem mass spectrometry, a radical-mediated labeling mechanism is revealed with expanded reactivity toward diverse protein residues via a type I photosensitization pathway. Finally, a proteomic profiling application is showcased using the upsFP tag to resolve the dynamic interactome variations upon TAR DNA-binding protein 43 (TDP43) phase separation and suborganellar translocation. Together, this work demonstrates three orders of magnitude ultra-photosensitization of fluorescent protein chromophore enables photocatalytic protein proximity labeling and profiling functions that are impractical for natural fluorescent proteins.

摘要

光敏荧光蛋白(FP)(如KillerRed)已被证明不能用于下游蛋白质组分析应用中的光催化蛋白质邻近标记。为了获得这种功能,FP发色团在12×12的合成类似物组合矩阵中进行了工程改造,与天然FP相比,活性氧(ROS)生成量提高了1000倍。结果表明,具有较大偶极矩的FP发色团对蛋白质标记表现出更高的ROS产率。通过将超光敏FP发色团与HaloTag偶联(即upsFP标签),利用亲核氨基底物证明了其光催化蛋白质邻近标记功能。通过光化学表征、理论计算和串联质谱,揭示了一种自由基介导的标记机制,该机制通过I型光敏途径对多种蛋白质残基具有扩展的反应性。最后,展示了一个蛋白质组分析应用,使用upsFP标签来解析TAR DNA结合蛋白43(TDP43)相分离和亚细胞器易位时的动态相互作用组变化。总之,这项工作表明荧光蛋白发色团的三个数量级超光敏化能够实现天然荧光蛋白无法实现的光催化蛋白质邻近标记和分析功能。

https://cdn.ncbi.nlm.nih.gov/pmc/blobs/e33f/12005797/ec6d81f44906/ADVS-12-2413063-g007.jpg

文献AI研究员

20分钟写一篇综述,助力文献阅读效率提升50倍。

立即体验

用中文搜PubMed

大模型驱动的PubMed中文搜索引擎

马上搜索

文档翻译

学术文献翻译模型,支持多种主流文档格式。

立即体验