Suppr超能文献

来自小行星(101955)贝努样本中存在大量氨和富含氮的可溶性有机物。

Abundant ammonia and nitrogen-rich soluble organic matter in samples from asteroid (101955) Bennu.

作者信息

Glavin Daniel P, Dworkin Jason P, Alexander Conel M O'D, Aponte José C, Baczynski Allison A, Barnes Jessica J, Bechtel Hans A, Berger Eve L, Burton Aaron S, Caselli Paola, Chung Angela H, Clemett Simon J, Cody George D, Dominguez Gerardo, Elsila Jamie E, Farnsworth Kendra K, Foustoukos Dionysis I, Freeman Katherine H, Furukawa Yoshihiro, Gainsforth Zack, Graham Heather V, Grassi Tommaso, Giuliano Barbara Michela, Hamilton Victoria E, Haenecour Pierre, Heck Philipp R, Hofmann Amy E, House Christopher H, Huang Yongsong, Kaplan Hannah H, Keller Lindsay P, Kim Bumsoo, Koga Toshiki, Liss Michael, McLain Hannah L, Marcus Matthew A, Matney Mila, McCoy Timothy J, McIntosh Ophélie M, Mojarro Angel, Naraoka Hiroshi, Nguyen Ann N, Nuevo Michel, Nuth Joseph A, Oba Yasuhiro, Parker Eric T, Peretyazhko Tanya S, Sandford Scott A, Santos Ewerton, Schmitt-Kopplin Philippe, Seguin Frederic, Simkus Danielle N, Shahid Anique, Takano Yoshinori, Thomas-Keprta Kathie L, Tripathi Havishk, Weiss Gabriella, Zheng Yuke, Lunning Nicole G, Righter Kevin, Connolly Harold C, Lauretta Dante S

机构信息

Solar System Exploration Division, NASA Goddard Space Flight Center (GSFC), Greenbelt, MD USA.

Earth and Planets Laboratory, Carnegie Institution for Science, Washington, DC USA.

出版信息

Nat Astron. 2025;9(2):199-210. doi: 10.1038/s41550-024-02472-9. Epub 2025 Jan 29.

Abstract

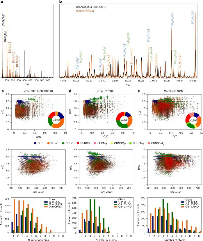
Organic matter in meteorites reveals clues about early Solar System chemistry and the origin of molecules important to life, but terrestrial exposure complicates interpretation. Samples returned from the B-type asteroid Bennu by the Origins, Spectral Interpretation, Resource Identification, and Security-Regolith Explorer mission enabled us to study pristine carbonaceous astromaterial without uncontrolled exposure to Earth's biosphere. Here we show that Bennu samples are volatile rich, with more carbon, nitrogen and ammonia than samples from asteroid Ryugu and most meteorites. Nitrogen-15 isotopic enrichments indicate that ammonia and other N-containing soluble molecules formed in a cold molecular cloud or the outer protoplanetary disk. We detected amino acids (including 14 of the 20 used in terrestrial biology), amines, formaldehyde, carboxylic acids, polycyclic aromatic hydrocarbons and N-heterocycles (including all five nucleobases found in DNA and RNA), along with ~10,000 N-bearing chemical species. All chiral non-protein amino acids were racemic or nearly so, implying that terrestrial life's left-handed chirality may not be due to bias in prebiotic molecules delivered by impacts. The relative abundances of amino acids and other soluble organics suggest formation and alteration by low-temperature reactions, possibly in NH-rich fluids. Bennu's parent asteroid developed in or accreted ices from a reservoir in the outer Solar System where ammonia ice was stable.

摘要

陨石中的有机物质揭示了有关早期太阳系化学以及对生命至关重要的分子起源的线索,但地球暴露使其解释变得复杂。“起源、光谱解释、资源识别和安全风化层探测器”任务从B型小行星贝努返回的样本使我们能够研究原始的碳质天体物质,而不会不受控制地暴露于地球生物圈。我们在此表明,贝努样本富含挥发性物质,其碳、氮和氨的含量比来自龙宫小行星和大多数陨石的样本更多。氮-15同位素富集表明,氨和其他含氮可溶性分子是在冷分子云或原行星盘外部形成的。我们检测到了氨基酸(包括地球生物学中使用的20种氨基酸中的14种)、胺、甲醛、羧酸、多环芳烃和氮杂环(包括在DNA和RNA中发现的所有五种核碱基),以及约10000种含氮化学物质。所有手性非蛋白质氨基酸都是外消旋的或几乎是外消旋的,这意味着地球生命的左旋手性可能并非由于撞击传递的益生元分子存在偏向性。氨基酸和其他可溶性有机物的相对丰度表明其是通过低温反应形成和改变的,可能是在富含氨的流体中。贝努的母体小行星是在太阳系外部的一个氨冰稳定的储库中形成或吸积了冰物质。

https://cdn.ncbi.nlm.nih.gov/pmc/blobs/b784/11842271/2d874f5c65fe/41550_2024_2472_Fig1_HTML.jpg

文献AI研究员

20分钟写一篇综述,助力文献阅读效率提升50倍。

立即体验

用中文搜PubMed

大模型驱动的PubMed中文搜索引擎

马上搜索

文档翻译

学术文献翻译模型,支持多种主流文档格式。

立即体验