Suppr超能文献

挽救DNA甲基转移酶1(DNMT1)并不能完全逆转其在小鼠胚胎干细胞中缺失所造成的分子和功能影响。

Rescuing DNMT1 fails to fully reverse the molecular and functional repercussions of its loss in mouse embryonic stem cells.

作者信息

Elder Elizabeth, Lemieux Anthony, Legault Lisa-Marie, Caron Maxime, Bertrand-Lehouillier Virginie, Dupas Thomas, Raynal Noël J-M, Bourque Guillaume, Sinnett Daniel, Gévry Nicolas, McGraw Serge

机构信息

Department of Biochemistry and Molecular Medicine, University of Montreal, Montreal, Quebec, H3T 1J4, Canada.

Azrieli Research Centre of Sainte-Justine University Hospital, Montreal, Quebec, H3T 1C5, Canada.

出版信息

Nucleic Acids Res. 2025 Feb 8;53(4). doi: 10.1093/nar/gkaf130.

Abstract

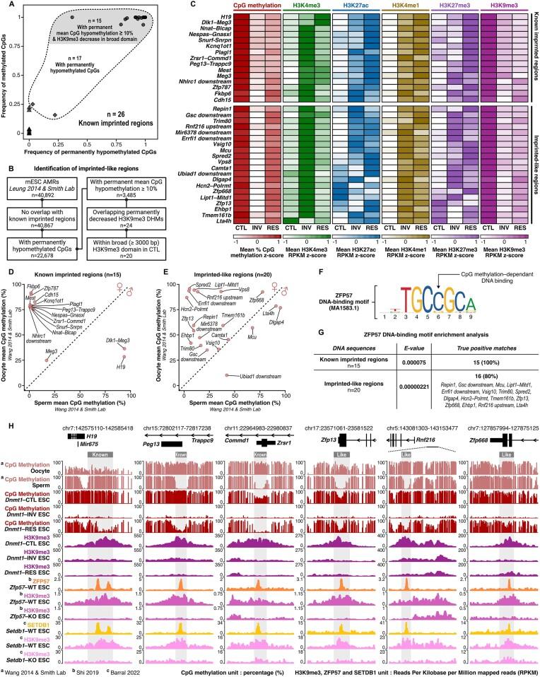
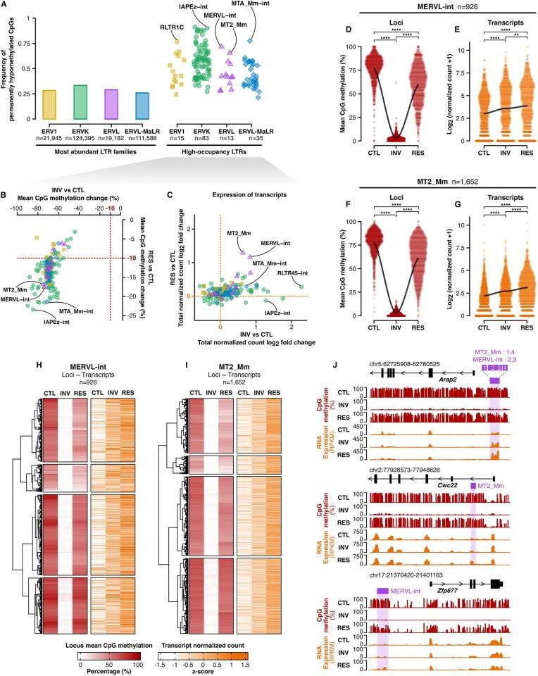
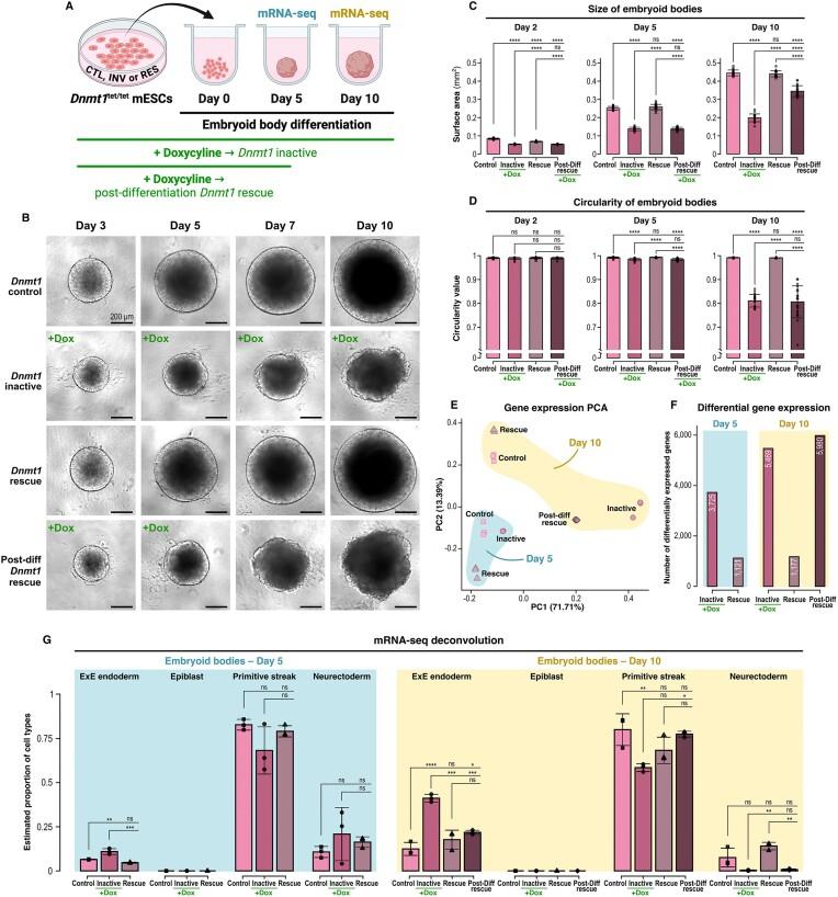
Epigenetic mechanisms are crucial for developmental programming and can be disrupted by environmental stressors, increasing susceptibility to disease. This has sparked interest in therapies for restoring epigenetic balance, but it remains uncertain whether disordered epigenetic mechanisms can be fully corrected. Disruption of DNA methyltransferase 1 (DNMT1), responsible for DNA methylation maintenance, has particularly devastating biological consequences. Therefore, here we explored if rescuing DNMT1 activity is sufficient to reverse the effects of its loss utilizing mouse embryonic stem cells. However, only partial reversal could be achieved. Extensive changes in DNA methylation, histone modifications, and gene expression were detected, along with transposable element derepression and genomic instability. Reduction of cellular size, complexity, and proliferation rate were observed, as well as lasting effects in germ layer lineages and embryoid bodies. Interestingly, by analyzing the impact on imprinted regions, we uncovered 20 regions exhibiting imprinted-like signatures. Notably, while many permanent effects persisted throughout Dnmt1 inactivation and rescue, others arose from the rescue intervention. Lastly, rescuing DNMT1 after differentiation initiation worsened outcomes, reinforcing the need for early intervention. Our findings highlight the far-reaching functions of DNMT1 and provide valuable perspectives on the repercussions of epigenetic perturbations during early development and the challenges of rescue interventions.

摘要

表观遗传机制对发育编程至关重要,且可能被环境应激源破坏,从而增加疾病易感性。这引发了人们对恢复表观遗传平衡疗法的兴趣,但无序的表观遗传机制能否被完全纠正仍不确定。负责维持DNA甲基化的DNA甲基转移酶1(DNMT1)的破坏具有特别严重的生物学后果。因此,我们在此利用小鼠胚胎干细胞探索挽救DNMT1活性是否足以逆转其缺失的影响。然而,只能实现部分逆转。检测到DNA甲基化、组蛋白修饰和基因表达的广泛变化,以及转座元件去抑制和基因组不稳定。观察到细胞大小、复杂性和增殖率降低,以及在胚层谱系和胚状体中的持久影响。有趣的是,通过分析对印记区域的影响,我们发现了20个呈现印记样特征的区域。值得注意的是,虽然许多永久性影响在整个Dnmt1失活和挽救过程中持续存在,但其他影响则源于挽救干预。最后,在分化开始后挽救DNMT1会使结果恶化,这强化了早期干预的必要性。我们的研究结果突出了DNMT1的深远功能,并为早期发育过程中表观遗传扰动的影响以及挽救干预的挑战提供了有价值的观点。

https://cdn.ncbi.nlm.nih.gov/pmc/blobs/7e79/11851107/0cfae7c1e403/gkaf130figgra1.jpg

文献AI研究员

20分钟写一篇综述,助力文献阅读效率提升50倍。

立即体验

用中文搜PubMed

大模型驱动的PubMed中文搜索引擎

马上搜索

文档翻译

学术文献翻译模型,支持多种主流文档格式。

立即体验