Suppr超能文献

肿瘤细胞中GPR65的失活通过巨噬细胞重塑导致抗原非依赖性CAR T细胞耐药。

GPR65 Inactivation in Tumor Cells Drives Antigen-Independent CAR T-cell Resistance via Macrophage Remodeling.

作者信息

Mavuluri Jayadev, Dhungana Yogesh, Jones Lindsay L, Bhatara Sheetal, Shi Hao, Yang Xu, Lim Song-Eun, Reyes Noemi, Chi Hongbo, Yu Jiyang, Geiger Terrence L

机构信息

Department of Pathology, St. Jude Children's Research Hospital, Memphis, Tennessee.

Department of Computational Biology, St. Jude Children's Research Hospital, Memphis, Tennessee.

出版信息

Cancer Discov. 2025 May 2;15(5):1018-1036. doi: 10.1158/2159-8290.CD-24-0841.

Abstract

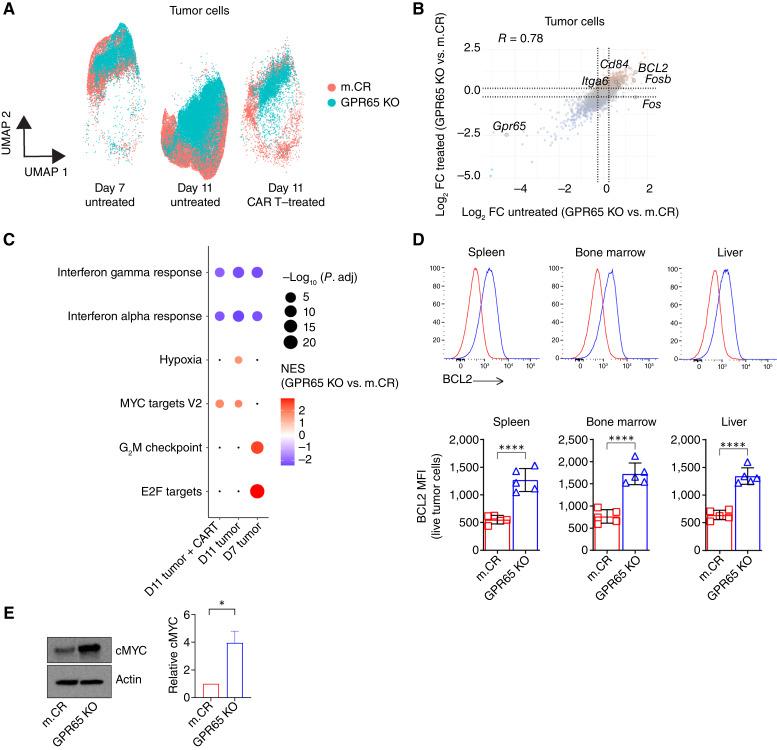
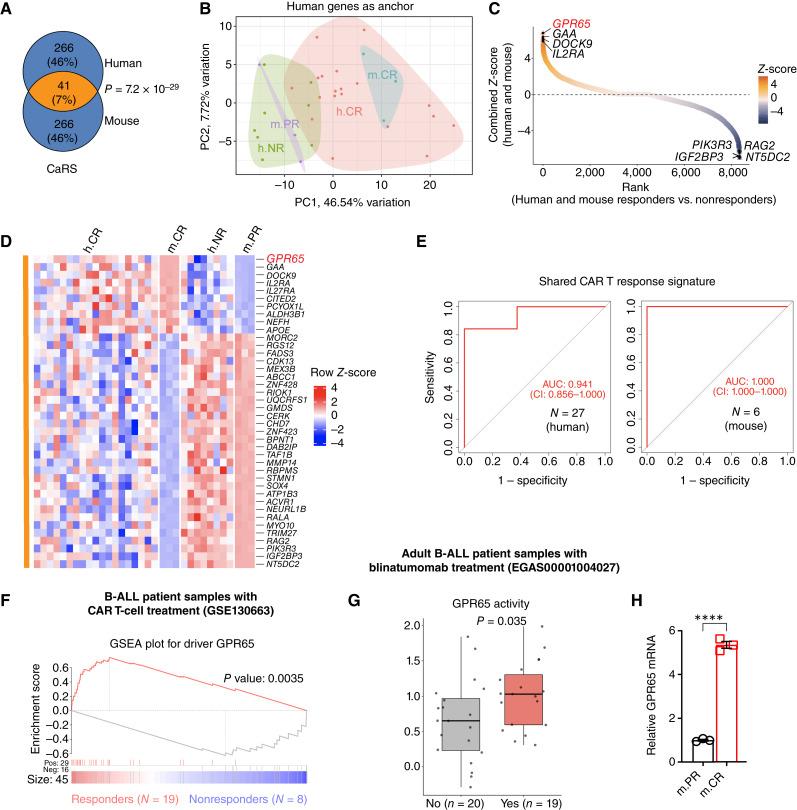
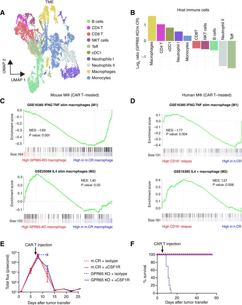
The study identifies GPR65 as an important determinant of B-cell acute lymphoblastic leukemia response to CAR T-cell therapy. Notably, GPR65 absence signals CAR T resistance. By emphasizing the therapeutic potential of targeting VEGFA or host macrophages, our study identifies routes to optimize CAR T-cell therapy outcomes in hematologic malignancies via tumor microenvironment manipulation.

摘要

该研究确定GPR65是B细胞急性淋巴细胞白血病对CAR T细胞疗法反应的重要决定因素。值得注意的是,缺乏GPR65预示着对CAR T细胞耐药。通过强调靶向VEGFA或宿主巨噬细胞的治疗潜力,我们的研究确定了通过操纵肿瘤微环境来优化血液系统恶性肿瘤中CAR T细胞治疗效果的途径。

https://cdn.ncbi.nlm.nih.gov/pmc/blobs/5ccc/12046320/4b1a66699441/cd-24-0841fig1.jpg

文献AI研究员

20分钟写一篇综述,助力文献阅读效率提升50倍。

立即体验

用中文搜PubMed

大模型驱动的PubMed中文搜索引擎

马上搜索

文档翻译

学术文献翻译模型,支持多种主流文档格式。

立即体验