Suppr超能文献

MADS31通过抑制谷物胚珠受精后的程序来支持雌性生殖系发育。

MADS31 supports female germline development by repressing the post-fertilization programme in cereal ovules.

作者信息

Yang Xiujuan, Li Gang, Shi Jin, Wilkinson Laura G, Aubert Matthew K, Houston Kelly, Shirley Neil J, Gao Hengbin, Lister Ryan, Colombo Lucia, Tucker Matthew R

机构信息

Waite Research Institute, School of Agriculture, Food and Wine, The University of Adelaide, Urrbrae, South Australia, Australia.

State Key Laboratory of Agricultural and Forestry Biosecurity, College of Plant Protection, Nanjing Agricultural University, Nanjing, China.

出版信息

Nat Plants. 2025 Mar;11(3):543-560. doi: 10.1038/s41477-025-01915-z. Epub 2025 Feb 25.

Abstract

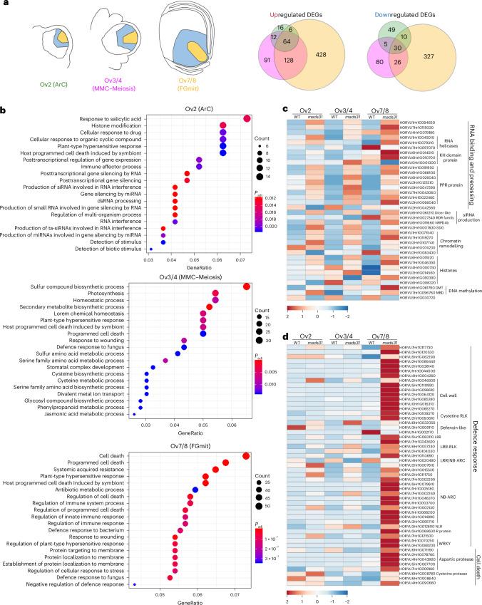
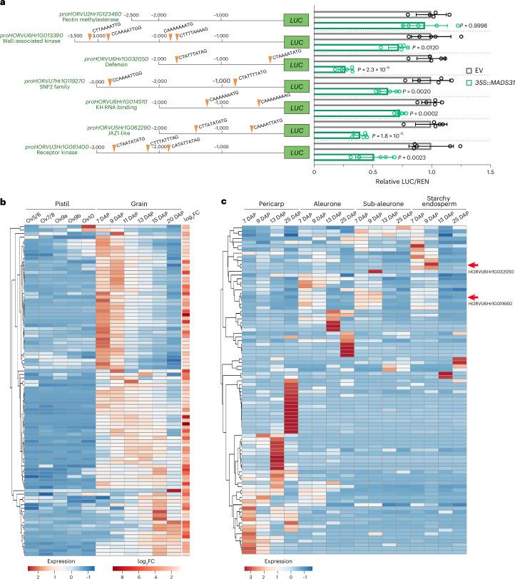
The female germline of flowering plants develops within a niche of sporophytic (somatic) ovule cells, also referred to as the nucellus. How niche cells maintain their own somatic developmental programme, yet support the development of adjoining germline cells, remains largely unknown. Here we report that MADS31, a conserved MADS-box transcription factor from the B-sister subclass, is a potent regulator of niche cell identity. In barley, MADS31 is preferentially expressed in nucellar cells directly adjoining the germline, and loss-of-function mads31 mutants exhibit deformed and disorganized nucellar cells, leading to impaired germline development and partial female sterility. Remarkably similar phenotypes are observed in mads31 mutants in wheat, suggesting functional conservation within the Triticeae tribe. Molecular assays indicate that MADS31 encodes a potent transcriptional repressor, targeting genes in the ovule that are normally active in the seed. One prominent target of MADS31 is NRPD4b, a seed-expressed component of RNA polymerase IV/V that is involved in epigenetic regulation. NRPD4b is directly repressed by MADS31 in vivo and is derepressed in mads31 ovules, while overexpression of NRPD4b recapitulates the mads31 ovule phenotype. Thus, repression of NRPD4b by MADS31 is required to maintain ovule niche functionality. Our findings reveal a new mechanism by which somatic ovule tissues maintain their identity and support germline development before transitioning to the post-fertilization programme.

摘要

开花植物的雌配子体在孢子体(体细胞)胚珠细胞的特定微环境中发育,这些细胞也被称为珠心。微环境细胞如何维持自身的体细胞发育程序,同时支持相邻生殖细胞的发育,在很大程度上仍然未知。在这里,我们报告称,MADS31是一种来自B类姐妹亚类的保守MADS盒转录因子,是微环境细胞身份的有效调节因子。在大麦中,MADS31优先在直接毗邻生殖细胞的珠心细胞中表达,功能缺失的mads31突变体表现出变形和无序的珠心细胞,导致生殖细胞发育受损和部分雌性不育。在小麦的mads31突变体中观察到非常相似的表型,这表明在小麦族中功能保守。分子分析表明,MADS31编码一种有效的转录抑制因子,靶向胚珠中通常在种子中活跃的基因。MADS31的一个主要靶标是NRPD4b,它是参与表观遗传调控的RNA聚合酶IV/V的种子表达成分。NRPD4b在体内被MADS31直接抑制,在mads31胚珠中去抑制,而NRPD4b的过表达重现了mads31胚珠的表型。因此,MADS31对NRPD4b的抑制是维持胚珠微环境功能所必需的。我们的研究结果揭示了一种新机制,通过该机制,体细胞胚珠组织在过渡到受精后程序之前维持其身份并支持生殖细胞发育。

https://cdn.ncbi.nlm.nih.gov/pmc/blobs/1fb5/11928321/47c2613d6ef6/41477_2025_1915_Fig1_HTML.jpg

文献AI研究员

20分钟写一篇综述,助力文献阅读效率提升50倍。

立即体验

用中文搜PubMed

大模型驱动的PubMed中文搜索引擎

马上搜索

文档翻译

学术文献翻译模型,支持多种主流文档格式。

立即体验