Suppr超能文献

姜黄素通过上调miR-1249表达抑制IRE1/MKK7/JNK/CASPASE3信号通路,减轻伏马毒素B1诱导的PK-15细胞凋亡。

Curcumin Attenuates Fumonisin B1-Induced PK-15 Cell Apoptosis by Upregulating miR-1249 Expression to Inhibit the IRE1/MKK7/JNK/CASPASE3 Signaling Pathway.

作者信息

Chen Jia, Xiong Dongwei, Long Miao

机构信息

Key Laboratory of Livestock Infectious Diseases, Ministry of Education, and Key Laboratory of Ruminant Infectious Disease Prevention and Control (East), Ministry of Agriculture and Rural Affairs, College of Animal Science and Veterinary Medicine, Shenyang Agricultural University, 120 Dongling Road, Shenyang 110866, China.

College of Laboratory Animal Medicine, Liaoning University of Traditional Chinese Medicine, 79 Chongshan Road, Shenyang 110847, China.

出版信息

Antioxidants (Basel). 2025 Jan 30;14(2):168. doi: 10.3390/antiox14020168.

Abstract

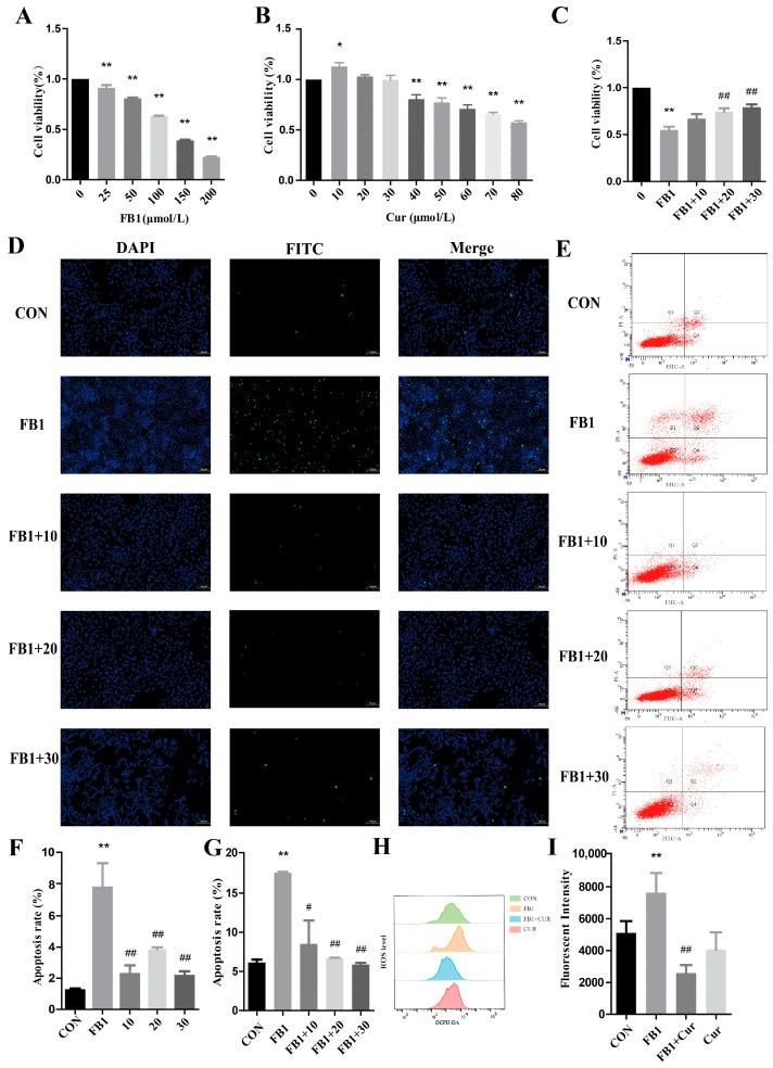
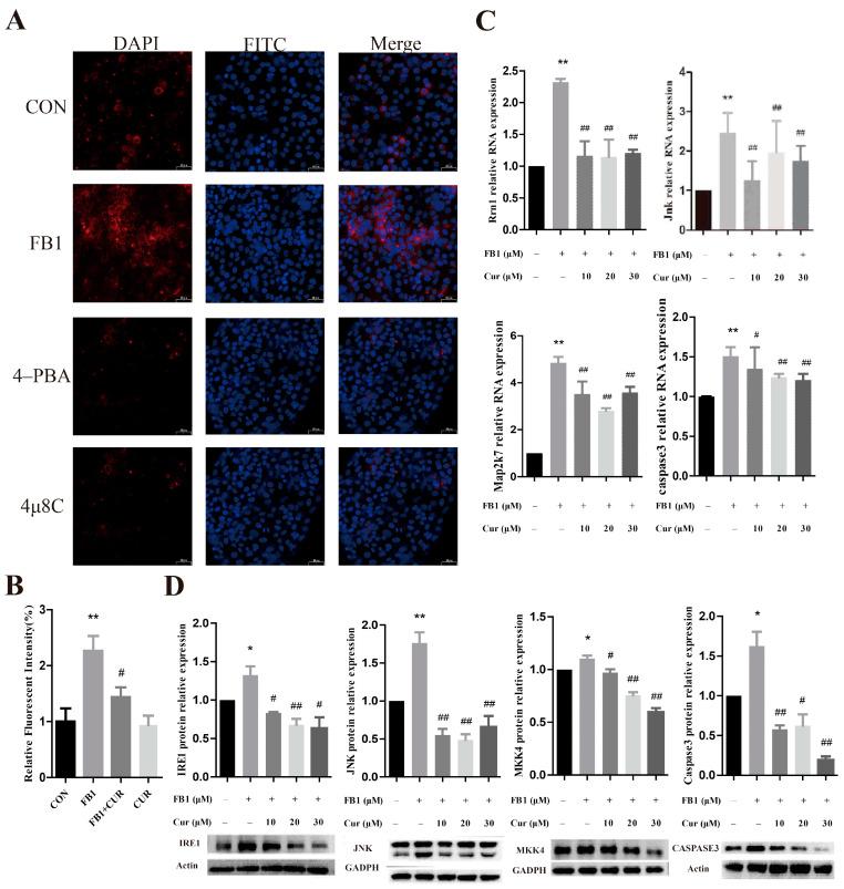
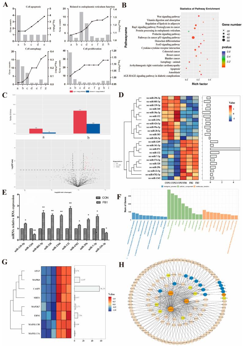
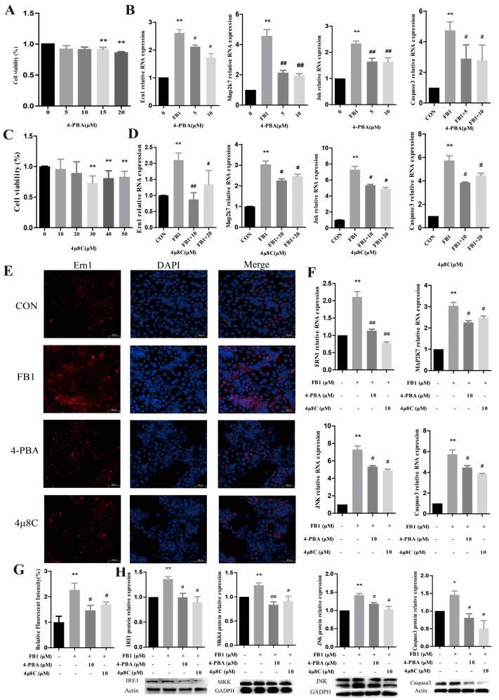
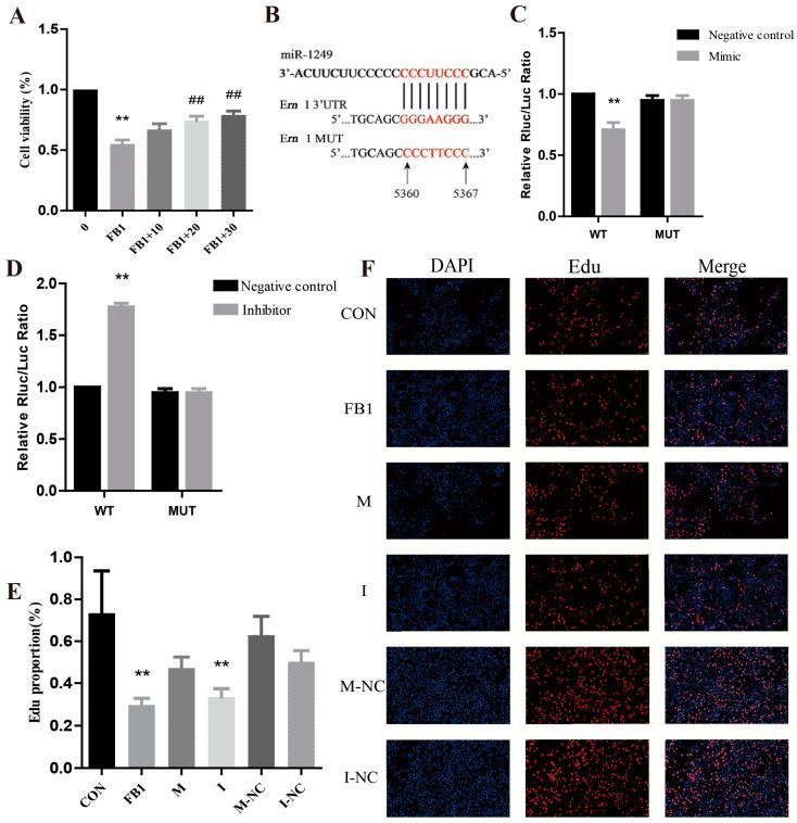
Fumonisin B1 (FB1) is an important toxin which poses global concerns in terms of food safety. Curcumin (Cur), a natural polyphenolic compound, has strong antioxidant and anti-inflammatory effects. Meanwhile, the mechanisms underlying the mitigation of FB1-induced toxicity by Cur are not fully understood, limiting its potential application as a novel feed additive to prevent FB1 toxicity. In this study, porcine kidney cells (PK-15) were used as an experimental model, utilizing mRNA and miRNA transcriptome technologies. The results revealed that Cur upregulated miR-1249 and inhibited the target gene in the PK-15 cells, thereby suppressing the IRE1/MKK7/JNK/CASPASE3 endoplasmic reticulum (ER) stress pathway and alleviating FB1-induced cell apoptosis. Cell transfection experiments confirmed that Cur effectively attenuated the apoptosis induced by ER stress following transfection with a miR-1249 inhibitor. Similarly, transfection with a miR-1249 mimic alleviated the ER stress and FB1-induced PK-15 cell apoptosis. These findings reveal that Cur mitigates FB1-induced ER stress and significantly reduces apoptotic damage in porcine kidney cells.

摘要

伏马菌素B1(FB1)是一种重要的毒素,在食品安全方面引起了全球关注。姜黄素(Cur)是一种天然多酚化合物,具有强大的抗氧化和抗炎作用。同时,Cur减轻FB1诱导的毒性的潜在机制尚未完全明确,这限制了其作为预防FB1毒性的新型饲料添加剂的潜在应用。在本研究中,以猪肾细胞(PK-15)作为实验模型,利用mRNA和miRNA转录组技术。结果显示,Cur上调了PK-15细胞中的miR-1249并抑制了其靶基因,从而抑制了IRE1/MKK7/JNK/CASPASE3内质网(ER)应激途径并减轻了FB1诱导的细胞凋亡。细胞转染实验证实,在用miR-1249抑制剂转染后,Cur有效减轻了内质网应激诱导的细胞凋亡。同样,用miR-1249模拟物转染可减轻内质网应激和FB1诱导的PK-15细胞凋亡。这些发现表明,Cur减轻了FB1诱导的内质网应激,并显著减少了猪肾细胞中的凋亡损伤。

https://cdn.ncbi.nlm.nih.gov/pmc/blobs/1f97/11852309/b41fb3e5a4aa/antioxidants-14-00168-g001.jpg

文献AI研究员

20分钟写一篇综述,助力文献阅读效率提升50倍。

立即体验

用中文搜PubMed

大模型驱动的PubMed中文搜索引擎

马上搜索

文档翻译

学术文献翻译模型,支持多种主流文档格式。

立即体验