Suppr超能文献

细胞过氧化氢和过氧化物酶超敏感性及复杂信号动力学的起源

Origins of Ultrasensitivity and Complex Signaling Dynamics of Cellular Hydrogen Peroxide and Peroxiredoxin.

作者信息

Liu Shengnan, Pi Jingbo, Zhang Qiang

机构信息

Key Laboratory of Environmental Stress and Chronic Disease Control & Prevention Ministry of Education, China Medical University, Shenyang 110122, China.

Key Laboratory of Liaoning Province on Toxic and Biological Effects of Arsenic, China Medical University, Shenyang 110122, China.

出版信息

Antioxidants (Basel). 2025 Feb 18;14(2):235. doi: 10.3390/antiox14020235.

Abstract

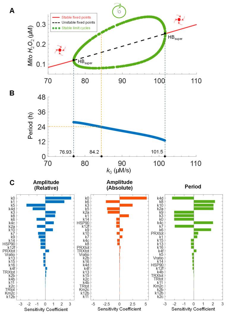
Hydrogen peroxide (HO) plays a crucial role in cell signaling in response to physiological and environmental perturbations. HO can oxidize typical 2-Cys peroxiredoxin (PRX) first into a sulfenic acid, which resolves into a disulfide that can be reduced by thioredoxin (TRX)/TRX reductase (TR). At high levels, HO can also hyperoxidize sulfenylated PRX into a sulfinic acid that can be reduced by sulfiredoxin (SRX). Therefore, PRX, TRX, TR, and SRX (abbreviated as PTRS system here) constitute the coupled sulfenylation and sulfinylation cycle (CSSC), where certain oxidized PRX and TRX forms also function as redox signaling intermediates. Earlier studies have revealed that the PTRS system is capable of rich signaling dynamics, including linearity, ultrasensitivity/switch-like response, nonmonotonicity, circadian oscillation, and possibly, bistability. However, the origins of ultrasensitivity, which is fundamentally required for redox signal amplification, have not been adequately characterized, and their roles in enabling complex nonlinear dynamics of the PTRS system remain to be determined. Through in-depth mathematical modeling analyses, here we revealed multiple sources of ultrasensitivity that are intrinsic to the CSSC, including zero-order kinetic cycles, multistep HO signaling, and a mechanism arising from diminished HO removal at high PRX hyperoxidation state. The CSSC, structurally a positive feedback loop, is capable of bistability under certain parameter conditions, which requires embedding multiple sources of ultrasensitivity identified. Forming a negative feedback loop with cytosolic SRX as previously observed in energetically active cells, the mitochondrial PTRS system (where PRX3 is expressed) can produce sustained circadian oscillations through supercritical Hopf bifurcations. In conclusion, our study provided novel quantitative insights into the dynamical complexity of the PTRS system and improved appreciation of intracellular redox signaling.

摘要

过氧化氢(HO)在细胞响应生理和环境扰动的信号传导中起着至关重要的作用。HO可首先将典型的2-半胱氨酸过氧化物酶(PRX)氧化为亚磺酸,亚磺酸再分解为二硫键,该二硫键可被硫氧还蛋白(TRX)/硫氧还蛋白还原酶(TR)还原。在高水平时,HO还可将亚磺酰化的PRX过度氧化为亚磺酸,亚磺酸可被硫氧还蛋白还原酶(SRX)还原。因此,PRX、TRX、TR和SRX(此处简称为PTRS系统)构成了耦合的亚磺酰化和亚砜化循环(CSSC),其中某些氧化形式的PRX和TRX也作为氧化还原信号中间体发挥作用。早期研究表明,PTRS系统具有丰富的信号动力学,包括线性、超敏感性/开关样反应、非单调性、昼夜节律振荡,以及可能的双稳态。然而,氧化还原信号放大所必需的超敏感性的起源尚未得到充分表征,其在使PTRS系统产生复杂非线性动力学中的作用仍有待确定。通过深入的数学建模分析,我们在此揭示了CSSC固有的多种超敏感性来源,包括零级动力学循环、多步HO信号传导,以及在高PRX过度氧化状态下HO去除减少所产生的一种机制。CSSC在结构上是一个正反馈环,在某些参数条件下能够实现双稳态,这需要嵌入已确定的多种超敏感性来源。如先前在能量活跃细胞中观察到的那样,线粒体PTRS系统(其中表达PRX3)与胞质SRX形成负反馈环,可通过超临界霍普夫分岔产生持续的昼夜节律振荡。总之,我们的研究为PTRS系统的动力学复杂性提供了新的定量见解,并增进了对细胞内氧化还原信号传导的理解。

https://cdn.ncbi.nlm.nih.gov/pmc/blobs/02a1/11852172/d69753f7f865/antioxidants-14-00235-g001.jpg

文献AI研究员

20分钟写一篇综述,助力文献阅读效率提升50倍。

立即体验

用中文搜PubMed

大模型驱动的PubMed中文搜索引擎

马上搜索

文档翻译

学术文献翻译模型,支持多种主流文档格式。

立即体验