Suppr超能文献

中枢神经系统髓鞘再生需要GCN2介导的eIF2α磷酸化。

GCN2-Mediated eIF2α Phosphorylation Is Required for Central Nervous System Remyelination.

作者信息

Falcón Paulina, Brito Álvaro, Escandón Marcela, Roa Juan Francisco, Martínez Nicolas W, Tapia-Godoy Ariel, Farfán Pamela, Matus Soledad

机构信息

Fundación Ciencia & Vida, Avenida del Valle 725, Huechuraba, Santiago 8580704, Chile.

Ph.D. "Program in Cell Biology and Biomedicine", Facultad de Medicina y Ciencia, Universidad San Sebastián, Santiago 7510157, Chile.

出版信息

Int J Mol Sci. 2025 Feb 14;26(4):1626. doi: 10.3390/ijms26041626.

Abstract

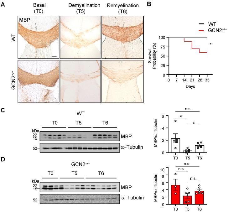
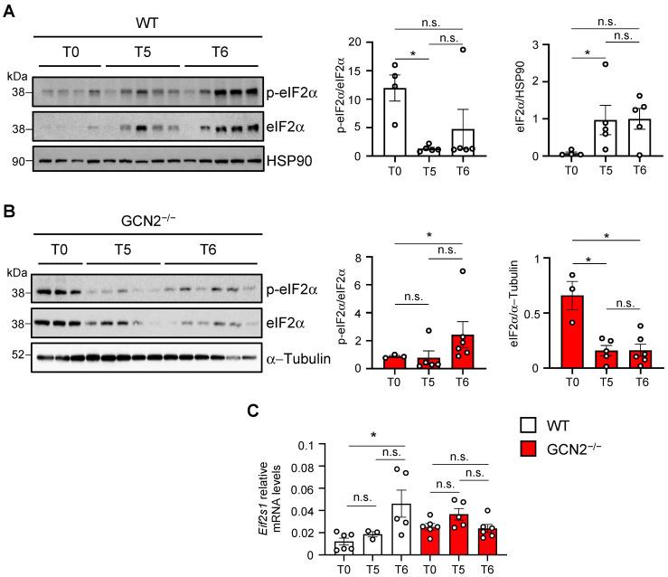
Under conditions of amino acid deficiency, mammalian cells activate a nutrient-sensing kinase known as general control nonderepressible 2 (GCN2). The activation of GCN2 results in the phosphorylation of the alpha subunit of the eukaryotic initiation factor 2 (eIF2α), which can be phosphorylated by three other three integrated stress response (ISR) kinases, reducing overall protein synthesis. GCN2 activation also promotes the translation of specific mRNAs, some of which encode transcription factors that enhance the transcription of genes involved in the synthesis, transport, and metabolism of amino acids to restore cellular homeostasis. The phosphorylation of eIF2α has been shown to protect oligodendrocytes, the cells responsible for producing myelin in the central nervous system during remyelination. Here, we explore the potential role of the kinase GCN2 in the myelination process. We challenged mice deficient in the GCN2-encoding gene with a pharmacological demyelinating stimulus (cuprizone) and evaluated the recovery of myelin as well as ISR activation through the levels of eIF2α phosphorylation. Our findings indicate that GCN2 controls the establishment of myelin by fine-tuning its abundance and morphology in the central nervous system. We also found that GCN2 is essential for remyelination. Surprisingly, we discovered that GCN2 is necessary to maintain eIF2α levels during remyelination.

摘要

在氨基酸缺乏的情况下,哺乳动物细胞会激活一种名为一般控制非抑制性2(GCN2)的营养感应激酶。GCN2的激活会导致真核起始因子2(eIF2α)的α亚基磷酸化,该亚基也可被其他三种整合应激反应(ISR)激酶磷酸化,从而降低整体蛋白质合成。GCN2的激活还会促进特定mRNA的翻译,其中一些mRNA编码转录因子,这些转录因子会增强参与氨基酸合成、运输和代谢的基因的转录,以恢复细胞内稳态。eIF2α的磷酸化已被证明可保护少突胶质细胞,这些细胞在髓鞘再生过程中负责在中枢神经系统中产生髓磷脂。在这里,我们探讨了激酶GCN2在髓鞘形成过程中的潜在作用。我们用一种药理学脱髓鞘刺激剂(铜离子载体蛋白)对缺乏GCN2编码基因的小鼠进行挑战,并通过eIF2α磷酸化水平评估髓鞘的恢复以及ISR激活情况。我们的研究结果表明,GCN2通过微调其在中枢神经系统中的丰度和形态来控制髓磷脂的形成。我们还发现GCN2对髓鞘再生至关重要。令人惊讶的是,我们发现GCN2在髓鞘再生过程中对于维持eIF2α水平是必要的。

https://cdn.ncbi.nlm.nih.gov/pmc/blobs/6e94/11855834/f07946a01222/ijms-26-01626-g001.jpg

文献AI研究员

20分钟写一篇综述,助力文献阅读效率提升50倍。

立即体验

用中文搜PubMed

大模型驱动的PubMed中文搜索引擎

马上搜索

文档翻译

学术文献翻译模型,支持多种主流文档格式。

立即体验