Suppr超能文献

视黄酸在增加与自噬相关的蛋白质和细胞器的同时促进神经元分化。

Retinoic Acid Promotes Neuronal Differentiation While Increasing Proteins and Organelles Related to Autophagy.

作者信息

Lazzeri Gloria, Lenzi Paola, Signorini Giulia, Raffaelli Sara, Giammattei Elisa, Natale Gianfranco, Ruffoli Riccardo, Fornai Francesco, Ferrucci Michela

机构信息

Department of Translational Research and New Technologies in Medicine and Surgery, University of Pisa, 56126 Pisa, Italy.

IRCCS-Istituto di Ricovero e Cura a Carattere Scientifico, Neuromed, 86077 Pozzilli, Italy.

出版信息

Int J Mol Sci. 2025 Feb 16;26(4):1691. doi: 10.3390/ijms26041691.

Abstract

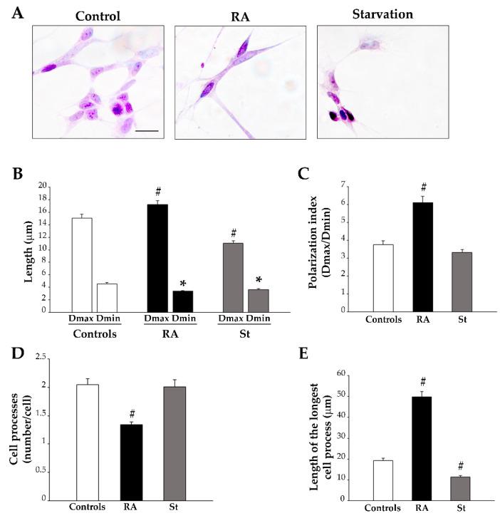
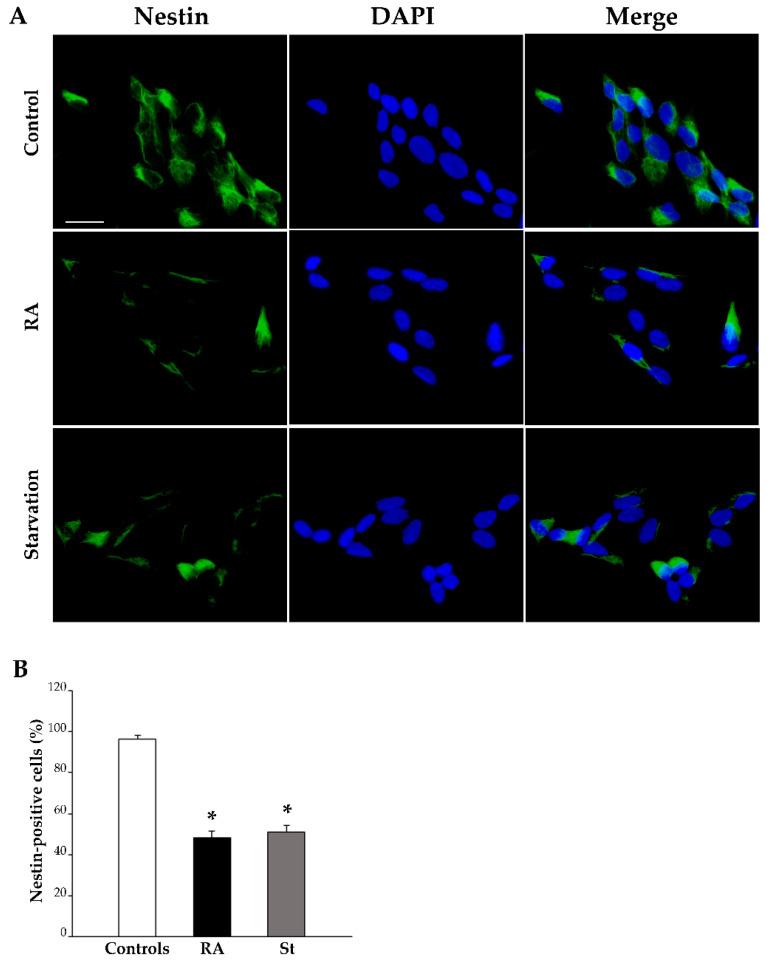
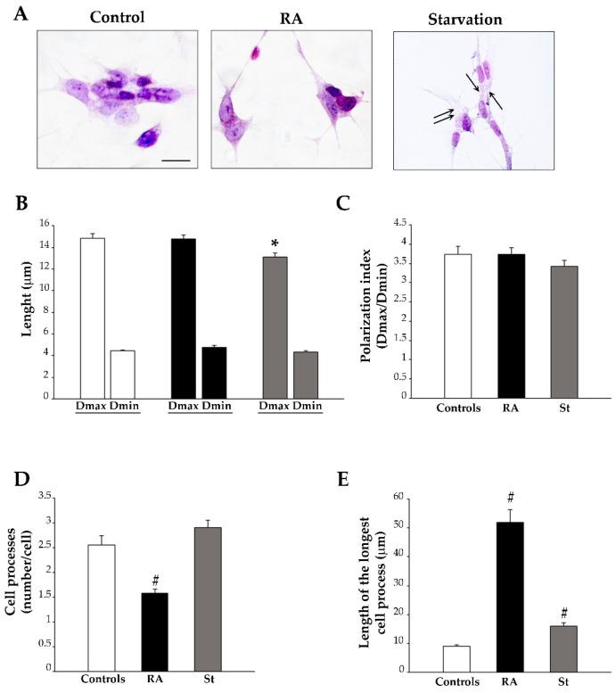
Retinoic acid (RA) is commonly used to differentiate SH-SY5Y neuroblastoma cells. This effect is sustained by a specific modulation of gene transcription, leading to marked changes in cellular proteins. In this scenario, autophagy may be pivotal in balancing protein synthesis and degradation. The present study analyzes whether some autophagy-related proteins and organelles are modified during RA-induced differentiation of SH-SY5Y cells. RA-induced effects were compared to those induced by starvation. SH-SY5Y cells were treated with a single dose of 10 µM RA or grown in starvation, for 3 days or 7 days. After treatments, cells were analyzed at light microscopy and transmission electron microscopy to assess cell morphology and immunostaining for specific markers (nestin, βIII-tubulin, NeuN) and some autophagy-related proteins (Beclin 1, LC3). We found that both RA and starvation differentiate SH-SY5Y cells. Specifically, cell differentiation was concomitant with an increase in autophagy proteins and autophagy-related organelles. However, the effects of a single dose of 10 μM RA persist for at least 7 days, while prolonged starvation produces cell degeneration and cell loss. Remarkably, the effects of RA are modulated in the presence of autophagy inhibitors or stimulators. The present data indicate that RA-induced differentiation is concomitant with an increased autophagy.

摘要

视黄酸(RA)常用于诱导SH-SY5Y神经母细胞瘤细胞分化。这种作用通过基因转录的特定调节得以维持,从而导致细胞蛋白质发生显著变化。在这种情况下,自噬可能在平衡蛋白质合成和降解方面发挥关键作用。本研究分析了在RA诱导SH-SY5Y细胞分化过程中,一些自噬相关蛋白和细胞器是否发生改变。将RA诱导的效应与饥饿诱导的效应进行比较。用单剂量10 μM的RA处理SH-SY5Y细胞,或使其在饥饿条件下培养3天或7天。处理后,通过光学显微镜和透射电子显微镜对细胞进行分析,以评估细胞形态,并对特定标志物(巢蛋白、βIII-微管蛋白、神经元核抗原)和一些自噬相关蛋白(Beclin 1、微管相关蛋白轻链3)进行免疫染色。我们发现RA和饥饿均可诱导SH-SY5Y细胞分化。具体而言,细胞分化伴随着自噬蛋白和自噬相关细胞器的增加。然而,单剂量10 μM的RA作用至少持续7天,而长时间饥饿则会导致细胞变性和细胞丢失。值得注意的是,在存在自噬抑制剂或刺激剂的情况下,RA的作用会受到调节。目前的数据表明,RA诱导的分化伴随着自噬的增加。

https://cdn.ncbi.nlm.nih.gov/pmc/blobs/d6f0/11855701/a58cf6291b91/ijms-26-01691-g001.jpg

文献AI研究员

20分钟写一篇综述,助力文献阅读效率提升50倍。

立即体验

用中文搜PubMed

大模型驱动的PubMed中文搜索引擎

马上搜索

文档翻译

学术文献翻译模型,支持多种主流文档格式。

立即体验