Suppr超能文献

实验性腹膜纤维化中腹腔内抗纤维化治疗对腹膜透析相关纤维化的防治作用

Prevention and Treatment of Peritoneal Dialysis-Associated Fibrosis with Intraperitoneal Anti-Fibrotic Therapy in Experimental Peritoneal Fibrosis.

作者信息

Sun Chiao-Yin, Hsieh Yu-Ting, Lu Shang-Chieh, Huang Chi-Ying F

机构信息

Department of Nephrology, Chang Gung Memorial Hospital, Keelung 61363, Taiwan.

Kidney Research Center and Department of Nephrology, Linkou Chang Gung Memorial Hospital, Taoyuan 333423, Taiwan.

出版信息

Pharmaceuticals (Basel). 2025 Jan 30;18(2):188. doi: 10.3390/ph18020188.

Abstract

BACKGROUND/OBJECTIVES: Long-term peritoneal dialysis (PD) often results in peritoneal damage and fibrosis, impairing peritoneal membrane function and leading to ultrafiltration failure. This study aimed to explore the therapeutic potential of nintedanib and pirfenidone in preventing and treating PD-associated peritoneal fibrosis using experimental models.

METHODS

An animal model of peritoneal fibrosis and cultured mesothelial cells were utilized to evaluate the effects of nintedanib and pirfenidone. Histological analysis, molecular techniques, and RNA sequencing were employed to assess the fibrosis, inflammation, and gene expression. The key outcomes included changes in the peritoneal structure, inflammatory markers, and transcriptional regulation.

RESULTS

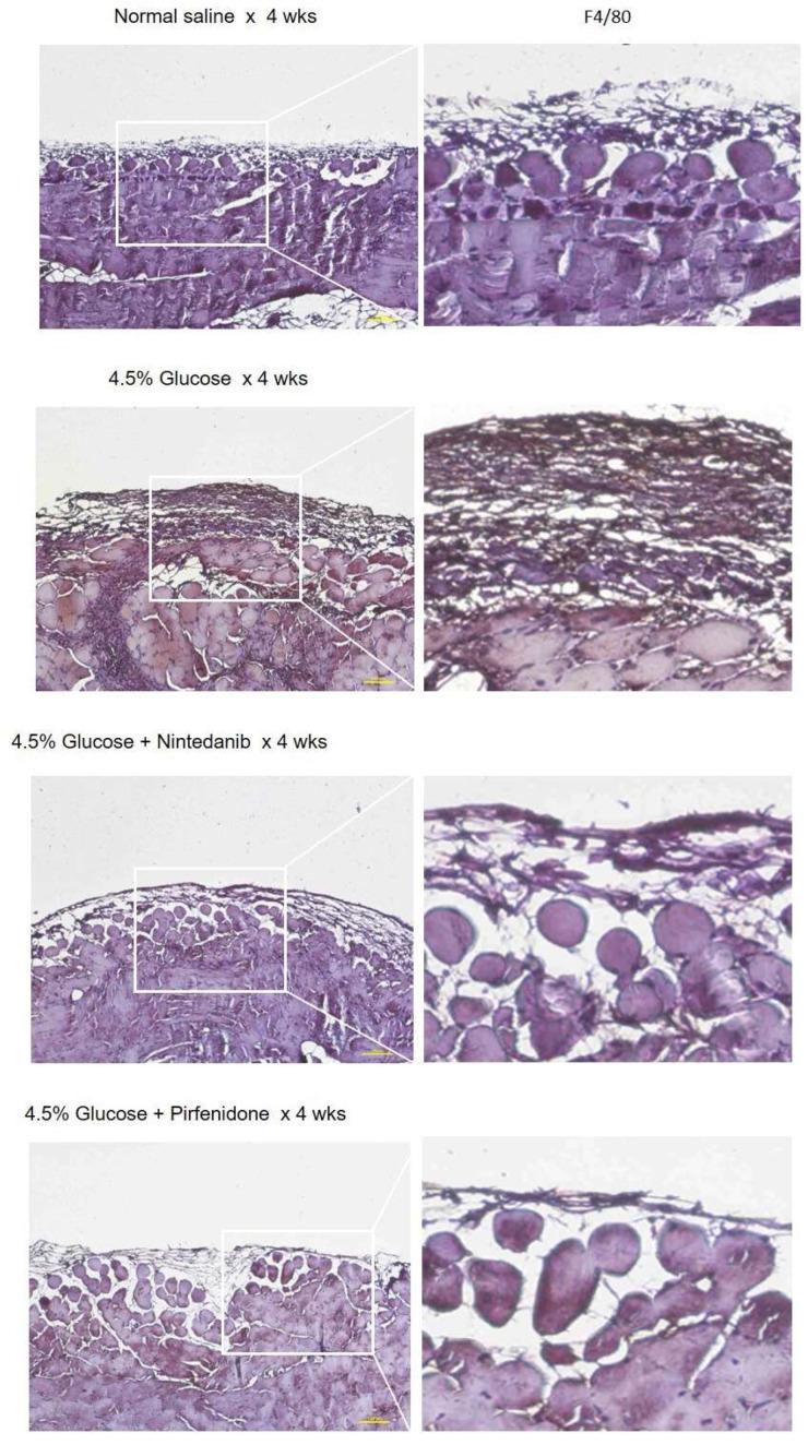
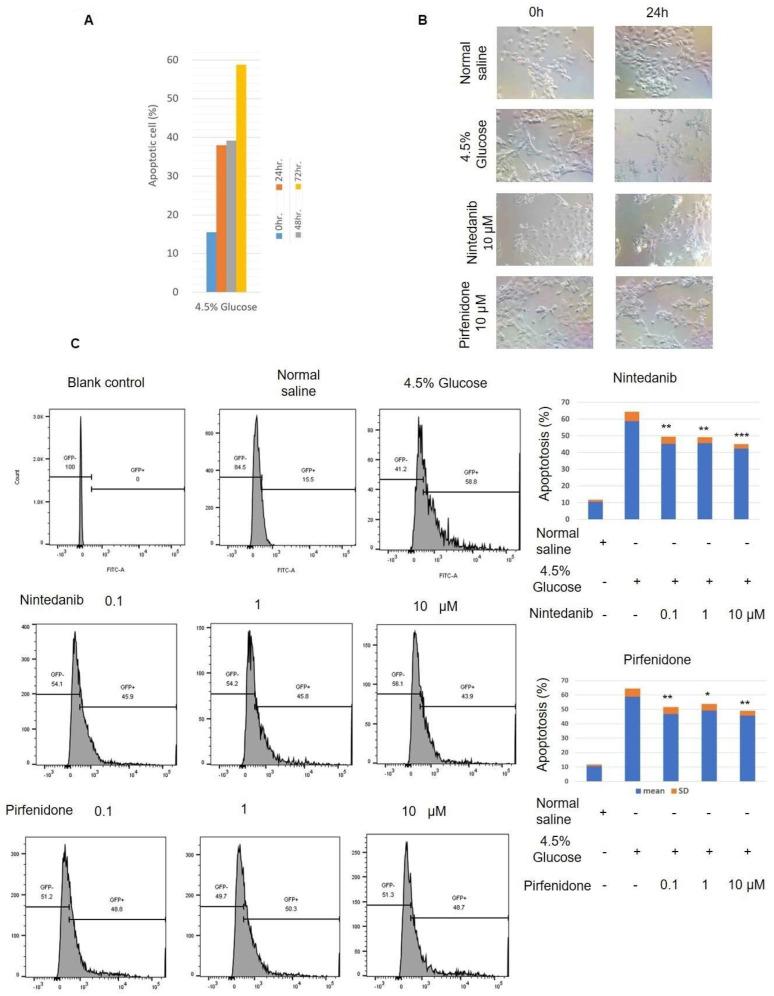
Induced peritoneal fibrosis resulted in significant structural and histological changes. Treatment with nintedanib and pirfenidone effectively prevented peritoneal thickening and reduced excessive fibrosis deposition. Both agents ameliorated the inflammatory responses by lowering inflammatory marker expression, inhibiting cytokine activity, and decreasing macrophage infiltration. Molecular analyses revealed the suppression of inflammation-related transcription regulators and cytokine receptors. RNA sequencing identified glucose-induced gene expression changes and demonstrated significant modulation by the treatments. In animal studies with established fibrosis, these agents reduced peritoneal inflammation and slowed fibrosis progression.

CONCLUSIONS

This study demonstrates that intraperitoneal administration of nintedanib and pirfenidone shows promise as an anti-fibrosis therapy for preventing and treating peritoneal fibrosis associated with PD. These findings highlight the potential of targeted interventions to improve the long-term outcomes for PD patients.

摘要

背景/目的:长期腹膜透析(PD)常导致腹膜损伤和纤维化,损害腹膜功能并导致超滤失败。本研究旨在使用实验模型探索尼达尼布和吡非尼酮在预防和治疗与PD相关的腹膜纤维化方面的治疗潜力。

方法

利用腹膜纤维化动物模型和培养的间皮细胞来评估尼达尼布和吡非尼酮的效果。采用组织学分析、分子技术和RNA测序来评估纤维化、炎症和基因表达。关键结果包括腹膜结构、炎症标志物和转录调控的变化。

结果

诱导的腹膜纤维化导致显著的结构和组织学变化。尼达尼布和吡非尼酮治疗有效预防了腹膜增厚并减少了过度的纤维化沉积。两种药物均通过降低炎症标志物表达、抑制细胞因子活性和减少巨噬细胞浸润来改善炎症反应。分子分析显示炎症相关转录调节因子和细胞因子受体受到抑制。RNA测序确定了葡萄糖诱导的基因表达变化,并证明了治疗对其有显著调节作用。在已建立纤维化的动物研究中,这些药物减少了腹膜炎症并减缓了纤维化进展。

结论

本研究表明,腹腔内给予尼达尼布和吡非尼酮有望作为一种抗纤维化疗法,用于预防和治疗与PD相关的腹膜纤维化。这些发现突出了靶向干预改善PD患者长期预后的潜力。

https://cdn.ncbi.nlm.nih.gov/pmc/blobs/3ad7/11859390/2cb9b42a1dc7/pharmaceuticals-18-00188-g001.jpg

文献AI研究员

20分钟写一篇综述,助力文献阅读效率提升50倍。

立即体验

用中文搜PubMed

大模型驱动的PubMed中文搜索引擎

马上搜索

文档翻译

学术文献翻译模型,支持多种主流文档格式。

立即体验