Suppr超能文献

接种量对相同病毒载量感染的流感病毒小鼠模型的影响。

Effect of Inoculation Volume on a Mouse Model of Influenza Virus Infected with the Same Viral Load.

作者信息

Sun Yali, Wei Yuwei, Han Xuelian, Wang Yuan, Yin Qi, Zhang Yuhang, Yang Tiantian, Zhang Jiejie, Sun Keyu, Fang Feimin, Zhang Shuai, Yuan Kai, Li Min, Zhao Guangyu

机构信息

Public Health School, Mudanjiang Medical University, Mudanjiang 157011, China.

State Key Laboratory of Pathogen and Biosecurity, Academy of Military Medical Sciences, Beijing 100071, China.

出版信息

Vaccines (Basel). 2025 Feb 12;13(2):173. doi: 10.3390/vaccines13020173.

Abstract

BACKGROUND

Influenza is a highly contagious respiratory disease that poses significant health and economic burdens. Mice are commonly used as animal models for studying influenza virus pathogenesis and the development of vaccines and drugs. However, the viral volume used for nasal inoculation varies substantially in reported mouse influenza infection models, and the appropriate viral dose is crucial for reproducing experimental results.

METHODS

Mice were inoculated with mouse lung-adapted strains of influenza virus A/Puerto Rico/8/34 (H1N1) via intranasal administration of 10 μL, 20 μL, and 40 μL at doses of 200 plaque-forming units (PFU) and 2000 PFU. This study investigated the impact of varying viral inoculum volumes on murine outcomes at identical doses and assessed the disparities across diverse dosage levels.

RESULTS

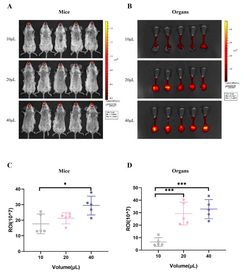
Regarding weight change trajectories, mortalities, lung tissue viral titers, and pathological manifestations, the group that received the 40 μL inoculation volume within the low-dose infection mice (200 PFU) manifested a statistically significant divergence from those inoculated with both the 10 μL and 20 μL volumes. Within the context of high-dose infections (2000 PFU), groups that received inoculation volumes of 20 μL and 40 μL exhibited marked disparities when compared to those receiving the 10 μL volume.

CONCLUSIONS

Disparities in inoculation volume, even under uniform infection dosages, engender differential outcomes in pathogenicity. Of particular note, the viral replication efficacy at a 20 μL inoculation volume demonstrates conspicuous fluctuations across diverse infection dose regimens.

摘要

背景

流感是一种具有高度传染性的呼吸道疾病,会带来重大的健康和经济负担。小鼠常用于研究流感病毒发病机制以及疫苗和药物的研发。然而,在已报道的小鼠流感感染模型中,用于鼻腔接种的病毒量差异很大,而合适的病毒剂量对于重现实验结果至关重要。

方法

通过鼻内给予10 μL、20 μL和40 μL的剂量,分别为200蚀斑形成单位(PFU)和2000 PFU,用适应小鼠肺部的甲型流感病毒A/波多黎各/8/34(H1N1)接种小鼠。本研究调查了相同剂量下不同病毒接种量对小鼠结果的影响,并评估了不同剂量水平之间的差异。

结果

在体重变化轨迹、死亡率、肺组织病毒滴度和病理表现方面,低剂量感染小鼠(200 PFU)中接受40 μL接种量的组与接受10 μL和20 μL接种量的组相比,表现出统计学上的显著差异。在高剂量感染(2000 PFU)的情况下,接受20 μL和40 μL接种量的组与接受10 μL接种量的组相比,表现出明显差异。

结论

即使在感染剂量相同的情况下,接种量的差异也会导致致病性产生不同结果。特别值得注意的是,20 μL接种量的病毒复制效力在不同感染剂量方案中表现出明显波动。

https://cdn.ncbi.nlm.nih.gov/pmc/blobs/de51/11860169/bdeb8a6908f5/vaccines-13-00173-g001.jpg

文献AI研究员

20分钟写一篇综述,助力文献阅读效率提升50倍。

立即体验

用中文搜PubMed

大模型驱动的PubMed中文搜索引擎

马上搜索

文档翻译

学术文献翻译模型,支持多种主流文档格式。

立即体验