Suppr超能文献

可注射超分子水凝胶联合神经干细胞外泌体和羟丙基甲基纤维素用于中风后神经功能恢复的治疗潜力

Therapeutic Potential of Injectable Supramolecular Hydrogels With Neural Stem Cell Exosomes and Hydroxypropyl Methylcellulose for Post-Stroke Neurological Recovery.

作者信息

Zhang Qiankun, Wang Yupeng, Zhu Zhihan, Ahmed Waqas, Zhou Dongfang, Chen Lukui

机构信息

Department of Neurosurgery, Southern Medical University Hospital of Integrated Traditional Chinese and Western Medicine, Southern Medical University, Guangzhou, People's Republic of China.

Key Laboratory of Mental Health of the Ministry of Education, School of Pharmaceutical Sciences, Southern Medical University, Guangzhou, People's Republic of China.

出版信息

Int J Nanomedicine. 2025 Feb 21;20:2253-2271. doi: 10.2147/IJN.S505792. eCollection 2025.

Abstract

BACKGROUND

Stroke has significantly contributed to the global mortality rate over the years, emphasizing the urgency of finding effective treatment strategies. Neural stem cell (NSC)-derived exosomes have the potential to improve neurological recovery after stroke; however, their therapeutic efficacy is hindered by their rapid clearance and limited duration of action. This study presents an innovative drug delivery method: a hydrogel based on NSC exosomes and hydroxypropyl methylcellulose (HPMC), which is intended to offer a continuous release, thereby enhancing and prolonging neurological improvement.

RESULTS

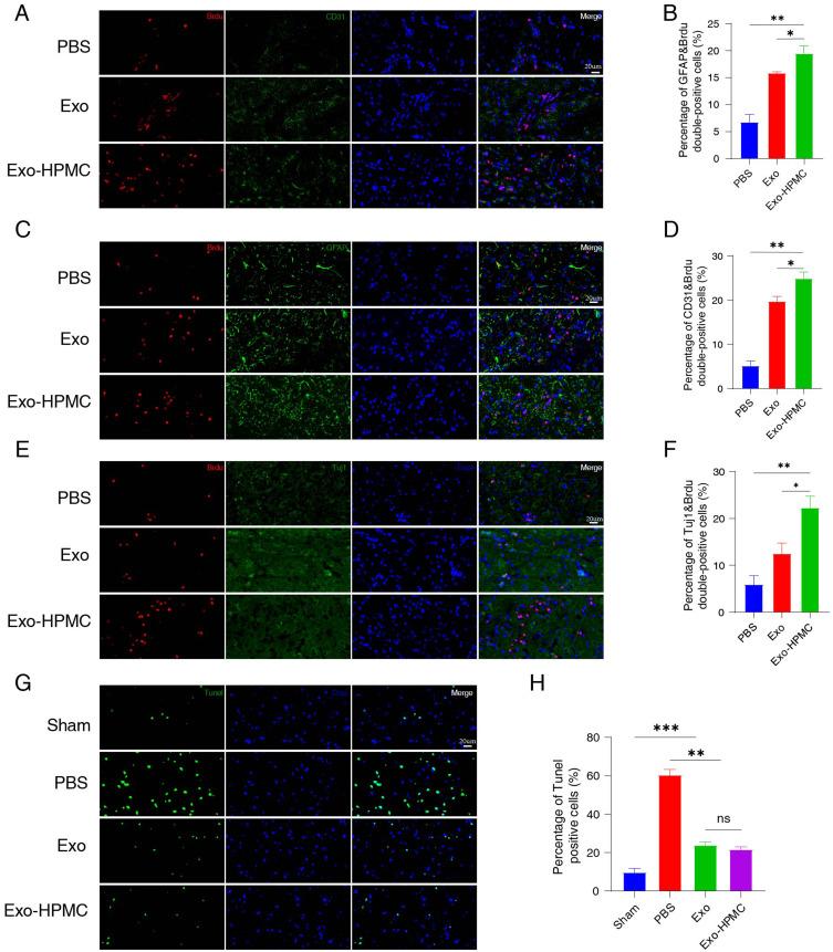
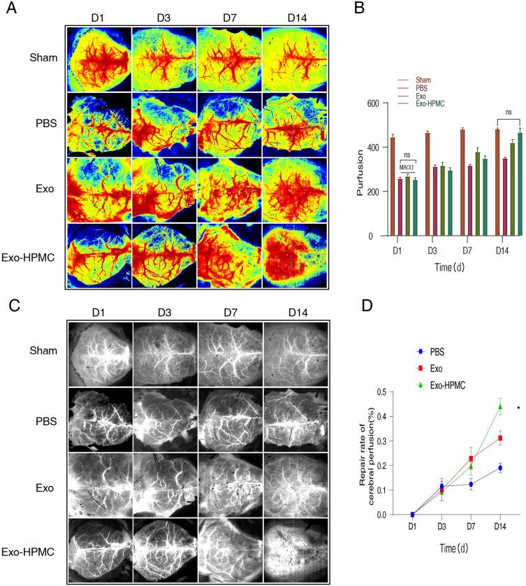
We developed a nanohydrogel (Exo-HPMC) by integrating Buyang Huanwu Decoction (BHD) -preconditioned NSC-derived exosomes with HPMC. This study thoroughly investigated the controlled-release capabilities and rheological properties of Exo-HPMC. Our findings show that Exo-HPMC enables effective sustained exosome release, significantly extending their retention in mice. When administered to mice with middle cerebral artery occlusion (MCAO), Exo-HPMC facilitated notable post-stroke neurorepair. Behavioral assessments and immunofluorescence staining demonstrated that exosomes significantly promoted angiogenesis and nerve regeneration in stroke-affected areas, thereby reversing programmed cell death.

CONCLUSION

The Exo-HPMC nanohydrogel presents a groundbreaking approach for stroke therapy. Ensuring a controlled and prolonged release of NSC-derived exosomes over two weeks, significantly enhances the therapeutic potential of exosomes for ischemic stroke treatment.

摘要

背景

多年来,中风对全球死亡率有显著影响,这凸显了寻找有效治疗策略的紧迫性。神经干细胞(NSC)衍生的外泌体有改善中风后神经功能恢复的潜力;然而,它们的快速清除和有限的作用持续时间阻碍了其治疗效果。本研究提出了一种创新的药物递送方法:一种基于NSC外泌体和羟丙基甲基纤维素(HPMC)的水凝胶,旨在实现持续释放,从而增强并延长神经功能改善。

结果

我们通过将补阳还五汤(BHD)预处理的NSC衍生外泌体与HPMC整合,开发出了一种纳米水凝胶(Exo-HPMC)。本研究深入探究了Exo-HPMC的控释能力和流变学特性。我们的研究结果表明,Exo-HPMC能够实现外泌体的有效持续释放,显著延长其在小鼠体内的留存时间。给大脑中动脉闭塞(MCAO)小鼠给药后,Exo-HPMC促进了显著的中风后神经修复。行为评估和免疫荧光染色表明,外泌体显著促进了中风影响区域的血管生成和神经再生,从而逆转了程序性细胞死亡。

结论

Exo-HPMC纳米水凝胶为中风治疗提供了一种开创性的方法。确保NSC衍生外泌体在两周内实现可控的长效释放,显著增强了外泌体治疗缺血性中风的潜力。

https://cdn.ncbi.nlm.nih.gov/pmc/blobs/9db0/11853779/6833cadc4388/IJN-20-2253-g0001.jpg

文献AI研究员

20分钟写一篇综述,助力文献阅读效率提升50倍。

立即体验

用中文搜PubMed

大模型驱动的PubMed中文搜索引擎

马上搜索

文档翻译

学术文献翻译模型,支持多种主流文档格式。

立即体验