Suppr超能文献

通过生物树脂分子量调节和多波长对准光学实现的多材料体积生物打印及即插即用悬浮浴生物制造

Multi-material Volumetric Bioprinting and Plug-and-play Suspension Bath Biofabrication via Bioresin Molecular Weight Tuning and via Multiwavelength Alignment Optics.

作者信息

Ribezzi Davide, Zegwaart Jan-Philip, Van Gansbeke Thomas, Tejo-Otero Aitor, Florczak Sammy, Aerts Joska, Delrot Paul, Hierholzer Andreas, Fussenegger Martin, Malda Jos, Olijve Jos, Levato Riccardo

机构信息

Department of Orthopaedics, University Medical Center Utrecht, Utrecht University, Utrecht, 3584 CX, The Netherlands.

Rousselot, Port Arthurlaan 173, Gent, 9000, Belgium.

出版信息

Adv Mater. 2025 Apr;37(13):e2409355. doi: 10.1002/adma.202409355. Epub 2025 Feb 26.

Abstract

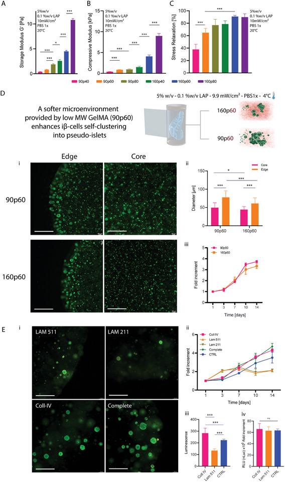
Volumetric Bioprinting (VBP), enables to rapidly build complex, cell-laden hydrogel constructs for tissue engineering and regenerative medicine. Light-based tomographic manufacturing enables spatial-selective polymerization of a bioresin, resulting in higher throughput and resolution than what is achieved using traditional techniques. However, methods for multi-material printing are needed for broad VBP adoption and applicability. Although converging VBP with extrusion bioprinting in support baths offers a novel, promising solution, further knowledge on the engineering of hydrogels as light-responsive, volumetrically printable baths is needed. Therefore, this study investigates the tuning of gelatin macromers, in particular leveraging the effect of molecular weight and degree of modification, to overcome these challenges, creating a library of materials for VBP and Embedded extrusion Volumetric Printing (EmVP). Bioresins with tunable printability and mechanical properties are produced, and a novel subset of gelatins and GelMA exhibiting stable shear-yielding behavior offers a new, single-component, ready-to-use suspension medium for in-bath printing, which is stable over multiple hours without needing temperature control. As a proof-of-concept biological application, bioprinted gels are tested with insulin-producing pancreatic cell lines for 21 days of culture. Leveraging a multi-color printer, complex multi-material and multi-cellular geometries are produced, enhancing the accessibility of volumetric printing for advanced tissue models.

摘要

体积生物打印(VBP)能够快速构建用于组织工程和再生医学的复杂的、负载细胞的水凝胶构建体。基于光的断层制造能够实现生物树脂的空间选择性聚合,从而实现比传统技术更高的通量和分辨率。然而,广泛采用VBP并使其具有适用性需要多材料打印方法。尽管在支撑浴中将VBP与挤出生物打印相结合提供了一种新颖且有前景的解决方案,但仍需要进一步了解水凝胶作为光响应性、可体积打印浴的工程知识。因此,本研究调查了明胶大分子单体的调控,特别是利用分子量和修饰程度的影响来克服这些挑战,创建了一个用于VBP和嵌入式挤出体积打印(EmVP)的材料库。制备了具有可调打印性和机械性能的生物树脂,并且一种表现出稳定剪切屈服行为的新型明胶和甲基丙烯酰化明胶子集为浴内打印提供了一种新的单组分即用型悬浮介质,该介质在无需温度控制的情况下可稳定数小时。作为概念验证的生物学应用,将生物打印凝胶与产生胰岛素的胰腺细胞系一起培养21天进行测试。利用多色打印机,制造出复杂的多材料和多细胞几何结构,提高了体积打印对先进组织模型的可及性。

https://cdn.ncbi.nlm.nih.gov/pmc/blobs/4075/11962684/c47f517014fa/ADMA-37-2409355-g004.jpg

文献AI研究员

20分钟写一篇综述,助力文献阅读效率提升50倍。

立即体验

用中文搜PubMed

大模型驱动的PubMed中文搜索引擎

马上搜索

文档翻译

学术文献翻译模型,支持多种主流文档格式。

立即体验