Suppr超能文献

黏液涂层赋予商用缝线多种功能特性。

Mucin Coatings Establish Multifunctional Properties on Commercial Sutures.

作者信息

Gürer Ufuk, Fan Di, Xu Zhiyan, Nawaz Qaisar, Baartman Jorrit, Boccaccini Aldo R, Lieleg Oliver

机构信息

Department of Materials Engineering, School of Engineering and Design, Technical University of Munich, Boltzmannstraße 15, Garching 85748, Germany.

Center for Protein Assemblies (CPA), Munich Institute of Biomedical Engineering (MIBE), Technical University of Munich, Ernst-Otto-Fischer Straße 8, Garching 85748, Germany.

出版信息

ACS Appl Bio Mater. 2025 Mar 17;8(3):2263-2274. doi: 10.1021/acsabm.4c01793. Epub 2025 Feb 27.

Abstract

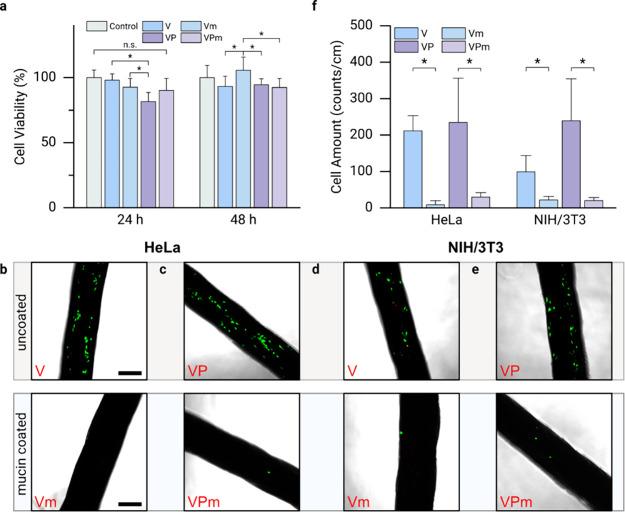
During the wound healing process, complications such as bacterial attachment or inflammation may occur, potentially leading to surgical site infections. To reduce this risk, many commercial sutures contain biocides such as triclosan; however, this chemical has been linked to toxicity and contributes to the occurrence of bacterial resistance. In response to the need for more biocompatible alternatives, we here present an approach inspired by the innate human defense system: utilizing mucin glycoproteins derived from porcine mucus to create more cytocompatible suture coatings with antibiofouling properties. By attaching manually purified mucin to commercially available sutures through a simple and rapid coating process, we obtain sutures with cell-repellent and antibacterial properties toward Gram-positive bacteria. Importantly, our approach preserves the very good mechanical and tribological properties of the sutures while offering options for further modifications: the mucin matrix can either be condensed for controlled localized drug release or covalently functionalized with inorganic nanoparticles for hard tissue applications, which allows for tailoring a commercial suture for specific biomedical use cases.

摘要

在伤口愈合过程中,可能会出现细菌附着或炎症等并发症,这有可能导致手术部位感染。为降低这种风险,许多商用缝线都含有三氯生等杀菌剂;然而,这种化学物质已被证明具有毒性,并会导致细菌耐药性的产生。为了满足对更具生物相容性替代品的需求,我们在此提出一种受人类天然防御系统启发的方法:利用从猪黏液中提取的黏蛋白糖蛋白来制备具有抗生物污损特性且更具细胞相容性的缝线涂层。通过一个简单快速的涂覆过程,将人工纯化的黏蛋白附着到市售缝线上,我们获得了对革兰氏阳性菌具有细胞排斥和抗菌特性的缝线。重要的是,我们的方法在保留缝线非常良好的机械和摩擦学性能的同时,还提供了进一步修饰的选择:黏蛋白基质既可以被浓缩以实现可控的局部药物释放,也可以与无机纳米颗粒进行共价功能化以用于硬组织应用,这使得能够针对特定的生物医学应用案例定制商用缝线。

https://cdn.ncbi.nlm.nih.gov/pmc/blobs/f36e/11921033/ac0975d69103/mt4c01793_0001.jpg

文献AI研究员

20分钟写一篇综述,助力文献阅读效率提升50倍。

立即体验

用中文搜PubMed

大模型驱动的PubMed中文搜索引擎

马上搜索

文档翻译

学术文献翻译模型,支持多种主流文档格式。

立即体验