Suppr超能文献

抑制vaspin-AP-1轴可抑制关节炎发展。

Blockade of the vaspin-AP-1 axis inhibits arthritis development.

作者信息

Jeon Jimin, Cho Chanmi, Kim Seoyeong, Kim Hyeran, Lee Hyemi, Kim Seok Jung, Park Hwangseo, Yu Ji Hoon, Lee Sangho, Lee Kyu-Sun, Jung Juyeon, Yang Siyoung

机构信息

Department of Biological Science, Sungkyunkwan University, Suwon, Republic of Korea.

Center for Systems Biology, Massachusetts General Hospital Research Institute; Department of Radiology, Massachusetts General Hospital and Harvard Medical School, Boston, MA, USA.

出版信息

Exp Mol Med. 2025 Mar;57(3):628-636. doi: 10.1038/s12276-025-01418-z. Epub 2025 Mar 3.

Abstract

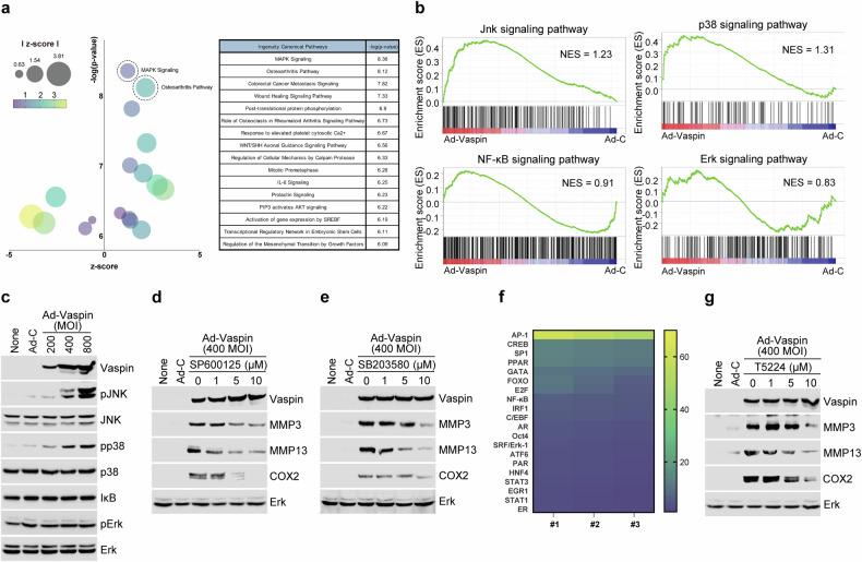
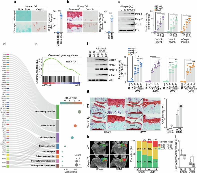
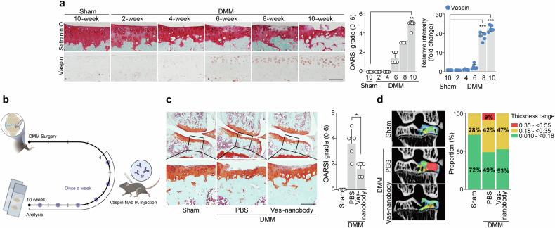
The trapping of pathogenic ligands can potentially be used to prevent signal transduction mediated by catabolic factor expression in osteoarthritis (OA). Although vaspin is known to function as a pathogenic ligand and represents a novel adipokine, little is known about its function and the impact of its nebulization-based administration in OA. Here we provide a report on the function of vaspin in articular chondrocytes and OA model mice. RNA sequencing analysis and ingenuity pathway analysis demonstrated that vaspin upregulation in chondrocytes triggers OA development-related signaling. Vaspin is upregulated in the injured cartilage of patients with OA and DMM (Destabilization of the Medial Meniscus) mice, and its overexpression induces catabolic factor expression in vitro under OA-mimicked conditions. Col2a1-vaspin Tg (Transgenic) animals showed extensive cartilage degradation, whereas vaspin (knockout) mice exhibited decreased OA development. Furthermore, in silico and biochemical analyses showed that vaspin activates the p38 and JNK signaling pathways to regulate AP-1-driven catabolic factor production and cartilage breakdown. Finally, we identified and characterized a vaspin-targeting nanobody, vas nanobody, and showed that intraarticularly injected vas nanobody could effectively block the vaspin-AP-1 axis to treat OA in DMM mice. Together, our results suggest that blockade of the vaspin-AP-1 axis could be an effective therapeutic approach for preventing OA development.

摘要

捕获致病性配体可能用于预防骨关节炎(OA)中由分解代谢因子表达介导的信号转导。尽管已知内脏脂肪素(vaspin)作为一种致病性配体发挥作用,并且是一种新型脂肪因子,但其功能以及基于雾化给药对OA的影响却知之甚少。在此,我们报告了内脏脂肪素在关节软骨细胞和OA模型小鼠中的功能。RNA测序分析和 Ingenuity 通路分析表明,软骨细胞中内脏脂肪素的上调会触发与OA发展相关的信号传导。在OA患者和内侧半月板失稳(DMM)小鼠的损伤软骨中,内脏脂肪素上调,并且在模拟OA的条件下,其过表达在体外诱导分解代谢因子的表达。Col2a1-内脏脂肪素转基因(Tg)动物表现出广泛的软骨降解,而内脏脂肪素基因敲除小鼠的OA发展减缓。此外,计算机模拟和生化分析表明,内脏脂肪素激活p38和JNK信号通路,以调节AP-1驱动的分解代谢因子产生和软骨破坏。最后,我们鉴定并表征了一种靶向内脏脂肪素的纳米抗体,即vas纳米抗体,并表明关节内注射vas纳米抗体可有效阻断内脏脂肪素-AP-1轴,从而治疗DMM小鼠的OA。总之,我们的结果表明,阻断内脏脂肪素-AP-1轴可能是预防OA发展的一种有效治疗方法。

https://cdn.ncbi.nlm.nih.gov/pmc/blobs/547a/11958732/a411cb7a5421/12276_2025_1418_Fig1_HTML.jpg

文献AI研究员

20分钟写一篇综述,助力文献阅读效率提升50倍。

立即体验

用中文搜PubMed

大模型驱动的PubMed中文搜索引擎

马上搜索

文档翻译

学术文献翻译模型,支持多种主流文档格式。

立即体验