Suppr超能文献

骨关节炎患者特定的肠道微生物群和血清代谢物变化

Specific gut microbiota and serum metabolite changes in patients with osteoarthritis.

作者信息

Wang Wendong, Liu Xincheng, Nan Hao, Li Huan, Yan Litao

机构信息

Department of Engineering Mechanics, Dalian University of Technology, Dalian, China.

Department of Articular Orthopaedics, The Second People's Hospital of Dalian, Dalian, China.

出版信息

Front Cell Dev Biol. 2025 Feb 14;13:1543510. doi: 10.3389/fcell.2025.1543510. eCollection 2025.

Abstract

INTRODUCTION

Recent research indicated a strong link between the gut microbiota and osteoarthritis. However, the complex interplay between the gut microbiota, serum metabolites, and the progression of osteoarthritis in affected individuals remains largely unexplored. This study aimed to investigate the characteristics of the gut microbiota and serum metabolites in patients with osteoarthritis.

METHODS

Participants with either healthy knees or osteoarthritis were enrolled and categorized into healthy control (HC) and osteoarthritis (OA) groups. Fecal and blood samples were collected for 16S rRNA gene sequencing, metabolomic analysis via liquid chromatography-mass spectrometry (LC-MS), and integrated evaluation.

RESULTS

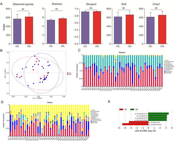
The results showed no significant variation in gut microbiota richness and diversity between the two groups. However, the abundance of and was reduced in the OA group, both of which are known for their potential as next-generation probiotics for human health. Metabolomic analysis indicated that serum metabolites, including pyrogallol and 3-hydroxybutyrate (3HB), were significantly lower in the OA group. These metabolites are known to positively impact osteoarthritis progression and other diseases and demonstrated good diagnostic performance for distinguishing osteoarthritis patients from healthy controls. Correlation analysis revealed a positive correlation between and and between pyrogallol and 3HB.

DISCUSSION

This study highlighted specific gut microbiota and serum metabolite profiles in osteoarthritis patients, suggesting that the specific changes in bacteria and derived metabolites are closely tied to osteoarthritis progression. This underscores the potential of gut microbiota and serum metabolites as modifiable elements and therapeutic targets for osteoarthritis prevention.

摘要

引言

近期研究表明肠道微生物群与骨关节炎之间存在紧密联系。然而,在受影响个体中,肠道微生物群、血清代谢物与骨关节炎进展之间的复杂相互作用在很大程度上仍未得到探索。本研究旨在调查骨关节炎患者的肠道微生物群和血清代谢物特征。

方法

招募膝关节健康或患有骨关节炎的参与者,并将其分为健康对照组(HC)和骨关节炎组(OA)。采集粪便和血液样本,用于16S rRNA基因测序、液相色谱-质谱联用(LC-MS)代谢组学分析及综合评估。

结果

结果显示两组之间肠道微生物群的丰富度和多样性无显著差异。然而,OA组中[具体菌种1]和[具体菌种2]的丰度降低,这两种菌种均因其作为人类健康下一代益生菌的潜力而闻名。代谢组学分析表明,OA组中包括邻苯三酚和3-羟基丁酸(3HB)在内的血清代谢物显著降低。已知这些代谢物对骨关节炎进展和其他疾病有积极影响,并在区分骨关节炎患者和健康对照方面表现出良好的诊断性能。相关性分析显示[具体菌种1]与[具体菌种2]之间以及邻苯三酚与3HB之间呈正相关。

讨论

本研究突出了骨关节炎患者特定的肠道微生物群和血清代谢物谱,表明细菌及其衍生代谢物的特定变化与骨关节炎进展密切相关。这强调了肠道微生物群和血清代谢物作为可调节因素和骨关节炎预防治疗靶点的潜力。

https://cdn.ncbi.nlm.nih.gov/pmc/blobs/5795/11868077/5fb35fe969d2/fcell-13-1543510-g001.jpg

文献AI研究员

20分钟写一篇综述,助力文献阅读效率提升50倍。

立即体验

用中文搜PubMed

大模型驱动的PubMed中文搜索引擎

马上搜索

文档翻译

学术文献翻译模型,支持多种主流文档格式。

立即体验