Suppr超能文献

何首乌来源的外泌体样纳米颗粒的分子抗肿瘤机制。

Molecular anti-tumorigenic mechanism of Radix Polygoni Multiflori-derived exosome-like nanoparticles.

作者信息

Yang Mingqing, Xu Lining, Wang Weiyu

机构信息

State Key Laboratory of Cell Biology, Shanghai Institute of Biochemistry and Cell Biology, Center for Excellence in Molecular Cell Science, Chinese Academy of Sciences, University of Chinese Academy of Sciences, Shanghai, China.

Department of General Surgery, The Second Medical Center & National Clinical Research Center for Geriatric Diseases, Chinese PLA General Hospital, Beijing, China.

出版信息

Heliyon. 2025 Jan 22;11(4):e41918. doi: 10.1016/j.heliyon.2025.e41918. eCollection 2025 Feb 28.

Abstract

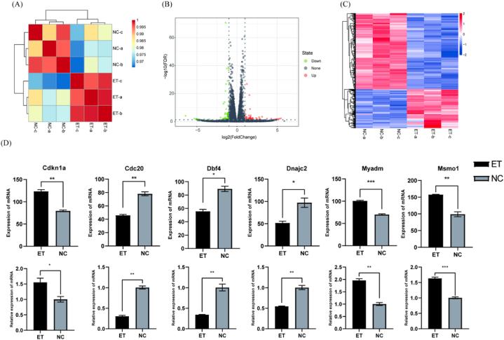
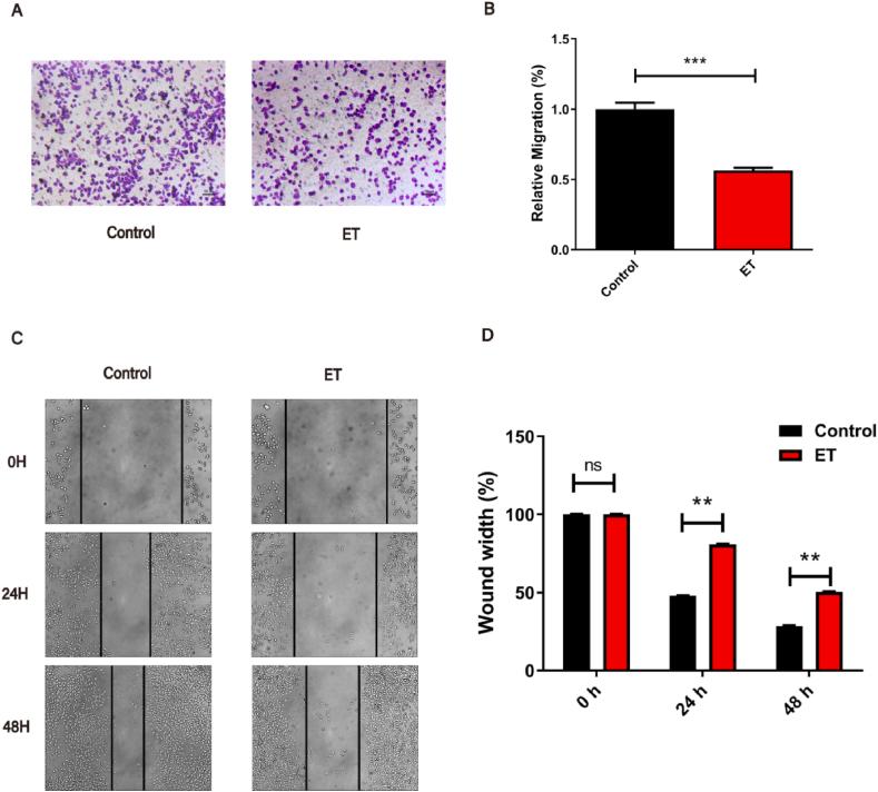
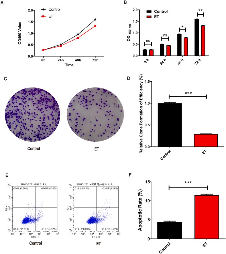
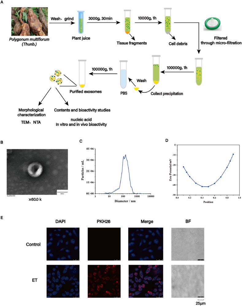
The incidence and mortality rate of liver cancer are on the rise worldwide and effective therapeutic strategies are needed. Previous studies demonstrated that exosomes and exosome-like nanoparticles (ELNs) have numerous biological activities including antioxidant, anti-tumor, and anti-inflammatory effects. In this study, ELNs were successfully isolated for the first time from Radix Polygoni Multiflori (RPM) juice by ultracentrifugation. This indicated that RPM-ELNs could be internalized by hepatoma cells effectively and inhibit their proliferation and migration RNA sequencing and qPCR experiments were performed, and the results of bioinformatic analyses revealed that RPM-ELNs could globally regulate expression levels of numerous genes associated with cancer and the cell cycle. In addition, it showed that RPM-ELNs mainly target liver tissue of mice .

摘要

全球范围内,肝癌的发病率和死亡率都在上升,因此需要有效的治疗策略。先前的研究表明,外泌体和类外泌体纳米颗粒(ELNs)具有多种生物活性,包括抗氧化、抗肿瘤和抗炎作用。在本研究中,首次通过超速离心从何首乌(RPM)汁中成功分离出ELNs。这表明RPM-ELNs能够有效地被肝癌细胞内化,并抑制其增殖和迁移。进行了RNA测序和qPCR实验,生物信息学分析结果显示,RPM-ELNs可以全面调节与癌症和细胞周期相关的众多基因的表达水平。此外,研究表明RPM-ELNs主要靶向小鼠肝脏组织。

https://cdn.ncbi.nlm.nih.gov/pmc/blobs/877c/11868940/f60c7e1a864a/gr1.jpg

文献AI研究员

20分钟写一篇综述,助力文献阅读效率提升50倍。

立即体验

用中文搜PubMed

大模型驱动的PubMed中文搜索引擎

马上搜索

文档翻译

学术文献翻译模型,支持多种主流文档格式。

立即体验