Suppr超能文献

用于抑制炎症性肠病治疗中cGAS-STING通路的口服脂质纳米药物

Oral Lipid-Based Nanomedicine for the Inhibition of the cGAS-STING Pathway in Inflammatory Bowel Disease Treatment.

作者信息

Guilbaud Léo, Chen Cheng, Domingues Inês, Kavungere Espoir K, Marotti Valentina, Yagoubi Hafsa, Zhang Wunan, Malfanti Alessio, Beloqui Ana

机构信息

Louvain Drug Research Institute, Advanced Drug Delivery and Biomaterials, UCLouvain, Université Catholique de Louvain, 1200 Brussels, Belgium.

Department of Pharmaceutical and Pharmacological Sciences, University of Padova, Via F. Marzolo 5, 35131 Padova, Italy.

出版信息

Mol Pharm. 2025 Apr 7;22(4):2108-2121. doi: 10.1021/acs.molpharmaceut.4c01297. Epub 2025 Mar 3.

Abstract

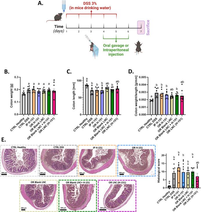
Harnessing the effect of the cyclic GMP-AMP Synthase-STimulator of INterferon Genes (cGAS-STING) signaling pathway has emerged as a promising approach to developing novel strategies for the oral treatment of inflammatory bowel disease (IBD). In this work, we screened different cGAS-STING inhibitors in murine macrophages. Then, we encapsulated the cGAS-STING inhibitor H-151 within lipid nanocapsules (LNCs), owing to their inherent ability to induce the secretion of glucagon-like peptide 2 (GLP-2), a re-epithelizing peptide, upon oral administration. We demonstrated that our formulation (LNC(H-151)) could induce GLP-2 secretion and selectively target the cGAS-STING pathway and its downstream key markers (including TBK1 and pTBK1) while reducing the expression of pro-inflammatory cytokines associated with the cGAS-STING pathway (TNF-α and CXCL10) in murine macrophages. In an acute dextran sodium sulfate (DSS)-induced colitis mouse model, the oral administration of LNC(H-151) significantly reduced pro-inflammatory cytokines to levels comparable to the CTRL Healthy group while promoting mucosal healing. The therapeutic potential of this scalable and cost-effective nanomedicine warrants further investigation as an alternative for the oral treatment of IBD.

摘要

利用环磷酸鸟苷-腺苷酸合成酶-干扰素基因刺激因子(cGAS-STING)信号通路的作用,已成为开发炎症性肠病(IBD)口服治疗新策略的一种有前景的方法。在这项工作中,我们在小鼠巨噬细胞中筛选了不同的cGAS-STING抑制剂。然后,我们将cGAS-STING抑制剂H-151包裹在脂质纳米胶囊(LNC)中,因为它们在口服给药后具有诱导胰高血糖素样肽2(GLP-2,一种促进再上皮化的肽)分泌的内在能力。我们证明,我们的制剂(LNC(H-151))可以诱导GLP-2分泌,并选择性地靶向cGAS-STING通路及其下游关键标志物(包括TBK1和磷酸化TBK1),同时降低小鼠巨噬细胞中与cGAS-STING通路相关的促炎细胞因子(TNF-α和CXCL10)的表达。在急性葡聚糖硫酸钠(DSS)诱导的结肠炎小鼠模型中,口服LNC(H-151)可显著降低促炎细胞因子水平,使其与健康对照组相当,同时促进黏膜愈合。这种可扩展且经济高效的纳米药物的治疗潜力值得进一步研究,作为IBD口服治疗的替代方案。

https://cdn.ncbi.nlm.nih.gov/pmc/blobs/e646/11979890/bd424c4ff288/mp4c01297_0001.jpg

文献AI研究员

20分钟写一篇综述,助力文献阅读效率提升50倍。

立即体验

用中文搜PubMed

大模型驱动的PubMed中文搜索引擎

马上搜索

文档翻译

学术文献翻译模型,支持多种主流文档格式。

立即体验