Suppr超能文献

改善间充质干细胞的治疗特性:细胞因子预处理可降低供体依赖性异质性并增强其免疫调节能力。

Improving the therapeutic profile of MSCs: Cytokine priming reduces donor-dependent heterogeneity and enhances their immunomodulatory capacity.

作者信息

Valencia Jaris, Yáñez Rosa M, Muntión Sandra, Fernández-García María, Martín-Rufino Jorge Diego, Zapata Agustín G, Bueren Juan A, Vicente Ángeles, Sánchez-Guijo Fermín

机构信息

Department of Cell Biology, School of Medicine, Complutense University of Madrid, Madrid, Spain.

Heath Research Institute Hospital Clínico San Carlos (IdISSC), Madrid, Spain.

出版信息

Front Immunol. 2025 Feb 17;16:1473788. doi: 10.3389/fimmu.2025.1473788. eCollection 2025.

Abstract

INTRODUCTION

MSCs exhibit regenerative, anti-inflammatory and immunomodulatory properties due to the large amount of cytokines, chemokines and growth factors they secrete. MSCs have been extensively evaluated in clinical trials, however, in some cases their therapeutic effects are variable. Therefore, strategies to improve their therapeutic potential, such as preconditioning with proinflammatory factors, have been proposed. Several priming approaches have provided non-conclusive results, and the duration of priming effects on MSC properties or their response to a second inflammatory stimulus have not been fully addressed.

METHODS

We have investigated the impact of triple cytokine priming in MSCs on their characterization and viability, their transcriptomic profile, the functionality of innate and acquired immune cells, as well as the maintenance of the response to priming over time, their subsequent responsiveness to a second inflammatory stimulus.

RESULTS

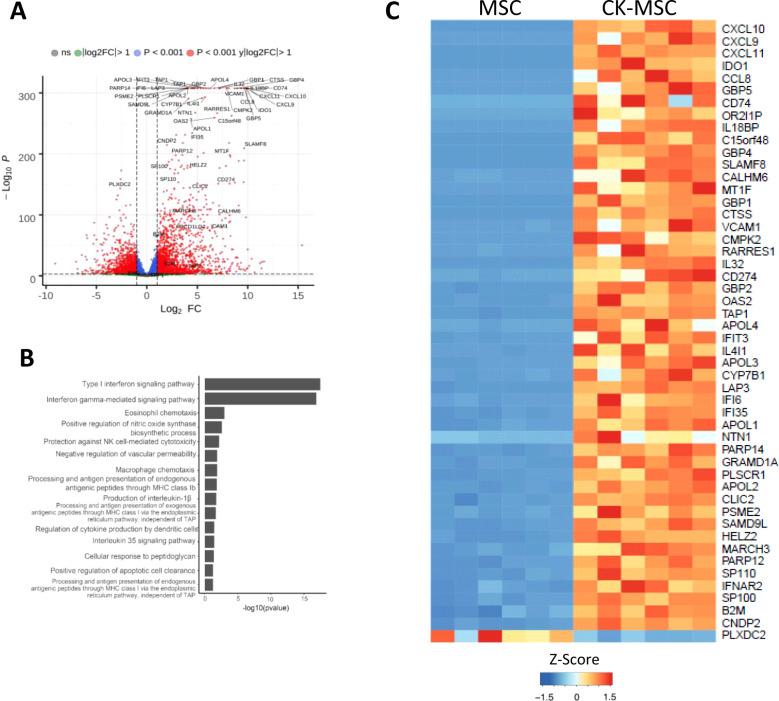
Priming MSCs with proinflammatory cytokines (CK-MSCs) do not modify the differentiation capacity of MSCs, nor their immunophenotype and viability. Moreover, cytokine priming enhances the anti-inflammatory and immunomodulatory properties of MSCs against NK and dendritic cells, while maintaining the same T cell immunomodulatory capacity as unstimulated MSCs. Thus, they decrease T-lymphocytes and NK cell proliferation, inhibit the differentiation and allostimulatory capacity of dendritic cells and promote the differentiation of monocytes with an immunosuppressive profile. In addition, we have shown for the first time that proinflammatory priming reduces the variability between different donors and MSC origins. Finally, the effect on CK-MSC is maintained over time and even after a secondary inflammatory stimulus.

CONCLUSIONS

Cytokine-priming improves the therapeutic potential of MSCs and reduces inter-donor variability.

摘要

引言

间充质干细胞(MSCs)由于分泌大量细胞因子、趋化因子和生长因子而具有再生、抗炎和免疫调节特性。MSCs已在临床试验中得到广泛评估,然而,在某些情况下其治疗效果存在差异。因此,有人提出了提高其治疗潜力的策略,如用促炎因子进行预处理。几种预处理方法的结果尚无定论,预处理对MSC特性或其对第二次炎症刺激反应的持续时间也未得到充分研究。

方法

我们研究了三种细胞因子预处理对MSCs的特性和活力、转录组谱、天然免疫细胞和获得性免疫细胞的功能以及预处理效果随时间的维持情况,及其随后对第二次炎症刺激的反应性的影响。

结果

用促炎细胞因子预处理MSCs(CK-MSCs)不会改变MSCs的分化能力、免疫表型和活力。此外,细胞因子预处理增强了MSCs对自然杀伤细胞(NK)和树突状细胞的抗炎和免疫调节特性,同时保持与未刺激的MSCs相同的T细胞免疫调节能力。因此,它们可减少T淋巴细胞和NK细胞增殖,抑制树突状细胞的分化和同种异体刺激能力,并促进具有免疫抑制特征的单核细胞分化。此外,我们首次表明促炎预处理可降低不同供体和MSC来源之间的变异性。最后对CK-MSC的影响可随时间维持,甚至在二次炎症刺激后仍存在。

结论

细胞因子预处理可提高MSCs的治疗潜力并减少供体间变异性。

https://cdn.ncbi.nlm.nih.gov/pmc/blobs/ad14/11872697/8ca152389f25/fimmu-16-1473788-g001.jpg

文献AI研究员

20分钟写一篇综述,助力文献阅读效率提升50倍。

立即体验

用中文搜PubMed

大模型驱动的PubMed中文搜索引擎

马上搜索

文档翻译

学术文献翻译模型,支持多种主流文档格式。

立即体验