Suppr超能文献

靶向uPARAP可改变淋巴管结构并减轻淋巴水肿。

Targeting uPARAP Modifies Lymphatic Vessel Architecture and Attenuates Lymphedema.

作者信息

Gucciardo Fabrice, Lebeau Alizée, Pirson Sébastien, Buntinx Florence, Ivanova Elitsa, Blacher Silvia, Brouillard Pascal, Deroye Jonathan, Baudin Louis, Pirnay Alexandra, Morfoisse Florent, Villette Claire, Nizet Christophe, Lallemand François, Munaut Carine, Alitalo Kari, Geris Liesbet, Vikkula Miikka, Gautier-Isola Marine, Noel Agnès

机构信息

From the Laboratory of Tumor and Development Biology, GIGA (F.G., A.L., S.P., F.B., E.I., S.B., J.D., L.B., A.P., C.M., M.G.-I., A.N.), University of Liège, Sart-Tilman, Belgium.

Human Molecular Genetics, de Duve Institute, University of Louvain, Brussels, Belgium (P.B., M.V.).

出版信息

Circulation. 2025 May 13;151(19):1412-1429. doi: 10.1161/CIRCULATIONAHA.124.072093. Epub 2025 Mar 4.

Abstract

BACKGROUND

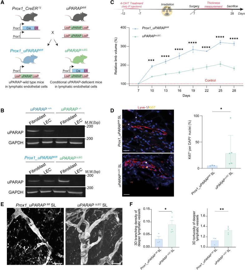
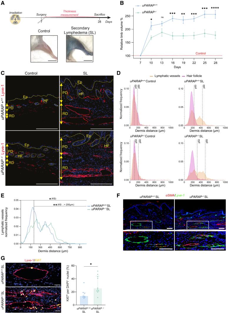
Lymphedema is an incurable disease associated with lymphatic dysfunction that causes tissue swelling and fibrosis. We investigated whether lymphedema could be attenuated by interfering with uPARAP (urokinase plasminogen activator receptor-associated protein; gene), an endocytic receptor involved in fibrosis and lymphangiogenesis.

METHODS

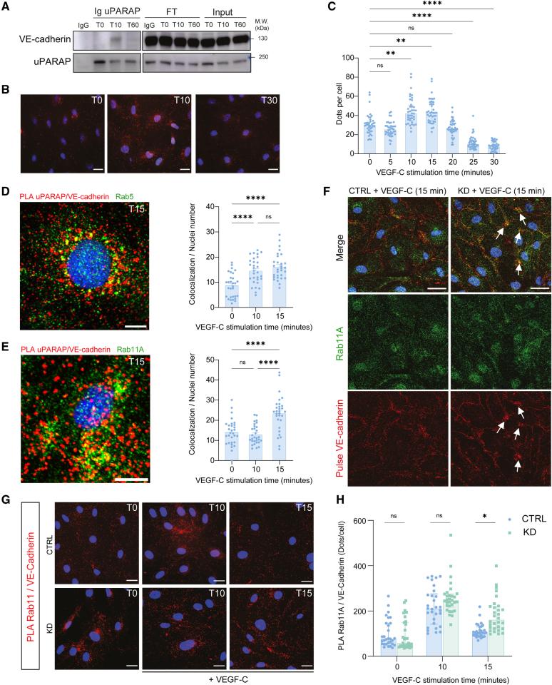
We generated mice with lymphatic endothelial cell (LEC)-specific deficiency and compared them with constitutive knockout mice by applying a preclinical model of secondary lymphedema (SL). Computerized methods were applied for 2-dimensional and 3-dimensional image quantifications. Cellular effects of uPARAP deletion on lymphatic permeability were assessed by small interfering RNA-mediated silencing in human dermal LECs and a pharmacologic treatment targeting ROCK (Rho-associated coiled coil containing kinase), an established regulator of cell junctions. The uPARAP and vascular endothelial cadherin partnership was investigated through proximity ligation assay, coimmunoprecipitation, and immunostaining. An in silico model was generated to analyze the fluid-absorbing function of the lymphatic vasculature. To interfere with uPARAP, its downregulation was achieved in vivo through a gapmer approach.

RESULTS

deficiency mitigated several key pathologic features of SL, including hindlimb swelling, epidermal thickening, and the accumulation and size of adipocytes. In both global and LEC-conditional -deficient mice, induction of SL led to a distinctive labyrinthine vasculature, defined herein by twisted and hyperbranched vessels with overlapping cells. This topology, mainly composed of pre-collecting vessels, correlated with reduced SL, but not with change in fibrosis, highlighting the importance of uPARAP in regulating LEC functions in a lymphedematous context. In vitro, uPARAP knockdown in LECs impaired vascular endothelial growth factor C-mediated endosomal trafficking of vascular endothelial cadherin and induced overlapping cell junctions. The pharmacologic inhibition of ROCK recapitulated cell superimposition in vitro and the labyrinthine vasculature in vivo with attenuated SL. Computational modeling of labyrinthine lymphatic vasculature supported the observation on their improved fluid-absorbing function in comparison with a normal hierarchic network. These data provide proof of concept of inducing a labyrinthine topology to treat SL. For therapeutic purposes, we validated the use of an anti-uPARAP gapmer to induce a labyrinthine vasculature and attenuate SL formation.

CONCLUSIONS

Our findings provide evidence that downregulating uPARAP expression can induce a beneficial remodeling of lymphatic vasculature that attenuates lymphedema through a cell junction-based mechanism, offering a novel therapeutic pathway for lymphedema.

摘要

背景

淋巴水肿是一种与淋巴功能障碍相关的不治之症,可导致组织肿胀和纤维化。我们研究了通过干扰uPARAP(尿激酶型纤溶酶原激活物受体相关蛋白;基因)是否可以减轻淋巴水肿,uPARAP是一种参与纤维化和淋巴管生成的内吞受体。

方法

我们构建了具有淋巴管内皮细胞(LEC)特异性缺陷的小鼠,并通过应用继发性淋巴水肿(SL)的临床前模型将它们与组成型敲除小鼠进行比较。采用计算机化方法进行二维和三维图像定量分析。通过小干扰RNA介导的人真皮LEC沉默和靶向ROCK(Rho相关卷曲螺旋包含激酶)的药物治疗评估uPARAP缺失对淋巴通透性的细胞效应,ROCK是一种已确定的细胞连接调节因子。通过邻近连接分析、免疫共沉淀和免疫染色研究uPARAP与血管内皮钙黏蛋白的相互作用。生成一个计算机模型来分析淋巴管系统的液体吸收功能。为了干扰uPARAP,通过gapmer方法在体内实现其下调。

结果

缺陷减轻了SL的几个关键病理特征,包括后肢肿胀、表皮增厚以及脂肪细胞的积聚和大小。在全身性和LEC条件性缺陷小鼠中,SL的诱导导致一种独特的迷宫样脉管系统,在此定义为由扭曲和超分支的血管以及重叠细胞组成。这种拓扑结构主要由收集前血管组成,与SL减轻相关,但与纤维化变化无关,突出了uPARAP在淋巴水肿背景下调节LEC功能中的重要性。在体外,LEC中uPARAP的敲低损害了血管内皮生长因子C介导的血管内皮钙黏蛋白的内体运输,并诱导了重叠的细胞连接。ROCK的药物抑制在体外重现了细胞叠加,在体内重现了具有减轻的SL的迷宫样脉管系统。迷宫样淋巴管系统的计算模型支持了与正常分层网络相比其液体吸收功能改善的观察结果。这些数据提供了诱导迷宫样拓扑结构治疗SL的概念验证。为了治疗目的,我们验证了使用抗uPARAP gapmer诱导迷宫样脉管系统并减轻SL形成。

结论

我们的研究结果提供了证据,即下调uPARAP表达可诱导淋巴管系统的有益重塑,通过基于细胞连接的机制减轻淋巴水肿,为淋巴水肿提供了一种新的治疗途径。

https://cdn.ncbi.nlm.nih.gov/pmc/blobs/b16c/12063686/1f8682d694f3/cir-151-1412-g001.jpg

文献AI研究员

20分钟写一篇综述,助力文献阅读效率提升50倍。

立即体验

用中文搜PubMed

大模型驱动的PubMed中文搜索引擎

马上搜索

文档翻译

学术文献翻译模型,支持多种主流文档格式。

立即体验