Suppr超能文献

环状RNA Aars工程化脂肪干细胞通过成骨分化、巨噬细胞极化和血管生成的协同能力促进颌面骨缺损修复。

CircAars-Engineered ADSCs Facilitate Maxillofacial Bone Defects Repair Via Synergistic Capability of Osteogenic Differentiation, Macrophage Polarization and Angiogenesis.

作者信息

He Yi, Lu Yunyang, Li Runze, Tang Yuquan, Du Weidong, Zhang Lejia, Wu Jie, Li Kechen, Zhuang Weijie, Lv Shiyu, Han Yaoling, Tao Bailong, Deng Feilong, Zhao Wei, Yu Dongsheng

机构信息

Hospital of Stomatology, Guanghua School of Stomatology, Institute of Stomatological Research, Sun Yat-sen University, GuangZhou, 510080, P. R. China.

Guangdong Provincial Key Laboratory of Stomatology, Guangzhou, 510055, P. R. China.

出版信息

Adv Healthc Mater. 2025 Apr;14(10):e2404501. doi: 10.1002/adhm.202404501. Epub 2025 Mar 4.

Abstract

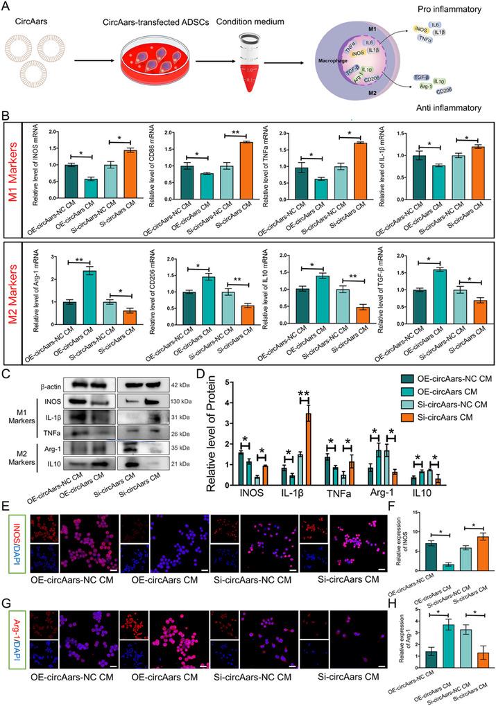
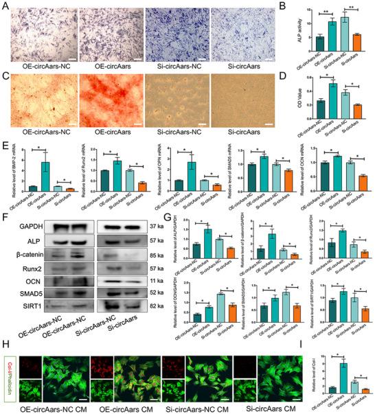
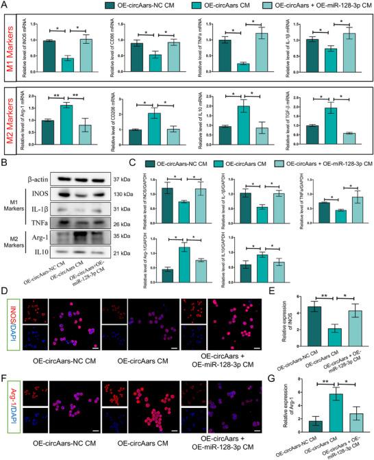
Adipose-derived stem cells (ADSCs) hold significant promise in bone tissue engineering due to their self-renewal capacity and easy accessibility. However, their limited osteogenic potential remains a critical challenge for clinical application in bone repair. Emerging evidence suggests that circular RNAs (circRNAs) play a key role in regulating stem cell fate and osteogenesis. Despite this, the specific mechanisms by which circRNAs influence ADSCs in the context of bone tissue engineering are largely unexplored. This study introduces a novel strategy utilizing circAars, a specific circRNA, to modify ADSCs, which are then incorporated into gelatin methacryloyl (GelMA) hydrogels for the repair of critical-sized maxillofacial bone defects. The findings reveal that circAars predominantly localizes in the cytoplasm of ADSCs, where it acts as a competitive sponge for miR-128-3p, enhancing the osteogenic differentiation and migration capabilities of ADSCs. Furthermore, circAars-engineered ADSCs facilitate macrophage polarization from the M1 to M2 phenotype and enhance endothelial cell (EC) angiogenic potential through a paracrine mechanism. Additionally, GelMA scaffolds loaded with circAars-engineered ADSCs accelerate the repair of critical-sized maxillofacial bone defects by synergistically promoting osteogenesis, macrophage M2 polarization, and angiogenesis. This approach offers a promising therapeutic strategy for the treatment of critical-sized maxillofacial defects.

摘要

脂肪来源干细胞(ADSCs)因其自我更新能力和易于获取,在骨组织工程中具有巨大潜力。然而,它们有限的成骨潜能仍然是骨修复临床应用中的一个关键挑战。新出现的证据表明,环状RNA(circRNAs)在调节干细胞命运和成骨过程中起关键作用。尽管如此,在骨组织工程背景下circRNAs影响ADSCs的具体机制在很大程度上仍未被探索。本研究引入了一种利用特定环状RNA circAars修饰ADSCs的新策略,然后将其整合到甲基丙烯酸明胶(GelMA)水凝胶中,用于修复临界尺寸的颌面部骨缺损。研究结果表明,circAars主要定位于ADSCs的细胞质中,在那里它作为miR-128-3p的竞争性海绵,增强ADSCs的成骨分化和迁移能力。此外,circAars工程化的ADSCs通过旁分泌机制促进巨噬细胞从M1型向M2型极化,并增强内皮细胞(EC)的血管生成潜能。此外,负载circAars工程化ADSCs的GelMA支架通过协同促进成骨、巨噬细胞M2极化和血管生成,加速临界尺寸颌面部骨缺损的修复。这种方法为治疗临界尺寸颌面部缺损提供了一种有前景的治疗策略。

https://cdn.ncbi.nlm.nih.gov/pmc/blobs/3650/12004435/097618bc995b/ADHM-14-0-g005.jpg

文献AI研究员

20分钟写一篇综述,助力文献阅读效率提升50倍。

立即体验

用中文搜PubMed

大模型驱动的PubMed中文搜索引擎

马上搜索

文档翻译

学术文献翻译模型,支持多种主流文档格式。

立即体验