Suppr超能文献

γ-氨基丁酸/苯二氮䓬受体参与了来自沃森紫堇的二氢血根碱的抗惊厥作用。

Involvement of GABA/BDZ receptors in the anticonvulsant effects of dihydrosanguinarine from S. Watson.

作者信息

González-Gómez José David, Estrada-Soto Samuel, Gaona-Tovar Emmanuel, González-Trujano María Eva, Villasana-Salazar Benjamín, Narváez-González Hugo Fernando, Martínez-Vargas David

机构信息

Laboratorio de Neurofisiología del Control y la Regulación, Dirección de Investigaciones en Neurociencias, Instituto Nacional de Psiquiatría Ramón de la Fuente Muñiz. Calz. México-Xochimilco 101, Col. San Lorenzo Huipulco, Tlalpan, Ciudad de México 14370, Mexico.

Facultad de Farmacia, Universidad Autónoma del Estado de Morelos, Cuernavaca, Morelos, 62209, Mexico.

出版信息

Heliyon. 2025 Feb 15;11(4):e42701. doi: 10.1016/j.heliyon.2025.e42701. eCollection 2025 Feb 28.

Abstract

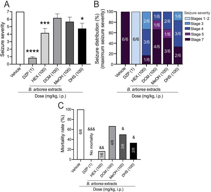
S. Watson () belongs to the Papaveraceae family and is used in folk medicine because of its depressant effect on the central nervous system. However, its benefits on cerebral paroxysmal activity as an anticonvulsant treatment remain unknown. This study aimed to evaluate the anticonvulsant effect of and one of its abundant isolated metabolites dihydrosanguinarine (DHS) by means of experimental models of seizures in mice simultaneously to an electrocorticographic (ECoG) analysis. was prepared as extracts with different polarity using hexane (HEX), dichloromethane (DCM), and methanol (MeOH) solvents to choose the most active one and to identify and isolate a bioactive metabolite. DHS was purified from the HEX extract. The anticonvulsant activity was evaluated with each extract giving an intraperitoneal (i.p.) administration of 100 mg/kg, and 30 min after, seizure behavior was induced by the pentylenetetrazole (PTZ, 85 mg/kg, i.p.) or maximal electroshock stimulation (MES) tests in mice. Molecular docking analysis was performance to reinforce the possible mechanism of action. Our results of seizure behavior and ECoG analysis showed that the HEX extract significantly (p < 0.0001) delayed the onset of seizures and decreased the incidence (p < 0.005) with lower mortality rate (p < 0.05), where DHS was partially responsible for this activity with a possible GABAergic mechanism of action involving the BDZ allosteric site. The MeOH extract also produced a significant effect (p < 0.05) but with less intensity than the HEX extract in the PTZ-induced seizures. A similar anticonvulsant response was observed in the MES test in the presence of DHS (p < 0.005) and the HEX extract (p < 0.05), but not in the case of the MeOH extract. In conclusion, our study provides evidence that non-polar and polar constituents of participate in its anticonvulsant property, where DHS might play an important role in the therapy of convulsions mediated by GABABDZ receptor modulation.

摘要

S. Watson属于罂粟科,因其对中枢神经系统的抑制作用而被用于民间医学。然而,其作为抗惊厥治疗对脑阵发性活动的益处仍不明确。本研究旨在通过小鼠癫痫发作实验模型并结合脑电皮质图(ECoG)分析,评估S. Watson及其一种丰富的分离代谢产物二氢血根碱(DHS)的抗惊厥作用。使用己烷(HEX)、二氯甲烷(DCM)和甲醇(MeOH)溶剂制备具有不同极性的提取物,以选择最具活性的提取物,并鉴定和分离一种生物活性代谢产物。DHS从HEX提取物中纯化得到。通过腹腔注射(i.p.)给予每种提取物100 mg/kg来评估抗惊厥活性,30分钟后,通过戊四氮(PTZ,85 mg/kg,i.p.)或最大电休克刺激(MES)试验在小鼠中诱导癫痫发作行为。进行分子对接分析以强化可能的作用机制。我们的癫痫发作行为和ECoG分析结果表明,HEX提取物显著(p < 0.0001)延迟了癫痫发作的起始并降低了发病率(p < 0.005),死亡率较低(p < 0.05),其中DHS部分负责这种活性,其可能的作用机制涉及GABA能机制,作用于苯二氮䓬变构位点。MeOH提取物在PTZ诱导的癫痫发作中也产生了显著效果(p < 0.05),但强度低于HEX提取物。在MES试验中,在存在DHS(p < 0.005)和HEX提取物(p < 0.05)的情况下观察到类似的抗惊厥反应,但MeOH提取物则没有。总之,我们的研究提供了证据表明S. Watson的非极性和极性成分参与了其抗惊厥特性,其中DHS可能在由GABABDZ受体调节介导的惊厥治疗中发挥重要作用。

https://cdn.ncbi.nlm.nih.gov/pmc/blobs/e035/11876865/8e7877c6b1fc/ga1.jpg

文献AI研究员

20分钟写一篇综述,助力文献阅读效率提升50倍。

立即体验

用中文搜PubMed

大模型驱动的PubMed中文搜索引擎

马上搜索

文档翻译

学术文献翻译模型,支持多种主流文档格式。

立即体验