Suppr超能文献

阿克拉霉素通过诱导免疫原性细胞死亡增强异基因自然杀伤细胞对急性髓系白血病细胞的杀伤作用。

Aclacinomycin enhances the killing effect of allogeneic NK cells on acute myeloid leukemia cells by inducing immunogenic cell death.

作者信息

Ye Yongbin, Liu Ning, Zeng Yunxin, Guo Ziwen, Wang Xiaobo, Xu Xiaojun

机构信息

Department of Hematology, Zhongshan Hospital Affiliated to Sun Yat-Sen University, Zhongshan, Guangdong, China.

Department of Hematology, The 6th Affiliated Hospital of Shenzhen University Health Science Center, Shenzhen, Guangdong, China.

出版信息

Front Immunol. 2025 Feb 20;16:1521939. doi: 10.3389/fimmu.2025.1521939. eCollection 2025.

Abstract

INTRODUCTION

Natural killer (NK) cells, which exert spontaneous cytotoxicity against infectious diseases and cancer, also play an important role in leukemia therapy. Despite the success of NK-based therapy in the treatment of myeloid leukemia, the potential use of NK alloreactivity in these hematologic malignancies remains elusive. The aim of the present study was to investigate whether allogeneic NK cells combined with aclacinomycin (ACM) could enhance anti-leukemic functionality against an acute myeloid leukemia (AML) cell line and to clarify the underlying mechanism.

METHODS

KG-1α and HL-60 AML cell lines were subjected to different treatments. The effects of different drug combinations on cytotoxicity, cell viability, and apoptotic status were examined.

RESULTS

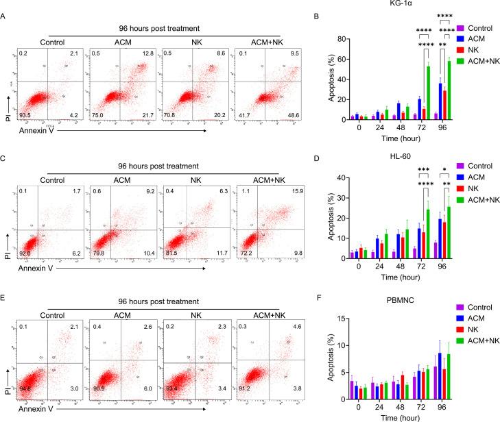
The results showed that the combination of ACM (40 nmol/l) and allogeneic NK cells (ratio 20:1) was significantly cytotoxic to AML cells and increased the apoptosis of AML cells, especially after 72 h of treatment. Subsequent analyses revealed that the expression of immunogenic cell death (ICD)-related molecules calreticulin, adenosine triphosphate, and high mobility group box 1, as well as NK cell effector production-perforin and granzyme B-was markedly increased in the combination treatment group. These findings suggest that ACM enhances the anti-leukemic activity of allogeneic NK cells through the ICD pathway.

DISCUSSION

These results demonstrated that allogeneic NK cells had enhanced functional responses when stimulated with ACM , exhibiting superior effector cytokine production and cytotoxicity compared to the control, which contained conventional NK cells. In conclusion, the present study suggested that the combination of ACM and allogeneic NK cells is a promising therapeutic strategy against AML.

摘要

引言

自然杀伤(NK)细胞可对传染病和癌症发挥自发细胞毒性作用,在白血病治疗中也起着重要作用。尽管基于NK细胞的疗法在治疗髓系白血病方面取得了成功,但NK细胞同种异体反应性在这些血液系统恶性肿瘤中的潜在应用仍不明确。本研究的目的是调查同种异体NK细胞与阿克拉霉素(ACM)联合使用是否能增强对急性髓系白血病(AML)细胞系的抗白血病功能,并阐明其潜在机制。

方法

对KG-1α和HL-60 AML细胞系进行不同处理。检测不同药物组合对细胞毒性、细胞活力和凋亡状态的影响。

结果

结果表明,ACM(40 nmol/l)与同种异体NK细胞(比例为20:1)联合使用对AML细胞具有显著的细胞毒性,并增加了AML细胞的凋亡,尤其是在治疗72小时后。随后的分析显示,联合治疗组中免疫原性细胞死亡(ICD)相关分子钙网蛋白、三磷酸腺苷和高迁移率族蛋白盒1的表达,以及NK细胞效应分子穿孔素和颗粒酶B的产生均明显增加。这些发现表明,ACM通过ICD途径增强了同种异体NK细胞的抗白血病活性。

讨论

这些结果表明,用ACM刺激时,同种异体NK细胞的功能反应增强,与含有传统NK细胞的对照组相比,表现出更高的效应细胞因子产生和细胞毒性。总之,本研究表明,ACM与同种异体NK细胞联合使用是一种有前景的抗AML治疗策略。

https://cdn.ncbi.nlm.nih.gov/pmc/blobs/bf93/11882597/b7a11fe9a77c/fimmu-16-1521939-g001.jpg

文献AI研究员

20分钟写一篇综述,助力文献阅读效率提升50倍。

立即体验

用中文搜PubMed

大模型驱动的PubMed中文搜索引擎

马上搜索

文档翻译

学术文献翻译模型,支持多种主流文档格式。

立即体验