Suppr超能文献

神经丝积聚破坏巨大轴索性神经病中的自噬。

Neurofilament accumulation disrupts autophagy in giant axonal neuropathy.

作者信息

Paumier Jean-Michel, Zewe James, Panja Chiranjit, Pergande Melissa R, Venkatesan Meghana, Israeli Eitan, Prasad Shikha, Snider Natasha, Savas Jeffrey N, Opal Puneet

机构信息

Davee Department of Neurology, Feinberg School of Medicine, Northwestern University, Chicago, Illinois, USA.

Department of Cell Biology and Physiology, School of Medicine, University of North Carolina at Chapel Hill, North Carolina, USA.

出版信息

JCI Insight. 2025 Mar 10;10(5):e177999. doi: 10.1172/jci.insight.177999.

Abstract

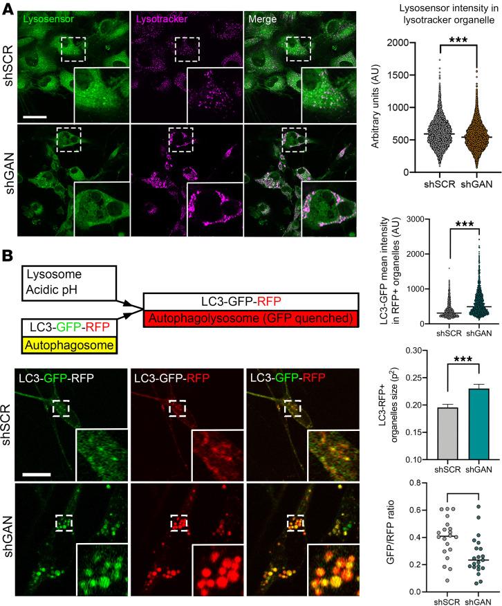
Neurofilament accumulation is associated with many neurodegenerative diseases, but it is the primary pathology in giant axonal neuropathy (GAN). This childhood-onset autosomal recessive disease is caused by loss-of-function mutations in gigaxonin, the E3 adaptor protein that enables neurofilament degradation. Using a combination of genetic and RNA interference approaches, we found that dorsal root ganglia from mice lacking gigaxonin have impaired autophagy and lysosomal degradation through 2 mechanisms. First, neurofilament accumulations interfere with the distribution of autophagic organelles, impairing their maturation and fusion with lysosomes. Second, the accumulations attract the chaperone 14-3-3, which is responsible for the proper localization of the key autophagy regulator transcription factor EB (TFEB). We propose that this dual disruption of autophagy contributes to the pathogenesis of other neurodegenerative diseases involving neurofilament accumulations.

摘要

神经丝积聚与许多神经退行性疾病相关,但它是巨大轴索性神经病(GAN)的主要病理学特征。这种儿童期发病的常染色体隐性疾病是由使神经丝降解的E3衔接蛋白巨轴素(gigaxonin)功能丧失性突变引起的。通过结合遗传和RNA干扰方法,我们发现缺乏巨轴素的小鼠背根神经节通过两种机制损害自噬和溶酶体降解。首先,神经丝积聚干扰自噬细胞器的分布,损害其成熟以及与溶酶体的融合。其次,这些积聚吸引伴侣蛋白14-3-3,它负责关键自噬调节因子转录因子EB(TFEB)的正确定位。我们提出,自噬的这种双重破坏促成了其他涉及神经丝积聚的神经退行性疾病的发病机制。

https://cdn.ncbi.nlm.nih.gov/pmc/blobs/d2a8/11949051/15419bb57c24/jciinsight-10-177999-g044.jpg

文献AI研究员

20分钟写一篇综述,助力文献阅读效率提升50倍。

立即体验

用中文搜PubMed

大模型驱动的PubMed中文搜索引擎

马上搜索

文档翻译

学术文献翻译模型,支持多种主流文档格式。

立即体验