Suppr超能文献

NBS1促进核糖体前体RNA的生物合成。

NBS1 facilitates preribosomal RNA biogenesis.

作者信息

Luo Man, Yu Xiaochun

机构信息

School of Life Sciences, Fudan University, Shanghai 200438, China.

Westlake Laboratory of Life Sciences and Biomedicine, Hangzhou, Zhejiang 310030, China.

出版信息

Proc Natl Acad Sci U S A. 2025 Mar 18;122(11):e2422029122. doi: 10.1073/pnas.2422029122. Epub 2025 Mar 11.

Abstract

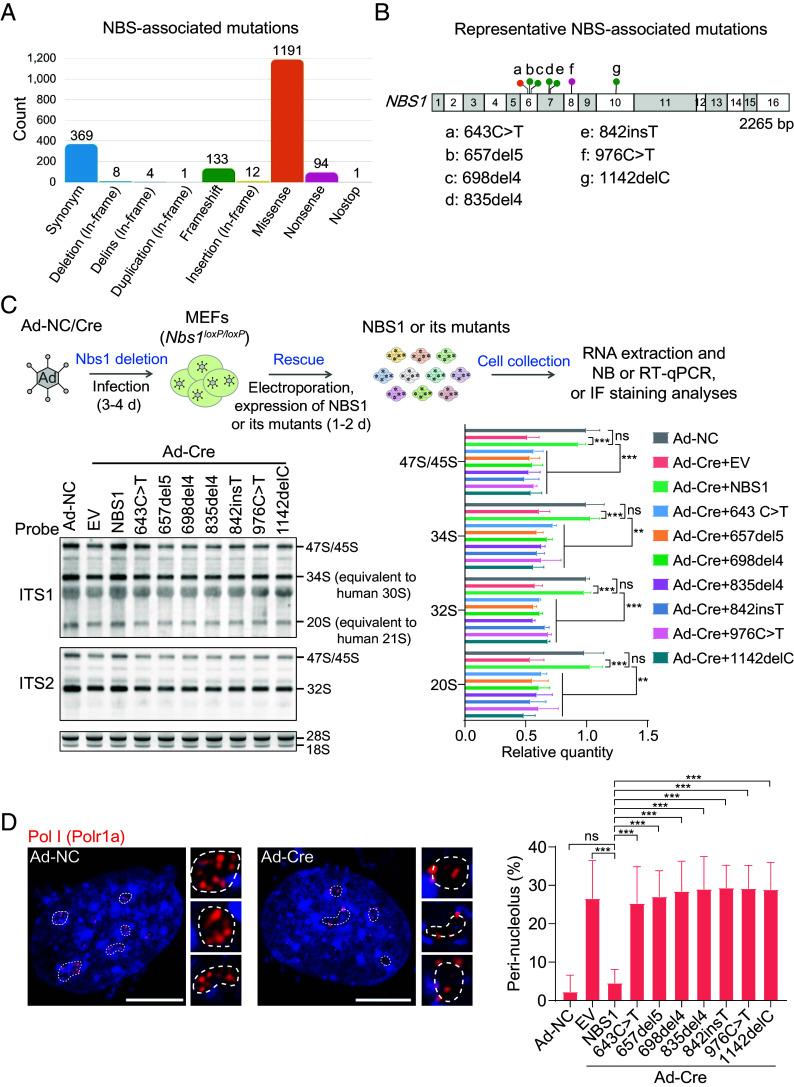
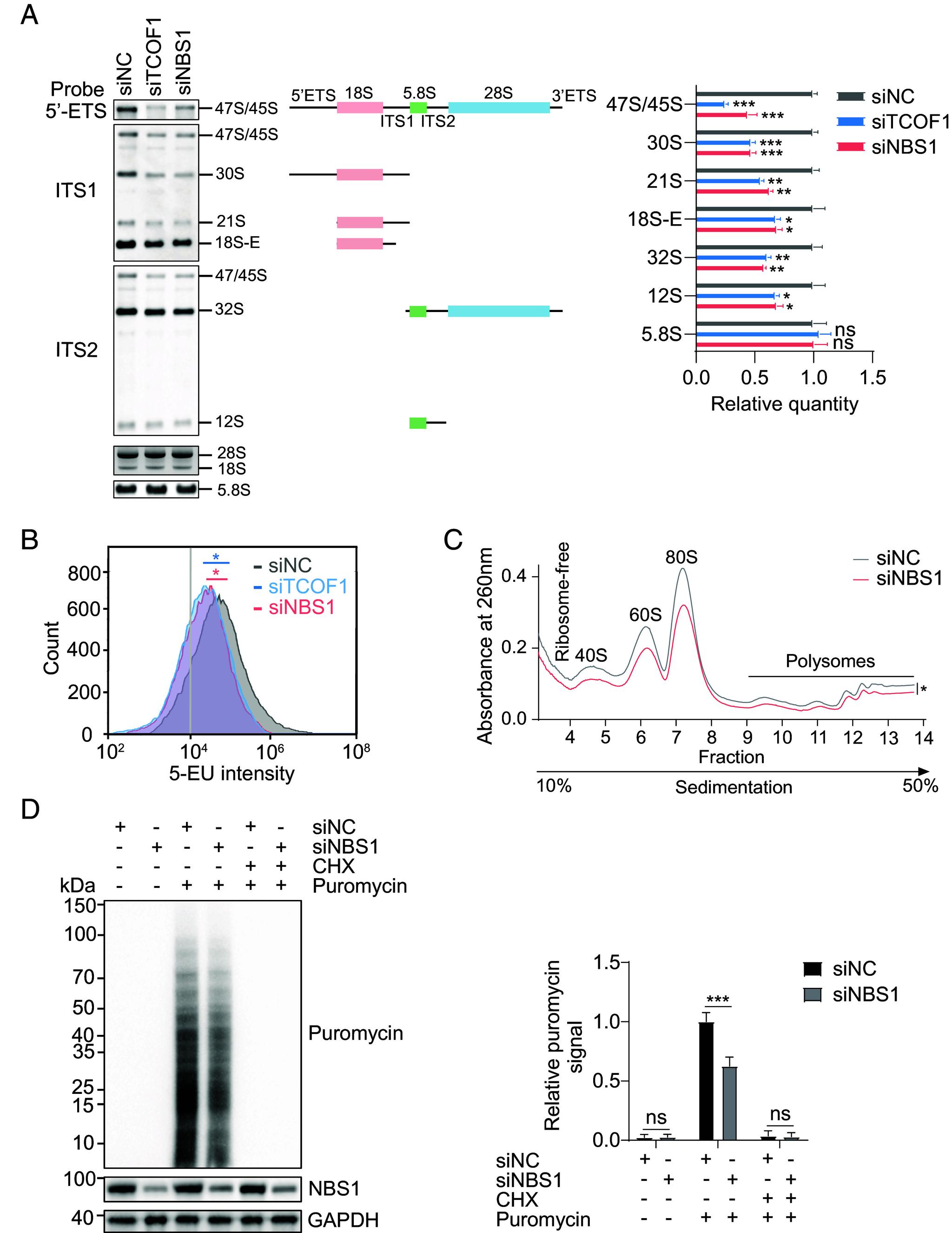
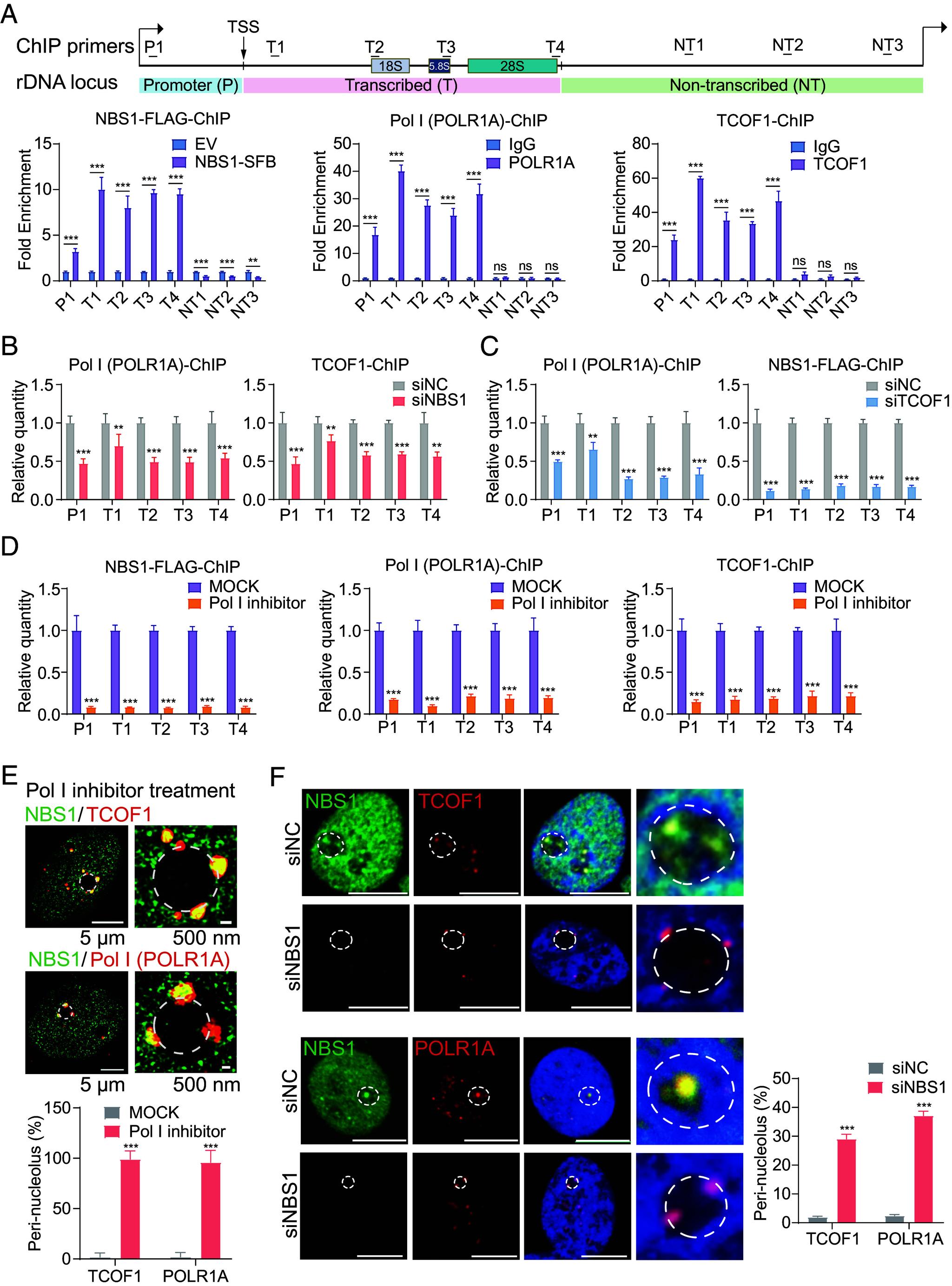
Mutations in the gene result in Nijmegen breakage syndrome (NBS), and the gene encodes NBS1 that forms a complex with MRE11 and RAD50 and participates in DNA damage repair. However, the molecular mechanism by which mutations cause clinical phenotypes of NBS, such as craniofacial dysmorphism, is still unclear. Here, we show that NBS1 localizes at the ribosomal DNA (rDNA) loci in nucleoli and interacts with ribosomal RNA (rRNA) transcription machinery including RNA polymerase I (Pol I) and TCOF1. Loss of NBS1 impairs Pol I-dependent transcription of pre-rRNA and induces nucleolar stress. In particular, lacking Nbs1 in mouse neural crest cells not only leads to the reduction of ribosome biogenesis but also craniofacial abnormalities during prenatal development. Moreover, the C-terminus of NBS1 is associated with pre-rRNA and a number of pre-rRNA processing factors, which may also facilitate pre-rRNA maturation. Taken together, our study reveals the functions of NBS1 in rRNA biogenesis.

摘要

该基因的突变会导致尼曼-匹克氏综合征(NBS),且该基因编码的NBS1可与MRE11和RAD50形成复合物并参与DNA损伤修复。然而,该基因的突变导致NBS临床表型(如颅面畸形)的分子机制仍不清楚。在此,我们表明NBS1定位于核仁中的核糖体DNA(rDNA)位点,并与包括RNA聚合酶I(Pol I)和TCOF1在内的核糖体RNA(rRNA)转录机制相互作用。NBS1的缺失会损害前体rRNA的Pol I依赖性转录并诱导核仁应激。特别是,在小鼠神经嵴细胞中缺乏Nbs1不仅会导致核糖体生物发生减少,还会导致产前发育期间的颅面异常。此外,NBS1的C末端与前体rRNA和许多前体rRNA加工因子相关,这也可能促进前体rRNA的成熟。综上所述,我们的研究揭示了NBS1在rRNA生物发生中的功能。

https://cdn.ncbi.nlm.nih.gov/pmc/blobs/59ea/11929472/d2469098dc67/pnas.2422029122fig01.jpg

文献AI研究员

20分钟写一篇综述,助力文献阅读效率提升50倍。

立即体验

用中文搜PubMed

大模型驱动的PubMed中文搜索引擎

马上搜索

文档翻译

学术文献翻译模型,支持多种主流文档格式。

立即体验