Suppr超能文献

蛋白激酶R调节无菌性全身炎症引发的神经炎症和脑葡萄糖代谢紊乱。

PKR modulates sterile systemic inflammation-triggered neuroinflammation and brain glucose metabolism disturbances.

作者信息

Cheng Wai-Yin, Lee Xin-Zin, Lai Michael Siu-Lun, Ho Yuen-Shan, Chang Raymond Chuen-Chung

机构信息

Laboratory of Neurodegenerative Diseases, School of Biomedical Sciences, LKS Faculty of Medicine, The University of Hong Kong, Hong Kong, Hong Kong SAR, China.

Research Institute for Future Food, The Hong Kong Polytechnic University, Hong Kong, Hong Kong SAR, China.

出版信息

Front Immunol. 2025 Feb 25;16:1469737. doi: 10.3389/fimmu.2025.1469737. eCollection 2025.

Abstract

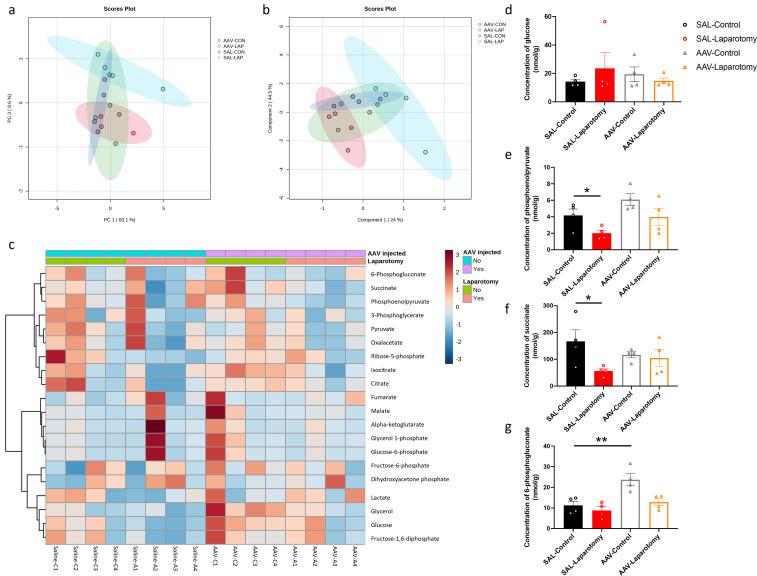
Sterile systemic inflammation may contribute to neuroinflammation and accelerate the progression of neurodegenerative diseases. The double-stranded RNA-dependent protein kinase (PKR) is a key signaling molecule that regulates immune responses by regulating macrophage activation, various inflammatory pathways, and inflammasome formation. This study aims to study the role of PKR in regulating sterile systemic inflammation-triggered neuroinflammation and cognitive dysfunctions. Here, the laparotomy mouse model was used to study neuroimmune responses triggered by sterile systemic inflammation. Our study revealed that genetic deletion of PKR in mice potently attenuated the laparotomy-induced peripheral and neural inflammation and cognitive deficits. Furthermore, intracerebroventricular injection of rAAV-DIO-PKR-K296R to inhibit PKR in cholinergic neurons of ChAT-IRES-Cre-eGFP mice rescued the laparotomy-induced changes in key metabolites of brain glucose metabolism, particularly the changes in phosphoenolpyruvate and succinate levels, and cognitive impairment in short-term and spatial working memory. Our results demonstrated the critical role of PKR in regulating neuroinflammation, brain glucose metabolism and cognitive dysfunctions in a peripheral inflammation model. PKR could be a novel pharmacological target for treating systemic inflammation-induced neuroinflammation and cognitive dysfunctions.

摘要

无菌性全身炎症可能会导致神经炎症并加速神经退行性疾病的进展。双链RNA依赖性蛋白激酶(PKR)是一种关键的信号分子,通过调节巨噬细胞活化、各种炎症途径和炎性小体形成来调节免疫反应。本研究旨在探讨PKR在调节无菌性全身炎症引发的神经炎症和认知功能障碍中的作用。在此,采用剖腹手术小鼠模型来研究无菌性全身炎症引发的神经免疫反应。我们的研究表明,小鼠中PKR的基因缺失显著减轻了剖腹手术诱导的外周和神经炎症以及认知缺陷。此外,向ChAT-IRES-Cre-eGFP小鼠的胆碱能神经元中脑室内注射rAAV-DIO-PKR-K296R以抑制PKR,挽救了剖腹手术诱导的脑葡萄糖代谢关键代谢物的变化,特别是磷酸烯醇丙酮酸和琥珀酸水平的变化,以及短期和空间工作记忆中的认知障碍。我们的结果证明了PKR在调节外周炎症模型中的神经炎症、脑葡萄糖代谢和认知功能障碍中的关键作用。PKR可能是治疗全身炎症诱导的神经炎症和认知功能障碍的新型药理学靶点。

https://cdn.ncbi.nlm.nih.gov/pmc/blobs/e0c9/11893411/7e94dd15f63e/fimmu-16-1469737-g001.jpg

文献AI研究员

20分钟写一篇综述,助力文献阅读效率提升50倍。

立即体验

用中文搜PubMed

大模型驱动的PubMed中文搜索引擎

马上搜索

文档翻译

学术文献翻译模型,支持多种主流文档格式。

立即体验