Suppr超能文献

IQGAP2调节血脑屏障免疫动力学。

IQGAP2 regulates blood-brain barrier immune dynamics.

作者信息

Katdare Ketaki A, Kjar Andrew, O'Brown Natasha M, Neal Emma H, Sorets Alexander G, Shostak Alena, Romero-Fernandez Wilber, Kwiatkowski Alexander J, Mlouk Kate, Kim Hyosung, Cowell Rebecca P, Schwensen Katrina R, Carvajal Tapia Cristian O, Venslovaite Guste, Horner Kensley B, Wilson John T, Schrag Matthew S, Megason Sean G, Lippmann Ethan S

机构信息

Vanderbilt Brain Institute, Vanderbilt University, Nashville, TN, USA.

Department of Biomedical Engineering, Vanderbilt University, Nashville, TN, USA.

出版信息

iScience. 2025 Feb 11;28(3):111994. doi: 10.1016/j.isci.2025.111994. eCollection 2025 Mar 21.

Abstract

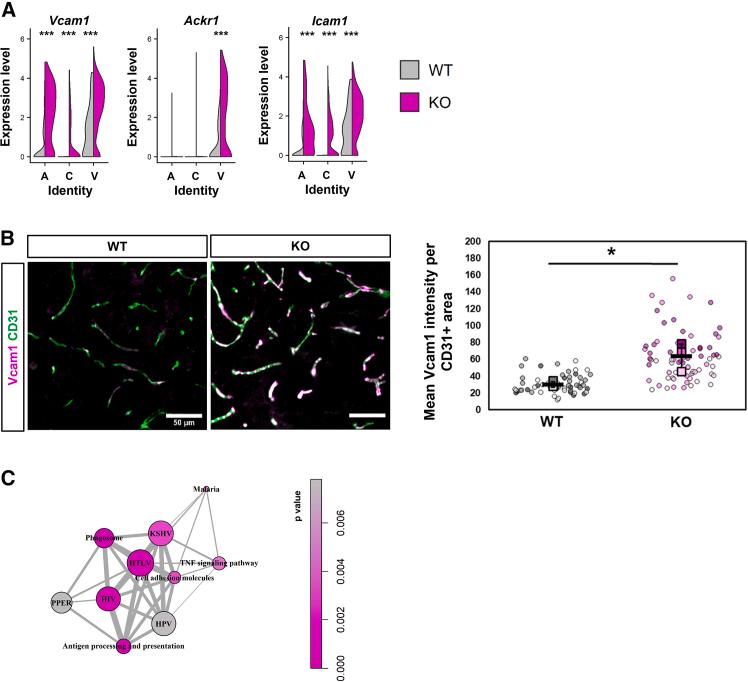
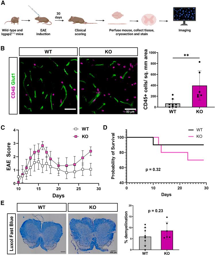
Brain endothelial cells (BECs) play an important role in maintaining central nervous system (CNS) homeostasis through blood-brain barrier (BBB) functions. BECs express low baseline levels of adhesion receptors, which limits entry of leukocytes. However, the molecular mediators governing this phenotype remain mostly unclear. Here, we explored how infiltration of immune cells across the BBB is influenced by the scaffold protein IQ motif containing GTPase-activating protein 2 (IQGAP2). In mice and zebrafish, we demonstrate that loss of Iqgap2 increases infiltration of peripheral leukocytes into the CNS under homeostatic and inflammatory conditions. Using single-cell RNA sequencing and immunohistology, we further show that BECs from mice lacking Iqgap2 exhibit a profound inflammatory signature, including extensive upregulation of adhesion receptors and antigen-processing machinery. Human tissue analyses also reveal that Alzheimer's disease is associated with reduced hippocampal IQGAP2. Overall, our results implicate IQGAP2 as an essential regulator of BBB immune privilege and immune cell entry into the CNS.

摘要

脑内皮细胞(BECs)通过血脑屏障(BBB)功能在维持中枢神经系统(CNS)内环境稳态中发挥重要作用。BECs表达低水平的基线黏附受体,这限制了白细胞的进入。然而,调控这种表型的分子介质仍大多不清楚。在这里,我们探讨了含有GTP酶激活蛋白2(IQGAP2)的支架蛋白IQ基序如何影响免疫细胞穿越血脑屏障的浸润。在小鼠和斑马鱼中,我们证明Iqgap2的缺失会增加稳态和炎症条件下外周白细胞向中枢神经系统的浸润。使用单细胞RNA测序和免疫组织学,我们进一步表明,缺乏Iqgap2的小鼠的BECs表现出深刻的炎症特征,包括黏附受体和抗原加工机制的广泛上调。人体组织分析还显示,阿尔茨海默病与海马体IQGAP2减少有关。总体而言,我们的结果表明IQGAP2是血脑屏障免疫特权和免疫细胞进入中枢神经系统的重要调节因子。

https://cdn.ncbi.nlm.nih.gov/pmc/blobs/abd7/11894336/bd251ce891eb/fx1.jpg

文献AI研究员

20分钟写一篇综述,助力文献阅读效率提升50倍。

立即体验

用中文搜PubMed

大模型驱动的PubMed中文搜索引擎

马上搜索

文档翻译

学术文献翻译模型,支持多种主流文档格式。

立即体验