Suppr超能文献

通过[F]ROStrace正电子发射断层扫描对4R Tau病小鼠模型中的氧化应激进行无创检测。

Noninvasive Detection of Oxidative Stress in a Mouse Model of 4R Tauopathy via Positron Emission Tomography with [F]ROStrace.

作者信息

Gallagher Evan, Li Shihong, Lee Hsiaoju, Xu Hong, Lee Virginia M-Y, Mach Robert H, McManus Meagan J

机构信息

Department of Anesthesia and Critical Care Medicine, Children's Hospital of Philadelphia, Philadelphia, PA 19104, USA.

Department of Radiology, University of Pennsylvania, Philadelphia, PA 19104, USA.

出版信息

Int J Mol Sci. 2025 Feb 21;26(5):1845. doi: 10.3390/ijms26051845.

Abstract

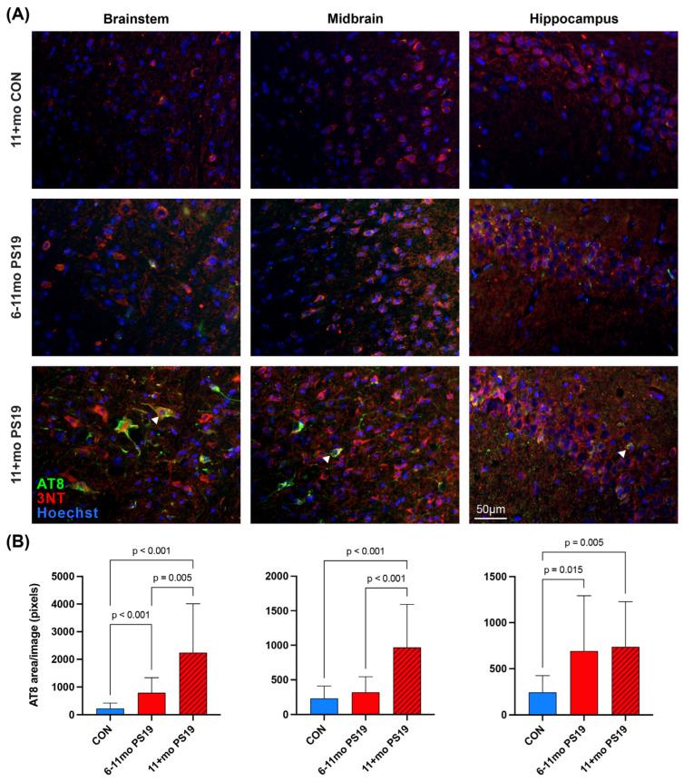
Oxidative stress, defined as the excessive production of reactive oxygen species (ROS), is a crucial factor in the pathogenesis of various neurodegenerative diseases, including the 4-repeat (4R) tauopathies. Collectively, the 4R tauopathies are characterized by the progressive aggregation of tau protein isoforms with four microtubule-binding domains in and around brain cells. The cyclical relationship between oxidative stress and 4R tau aggregation suggests that a means of imaging ROS noninvasively could be a valuable tool for the study and treatment of 4R tauopathy in both humans and animal models. To demonstrate the potential of the ROS-sensitive positron emission tomography (PET) radiotracer [F]ROStrace as a means of filling this methodological gap, we performed [F]ROStrace PET imaging on PS19 mice, which exhibit 4R tau aggregation similar to that seen in human 4R tauopathy. Significant increases in [F]ROStrace signal became detectable in the hippocampus of 6-11-month-old (mo) PS19 animals and spread to the brainstem, midbrain, and thalamus of 11+ mo animals. Additionally, older PS19 mice displayed higher whole-brain average [F]ROStrace signal compared to age-matched controls ( = 0.042), and tau pathology consistently colocalized with multiple fluorescent indicators of oxidative stress in PS19 brain samples. These results provide novel evidence that 4R tau aggregation is associated with increased oxidative stress in PS19 mouse brain and advance [F]ROStrace as a noninvasive technology for the detection of oxidative stress in neurodegenerative diseases involving tau pathology.

摘要

氧化应激被定义为活性氧(ROS)的过度产生,是包括4重复(4R)tau蛋白病在内的各种神经退行性疾病发病机制中的一个关键因素。总体而言,4R tau蛋白病的特征是tau蛋白异构体在脑细胞内和周围具有四个微管结合结构域并进行渐进性聚集。氧化应激与4R tau聚集之间的循环关系表明,一种非侵入性成像ROS的方法可能是研究和治疗人类及动物模型中4R tau蛋白病的有价值工具。为了证明ROS敏感的正电子发射断层扫描(PET)放射性示踪剂[F]ROStrace填补这一方法学空白的潜力,我们对PS19小鼠进行了[F]ROStrace PET成像,这些小鼠表现出与人类4R tau蛋白病相似的4R tau聚集。在6至11个月大(mo)的PS19动物海马体中可检测到[F]ROStrace信号显著增加,并扩散到11个月以上动物的脑干、中脑和丘脑。此外,与年龄匹配的对照组相比,老年PS19小鼠的全脑平均[F]ROStrace信号更高(P = 0.042),并且在PS19脑样本中,tau病理学始终与氧化应激的多种荧光指标共定位。这些结果提供了新的证据,表明4R tau聚集与PS19小鼠脑内氧化应激增加有关,并推动[F]ROStrace作为一种非侵入性技术用于检测涉及tau病理学的神经退行性疾病中的氧化应激。

https://cdn.ncbi.nlm.nih.gov/pmc/blobs/5abe/11899037/330f9fe4422b/ijms-26-01845-g001.jpg

文献AI研究员

20分钟写一篇综述,助力文献阅读效率提升50倍。

立即体验

用中文搜PubMed

大模型驱动的PubMed中文搜索引擎

马上搜索

文档翻译

学术文献翻译模型,支持多种主流文档格式。

立即体验