Suppr超能文献

异欧前胡素通过调控结肠癌模型中的细胞凋亡、自噬和PI3K/AKT/mTOR信号通路来提高放疗疗效并减轻肠道损伤。

Isoegomaketone improves radiotherapy efficacy and intestinal injury by regulating apoptosis, autophagy and PI3K/AKT/mTOR signaling in a colon cancer model.

作者信息

Xu Shufeng, Wang Huiyang, Yan Linlin, Han Xiaowei

机构信息

Department of Radiology, The Quzhou Affiliated Hospital of Wenzhou Medical University, Quzhou People's Hospital, Quzhou, Zhejiang 324000, P.R. China.

Department of Ultrasound Medicine, The First Affiliated Hospital, Zhejiang University School of Medicine, Hangzhou, Zhejiang 310003, P.R. China.

出版信息

Oncol Rep. 2025 Apr;53(4). doi: 10.3892/or.2025.8884. Epub 2025 Mar 14.

Abstract

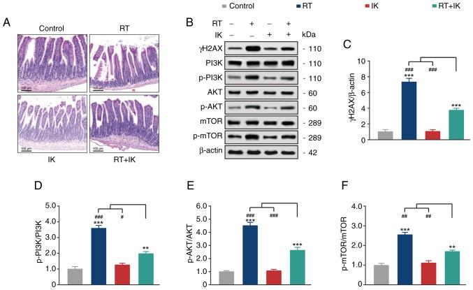
The current study aimed to investigate the effect of isoegomaketone (IK) as a radiosensitizer for colon cancer and its effect on intestinal injury, and to verify its potential mechanism. A total of 40 BALB/c nude mice were selected to construct a HT‑29 tumor‑bearing mice model with T lymphocyte deficiency. Tumor size was measured every other day, and the survival of mice was counted. Intestinal and tumor tissues of mice were harvested when the experiment ended. The levels of inflammatory factors and markers of oxidative stress in intestinal tissues of different groups of mice were analyzed by ELISA. Western blotting was used to examine the expression of apoptosis‑ and autophagy‑related proteins, and the phosphorylation levels of the PI3K/AKT/mTOR signaling pathway in HT‑29 cells and tumor tissues. Radiotherapy (RT) combined with IK significantly reduced the viability of HT‑29 cells. The optimal dose proportion of RT combined with IK was 8 Gy and 100 µg/ml, and the combination index was <1, suggesting a strong combination effect. In addition, IK could further promote radiation DNA damage in HT‑29 cells by inhibiting the PI3K/AKT/hypoxia inducible factor 1α (HIF‑1α) signaling pathway, while upregulating the expression of proapoptotic and autophagy‑related proteins in HT‑29 cells. In HT‑29 tumor‑bearing mice, RT in combination with IK significantly inhibited the growth of xenografts and improved mouse survival. In addition, the combination of RT and IK significantly upregulated BAX and Beclin‑1 expression, downregulated BCL‑2 expression, and promoted the conversion of LC3 I to LC3 II. Radiation induced an increase in inflammatory cytokine levels as well as oxidative stress marker levels in intestinal tissue. Western blot analysis showed that the combination of RT and IK significantly inhibited the phosphorylation level of the PI3K/AKT/mTOR signaling pathway compared with the control and monotherapy groups. IK could significantly enhance the efficacy of RT by regulating the apoptosis and autophagy of colon cancer tumors, and alleviate inflammation and oxidative stress by regulating the PI3K/AKT/mTOR signaling pathway to alleviate intestinal injury. The present findings suggest that IK can be used as a promising sensitizer and has the potential to enhance the efficacy and safety of RT for colon cancer.

摘要

本研究旨在探讨异欧前胡素(IK)作为结肠癌放射增敏剂的作用及其对肠道损伤的影响,并验证其潜在机制。共选取40只BALB/c裸鼠构建T淋巴细胞缺陷的HT-29荷瘤小鼠模型。每隔一天测量肿瘤大小,并统计小鼠存活情况。实验结束时收集小鼠的肠道和肿瘤组织。通过酶联免疫吸附测定(ELISA)分析不同组小鼠肠道组织中炎症因子水平和氧化应激标志物水平。采用蛋白质免疫印迹法检测HT-29细胞和肿瘤组织中凋亡和自噬相关蛋白的表达以及PI3K/AKT/mTOR信号通路的磷酸化水平。放射治疗(RT)联合IK显著降低了HT-29细胞的活力。RT联合IK的最佳剂量比例为8 Gy和100 μg/ml,联合指数<1,表明联合效果显著。此外,IK可通过抑制PI3K/AKT/缺氧诱导因子1α(HIF-1α)信号通路进一步促进HT-29细胞的辐射DNA损伤,同时上调HT-29细胞中促凋亡和自噬相关蛋白的表达。在HT-29荷瘤小鼠中,RT联合IK显著抑制异种移植物的生长并提高小鼠存活率。此外,RT与IK联合显著上调BAX和Beclin-1的表达,下调BCL-2的表达,并促进LC3 I向LC3 II的转化。辐射导致肠道组织中炎症细胞因子水平以及氧化应激标志物水平升高。蛋白质免疫印迹分析表明,与对照组和单药治疗组相比,RT与IK联合显著抑制PI3K/AKT/mTOR信号通路的磷酸化水平。IK可通过调节结肠癌肿瘤的凋亡和自噬显著增强RT的疗效,并通过调节PI3K/AKT/mTOR信号通路减轻炎症和氧化应激,从而减轻肠道损伤。本研究结果表明,IK可作为一种有前景的增敏剂,具有提高结肠癌放疗疗效和安全性的潜力。

https://cdn.ncbi.nlm.nih.gov/pmc/blobs/b8d4/11920779/210aebf62279/or-53-04-08884-g00.jpg

文献AI研究员

20分钟写一篇综述,助力文献阅读效率提升50倍。

立即体验

用中文搜PubMed

大模型驱动的PubMed中文搜索引擎

马上搜索

文档翻译

学术文献翻译模型,支持多种主流文档格式。

立即体验