Suppr超能文献

代谢功能障碍相关脂肪性肝病患儿肠道微生物群和代谢物的多组学分析

Multi-omics analyses of the gut microbiota and metabolites in children with metabolic dysfunction-associated steatotic liver disease.

作者信息

Du Landuoduo, Zhang Kaichuang, Liang Lili, Yang Yi, Lu Deyun, Zhou Yongchang, Ren Tianyi, Fan Jiangao, Zhang Huiwen, Wang Ying, Jiang Lu

机构信息

Division of Pediatric Gastroenterology and Nutrition, Xinhua Hospital, Shanghai Jiao Tong University School of Medicine, Shanghai, China.

Department of Clinical Nutrition, College of Health Science and Technology, Shanghai Jiao Tong University School of Medicine, Shanghai, China.

出版信息

mSystems. 2025 Apr 22;10(4):e0114824. doi: 10.1128/msystems.01148-24. Epub 2025 Mar 14.

Abstract

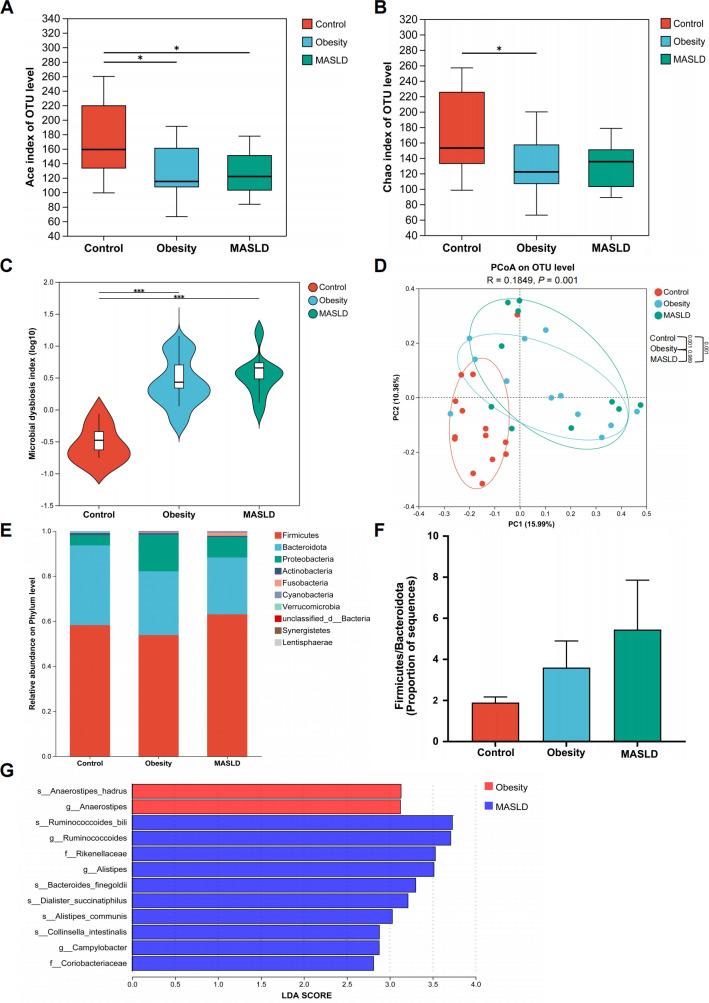
The development and severity of metabolic dysfunction-associated steatotic liver disease (MASLD) in children are closely related to alterations of gut microbiota. This study aims to investigate changes in the gut microbiota signature and microbial metabolites in children with MASLD. We collected fecal samples from children and adolescents aged 6-16 years, and the presence of MASLD was diagnosed by ultrasound. We performed 16S ribosomal DNA sequencing and targeted metabolomics in 36 and 25 subjects, consisting of healthy controls, children with obesity, and children with MASLD. The α-diversity was significantly lower in children with obesity and MASLD compared with healthy controls. Linear discriminant analysis of effect size analysis identified and as the top biomarkers differentiating the obesity group from the MASLD group. In MASLD patients with high alanine aminotransferase values (≥50 U/L for boys and 44 U/L for girls), we observed a decrease in the gut microbiota health index. MASLD patients with high shear wave elastography () values (≥6.2 kPa) showed an increased abundance of , which was positively correlated with the levels of deoxycholic acid (DCA) and values. Importantly, the mediation analysis identified positive associations between and clinical indicators of MASLD that were mediated by DCA. Overall, our study suggests that gut microbiota and metabolites are significantly altered in children with MASLD, and targeting may offer potential benefits for disease management.IMPORTANCEThis study investigated alterations in the gut microbiota signature and microbial metabolites in children with metabolic dysfunction-associated steatotic liver disease (MASLD). We found that an increased abundance of was associated with increased levels of deoxycholic acid and the progression of MASLD, suggesting that may serve as a novel clinical target in pediatric MASLD.

摘要

儿童代谢功能障碍相关脂肪性肝病(MASLD)的发展和严重程度与肠道微生物群的改变密切相关。本研究旨在调查MASLD患儿肠道微生物群特征和微生物代谢产物的变化。我们收集了6至16岁儿童和青少年的粪便样本,并通过超声诊断MASLD的存在。我们对36名和25名受试者进行了16S核糖体DNA测序和靶向代谢组学分析,这些受试者包括健康对照、肥胖儿童和MASLD儿童。与健康对照相比,肥胖和MASLD儿童的α多样性显著降低。效应大小的线性判别分析确定 和 为区分肥胖组和MASLD组的顶级生物标志物。在丙氨酸氨基转移酶值高(男孩≥50 U/L,女孩≥44 U/L)的MASLD患者中,我们观察到肠道微生物群健康指数下降。剪切波弹性成像()值高(≥6.2 kPa)的MASLD患者显示 的丰度增加,这与脱氧胆酸(DCA)水平和 值呈正相关。重要的是,中介分析确定了 与MASLD临床指标之间的正相关关系,且由DCA介导。总体而言,我们的研究表明,MASLD患儿的肠道微生物群和代谢产物发生了显著改变,针对 可能为疾病管理带来潜在益处。重要性本研究调查了代谢功能障碍相关脂肪性肝病(MASLD)患儿肠道微生物群特征和微生物代谢产物的变化。我们发现, 的丰度增加与脱氧胆酸水平升高和MASLD的进展相关,这表明 可能成为儿童MASLD的一个新的临床靶点。

https://cdn.ncbi.nlm.nih.gov/pmc/blobs/138a/12013275/a827baec433c/msystems.01148-24.f001.jpg

文献AI研究员

20分钟写一篇综述,助力文献阅读效率提升50倍。

立即体验

用中文搜PubMed

大模型驱动的PubMed中文搜索引擎

马上搜索

文档翻译

学术文献翻译模型,支持多种主流文档格式。

立即体验