Suppr超能文献

NLRP4开启一个以自然杀伤细胞/巨噬细胞为中心的生态系统来抑制非小细胞肺癌。

NLRP4 unlocks an NK/macrophages-centered ecosystem to suppress non-small cell lung cancer.

作者信息

Meng Zhouwenli, Li Jian, Wang Hui, Cao Zhengqi, Lu Wenqing, Niu Xiaomin, Yang Yi, Li Ziming, Wang Ying, Lu Shun

机构信息

Shanghai Lung Cancer Center, Shanghai Chest Hospital, Shanghai Jiao Tong University School of Medicine, Shanghai, 200030, P. R. China.

Shanghai Institute of Immunology, Department of Immunology and Microbiology, Key Laboratory of Cell Differentiation and Apoptosis of Chinese Ministry of Education, Shanghai Jiao Tong University School of Medicine, Shanghai, 200025, P. R. China.

出版信息

Biomark Res. 2025 Mar 14;13(1):44. doi: 10.1186/s40364-025-00756-4.

Abstract

BACKGROUND

Tumor immune evasion extends beyond T cells, affecting innate immune elements like natural killer cells (NK) and macrophages within the tumor-immune microenvironment (TIME). Nevertheless, translational strategies to trigger collaboration of NK cells and macrophages to initiate sufficient anti-tumor cytoxicity remain scarce and are urgently needed.

METHODS

In this study, TCGA datasets was used to confirm the prognosis value of the expression level of NLR family pyrin domain containing 4 (NLRP4) in NSCLC and the tumor tissues microarray was used to further check its clinical-relevance at protein-level. Subsequently, a tumor cell line with stable NLRP4 overexpression was established and subcutaneous tumor models in C57BL/6J mice were used to validate the anti-tumor characteristics of NLRP4. After analyzing the tumor microenvironment using flow cytometry and multiplex immunofluorescence, we further validated our findings through co-culture transwell assays and TCGA analysis. Utilizing bulk-RNA sequencing, proteomics, and mass spectrometry of mouse tumor tissues, we innovatively identified the downstream pathways of NLRP4 and verified them through co-immunoprecipitation (co-IP) and Western blot (WB) experiments.

RESULTS

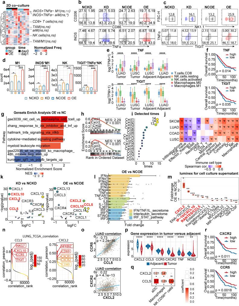
NLRP4 could trigger a distinct anti-tumor ecosystem organized by TIGITTNFA NK and iNOS M1 in lung cancer, discovered in TCGA analysis and verified in murine model. NLRP4-eco exerted tumor-suppression capacity through chemokine reprogramming including CCL5 and CXCL2. Meanwhile, the cytoxicity of NK could be facilitated by iNOSM1. Mechanistically, NLRP4 stimulated PI3K/Akt-NF-kB axis through suppression of the activity of PP2A. Besides, knockdown of CCL5 and blockade of CXCL2-CXCR2 axis abolished chemotaxis of TIGITTNFA NK and iNOS M1 respectively, as well as for LB-100, a PP2A inhibitor.

CONCLUSION

Altogether, we delineated NLRP4's unexplored facets and discovered an NLRP4-driven anti-tumor ecosystem composed of TIGITTNFA NK and iNOS M1. Finally, targeting PP2A by its inhibitor successfully mimicked the anti-tumor capacity of the overexpression of NLRP4.

摘要

背景

肿瘤免疫逃逸不仅涉及T细胞,还影响肿瘤免疫微环境(TIME)中的天然杀伤细胞(NK)和巨噬细胞等先天免疫成分。然而,触发NK细胞和巨噬细胞协同作用以启动足够抗肿瘤细胞毒性的转化策略仍然稀缺,急需此类策略。

方法

在本研究中,使用TCGA数据集来确认含吡啉结构域的NLR家族成员4(NLRP4)表达水平在非小细胞肺癌中的预后价值,并使用肿瘤组织微阵列在蛋白质水平上进一步检查其临床相关性。随后,建立了稳定过表达NLRP4的肿瘤细胞系,并使用C57BL/6J小鼠皮下肿瘤模型来验证NLRP4的抗肿瘤特性。在使用流式细胞术和多重免疫荧光分析肿瘤微环境后,我们通过共培养Transwell实验和TCGA分析进一步验证了我们的发现。利用小鼠肿瘤组织的批量RNA测序、蛋白质组学和质谱分析,我们创新性地鉴定了NLRP4的下游通路,并通过免疫共沉淀(co-IP)和蛋白质免疫印迹(WB)实验对其进行了验证。

结果

在TCGA分析中发现并在小鼠模型中验证,NLRP4可在肺癌中触发由TIGIT⁺TNFA⁺ NK和iNOS⁺ M1组织的独特抗肿瘤生态系统。NLRP4生态系统通过包括CCL5和CXCL2在内的趋化因子重编程发挥肿瘤抑制能力。同时,iNOS⁺ M1可促进NK的细胞毒性。机制上,NLRP4通过抑制PP2A的活性刺激PI3K/Akt-NF-κB轴。此外,敲低CCL5和阻断CXCL2-CXCR2轴分别消除了TIGIT⁺TNFA⁺ NK和iNOS⁺ M1的趋化性,PP2A抑制剂LB-100的情况也是如此。

结论

总之,我们描述了NLRP4未被探索的方面,并发现了一个由TIGIT⁺TNFA⁺ NK和iNOS⁺ M1组成的NLRP4驱动的抗肿瘤生态系统。最后,用其抑制剂靶向PP2A成功模拟了NLRP4过表达的抗肿瘤能力。

https://cdn.ncbi.nlm.nih.gov/pmc/blobs/6c7d/11909883/66677db3541d/40364_2025_756_Fig1_HTML.jpg

文献AI研究员

20分钟写一篇综述,助力文献阅读效率提升50倍。

立即体验

用中文搜PubMed

大模型驱动的PubMed中文搜索引擎

马上搜索

文档翻译

学术文献翻译模型,支持多种主流文档格式。

立即体验