Suppr超能文献

前列腺癌细胞衍生的细胞外囊泡诱导的代谢重编程为糖酵解表型

Metabolic Reprogramming Into a Glycolysis Phenotype Induced by Extracellular Vesicles Derived From Prostate Cancer Cells.

作者信息

Lee Yoon-Jin, Seo Chul Won, Chae Shinwon, Lee Chang Yeol, Kim Sang Soo, Shin Yoon-Hee, Park Hyun-Mee, Gho Yong Song, Ryu Seongho, Lee Sang-Han, Choi Dongsic

机构信息

Department of Biochemistry, Soonchunhyang University, College of Medicine, Cheonan, Republic of Korea.

Department of Life Sciences, POSTECH, Pohang, Republic of Korea.

出版信息

Mol Cell Proteomics. 2025 Apr;24(4):100944. doi: 10.1016/j.mcpro.2025.100944. Epub 2025 Mar 13.

Abstract

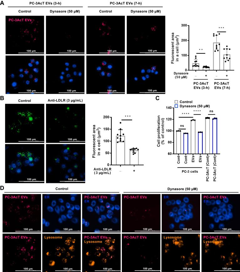
Most cancer cells adopt a less efficient metabolic process of aerobic glycolysis with high level of glucose uptake followed by lactic acid production, known as the Warburg effect. This phenotypic transition enables cancer cells to achieve increased cellular survival and proliferation in a harsh low-oxygen tumor microenvironment. Also, the resulting acidic microenvironment causes inactivation of the immune system such as T-cell impairment that favors escape by immune surveillance. While lots of studies have revealed that tumor-derived EVs can deliver parental materials to adjacent cells and contribute to oncogenic reprogramming, their functionality in energy metabolism is not well addressed. In this study, we established prostate cancer cells PC-3AcT resistant to cellular death in an acidic culture medium driven by lactic acid. Quantitative proteomics between EVs derived from PC-3 and PC-3AcT cells identified 935 confident EV proteins. According to cellular adaptation to lactic acidosis, we revealed 159 regulated EV proteins related to energy metabolism, cellular shape, and extracellular matrix. These EVs contained a high abundance of glycolytic enzymes. In particular, PC-3AcT EVs were enriched with apolipoproteins including apolipoprotein B-100 (APOB). APOB on PC-3AcT EVs could facilitate their endocytic uptake depending on low density lipoprotein receptor of recipient PC-3 cells, encouraging increases of cellular proliferation and survival in acidic culture media via increased activity and expression of hexokinases and phosphofructokinase. The activation of recipient PC-3 cells can increase glucose consumption and ATP generation, representing an acquired metabolic reprogramming into the Warburg phenotype. Our study first revealed that EVs derived from prostate cancer cells could contribute to energy metabolic reprogramming and that the acquired metabolic phenotypic transition of recipient cells could favor cellular survival in tumor microenvironment.

摘要

大多数癌细胞采用效率较低的有氧糖酵解代谢过程,大量摄取葡萄糖,随后产生乳酸,这一现象被称为瓦伯格效应。这种表型转变使癌细胞能够在恶劣的低氧肿瘤微环境中提高细胞存活率和增殖能力。此外,由此产生的酸性微环境会导致免疫系统失活,如T细胞功能受损,从而有利于癌细胞通过免疫监视逃逸。虽然许多研究表明肿瘤来源的细胞外囊泡(EVs)可以将亲本物质传递给邻近细胞,并促进致癌重编程,但其在能量代谢中的功能尚未得到充分研究。在本研究中,我们建立了在乳酸驱动的酸性培养基中对细胞死亡具有抗性的前列腺癌细胞PC-3AcT。对PC-3和PC-3AcT细胞来源的EVs进行定量蛋白质组学分析,鉴定出935种可靠的EV蛋白。根据细胞对乳酸酸中毒的适应性,我们揭示了159种与能量代谢、细胞形态和细胞外基质相关的受调控的EV蛋白。这些EVs含有大量的糖酵解酶。特别是,PC-3AcT EVs富含载脂蛋白,包括载脂蛋白B-100(APOB)。PC-3AcT EVs上的APOB可以通过受体PC-3细胞的低密度脂蛋白受体促进其胞吞摄取,通过增加己糖激酶和磷酸果糖激酶的活性和表达,促进酸性培养基中细胞的增殖和存活。受体PC-3细胞的激活可以增加葡萄糖消耗和ATP生成,代表了一种获得性的代谢重编程,转变为瓦伯格表型。我们的研究首次揭示,前列腺癌细胞来源的EVs可以促进能量代谢重编程,并且受体细胞获得性的代谢表型转变有利于肿瘤微环境中的细胞存活。

https://cdn.ncbi.nlm.nih.gov/pmc/blobs/8414/12008616/36aa7964051c/ga1.jpg

文献AI研究员

20分钟写一篇综述,助力文献阅读效率提升50倍。

立即体验

用中文搜PubMed

大模型驱动的PubMed中文搜索引擎

马上搜索

文档翻译

学术文献翻译模型,支持多种主流文档格式。

立即体验