Suppr超能文献

基于生物信息学探索TOP2A在类风湿关节炎与特发性肺纤维化致病机制交叉点中的作用

Exploring The Role of TOP2A in the Intersection of Pathogenic Mechanisms Between Rheumatoid Arthritis and Idiopathic Pulmonary Fibrosis Based on Bioinformatics.

作者信息

Shi Shoujie, Hong Xin, Zhang Yue, Chen Shuilin, Huang Xiangfei, Zheng Guihao, Hu Bei, Lu Meifeng, Li Weihua, Zhong Yanlong, Sun Guicai, Ouyang Yulong

机构信息

Department of Sports Medicine, Orthopaedic Hospital, The First Affiliated Hospital, Jiangxi Medical College, Nanchang University, Nanchang, Jiangxi Province, People's Republic of China.

Artificial Joints Engineering and Technology Research Center of Jiangxi Province, Nanchang, Jiangxi Province, 330006, People's Republic of China.

出版信息

J Inflamm Res. 2025 Mar 11;18:3449-3468. doi: 10.2147/JIR.S497734. eCollection 2025.

Abstract

BACKGROUND

Rheumatoid arthritis (RA) and idiopathic pulmonary fibrosis (IPF) share a common pathogenic mechanism, but the underlying mechanisms remain ambiguous. Our study aims at exploring the genetic-level pathogenic mechanism of these two diseases.

METHODS

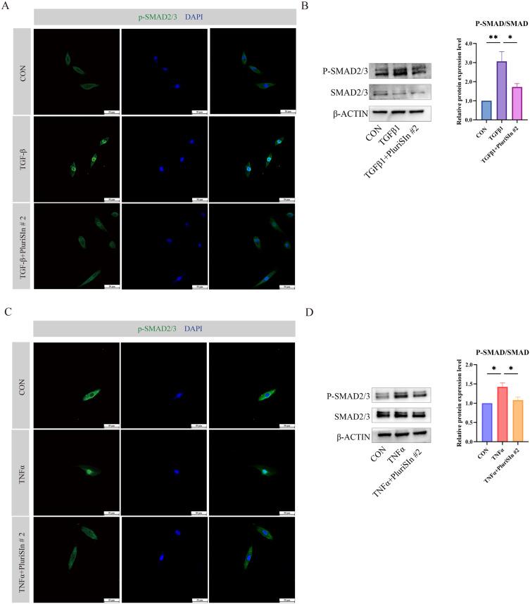
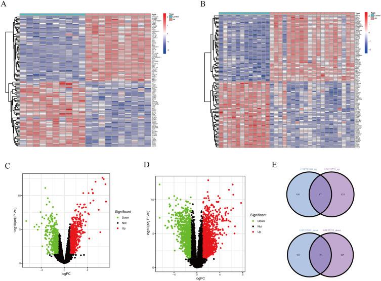
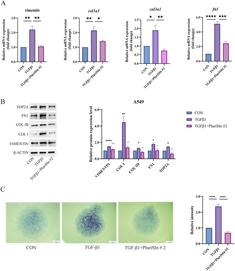
We carried out bioinformatics analysis on the GSE55235 and GSE213001 datasets. Machine learning was employed to identify candidate genes, which were further verified using the GSE92592 and GSE89408 datasets, as well as quantitative real-time PCR (qRT-PCR). The expression levels of TOP2A in RA and IPF in vitro models were confirmed using Western blotting and qRT-PCR. Furthermore, we explored the influence of TOP2A on the occurrence and development of RA and IPF by using the selective inhibitor PluriSIn #2 in an in vitro model. Finally, an in vivo model of RA and IPF was constructed to assess TOP2A expression levels via immunohistochemistry.

RESULTS

Our bioinformatics analysis suggests a potential intersection in the pathogenic mechanisms of RA and IPF. We have identified 7 candidate genes: CXCL13, TOP2A, MMP13, MMP1, LY9, TENM4, and SEMA3E. Our findings reveal that the expression level of TOP2A is significantly elevated in both in vivo and in vitro models of RA and IPF. Additionally, our research indicates that PluriSIn #2 can effectively restrain inflammatory factors, extracellular matrix deposition, migration, invasion, the expression and nuclear uptake of p-smad2/3 protein in RA and IPF in vitro models.

CONCLUSION

There is a certain correlation between RA and IPF at the genetic level, and the molecular mechanisms of their pathogenesis overlap, which might be the reason for the progression of RA. Among the candidate genes we identified, TOP2A may influence the occurrence and development of RA and IPF through the TGF-β/Smad signal pathway. This could be beneficial to the study of the pathogenesis and treatment of RA and IPF.

摘要

背景

类风湿关节炎(RA)和特发性肺纤维化(IPF)具有共同的致病机制,但潜在机制仍不明确。我们的研究旨在探索这两种疾病在基因水平的致病机制。

方法

我们对GSE55235和GSE213001数据集进行了生物信息学分析。采用机器学习来识别候选基因,这些基因通过GSE92592和GSE89408数据集以及定量实时PCR(qRT-PCR)进一步验证。使用蛋白质免疫印迹法和qRT-PCR确定TOP2A在RA和IPF体外模型中的表达水平。此外,我们在体外模型中使用选择性抑制剂PluriSIn #2来探讨TOP2A对RA和IPF发生发展的影响。最后,构建RA和IPF的体内模型,通过免疫组织化学评估TOP2A表达水平。

结果

我们的生物信息学分析表明RA和IPF的致病机制存在潜在交集。我们鉴定出7个候选基因:CXCL13、TOP2A、MMP13、MMP1、LY9、TENM4和SEMA3E。我们的研究结果显示,TOP2A的表达水平在RA和IPF的体内和体外模型中均显著升高。此外,我们的研究表明PluriSIn #2可有效抑制RA和IPF体外模型中的炎性因子、细胞外基质沉积、迁移、侵袭以及p-smad2/3蛋白的表达和核摄取。

结论

RA和IPF在基因水平存在一定相关性,其发病机制的分子机制重叠,这可能是RA病情进展的原因。在我们鉴定出的候选基因中,TOP2A可能通过TGF-β/Smad信号通路影响RA和IPF的发生发展。这可能有助于RA和IPF发病机制及治疗的研究。

https://cdn.ncbi.nlm.nih.gov/pmc/blobs/01f6/11910056/fed9904bf5a1/JIR-18-3449-g0001.jpg

文献AI研究员

20分钟写一篇综述,助力文献阅读效率提升50倍。

立即体验

用中文搜PubMed

大模型驱动的PubMed中文搜索引擎

马上搜索

文档翻译

学术文献翻译模型,支持多种主流文档格式。

立即体验