Suppr超能文献

Kindlin-3通过Notch信号通路促进血管生成,对心肌梗死后的功能恢复至关重要。

Kindlin-3 Promotes Angiogenesis via Notch Signalling and Is Crucial for Functional Recovery Postmyocardial Infarction.

作者信息

Sun Yan, Zheng Wei, Liu Xianling, Wang Kai, Xu Di

机构信息

Department of Cardiology, The First Affiliated Hospital with Nanjing Medical University, Nanjing, Jiangsu, China.

Department of Geriatrics, The First Affiliated Hospital with Nanjing Medical University, Nanjing, Jiangsu, China.

出版信息

J Cell Mol Med. 2025 Mar;29(6):e70494. doi: 10.1111/jcmm.70494.

Abstract

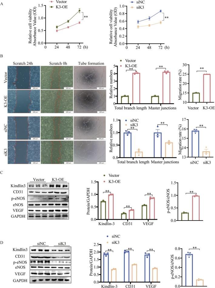
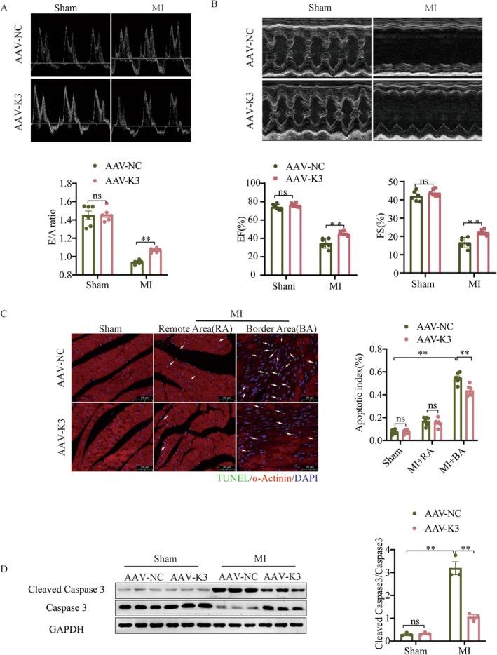
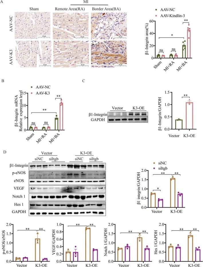
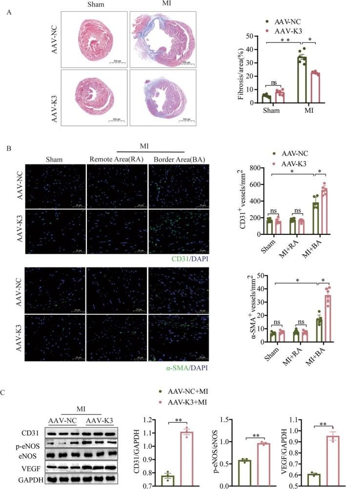
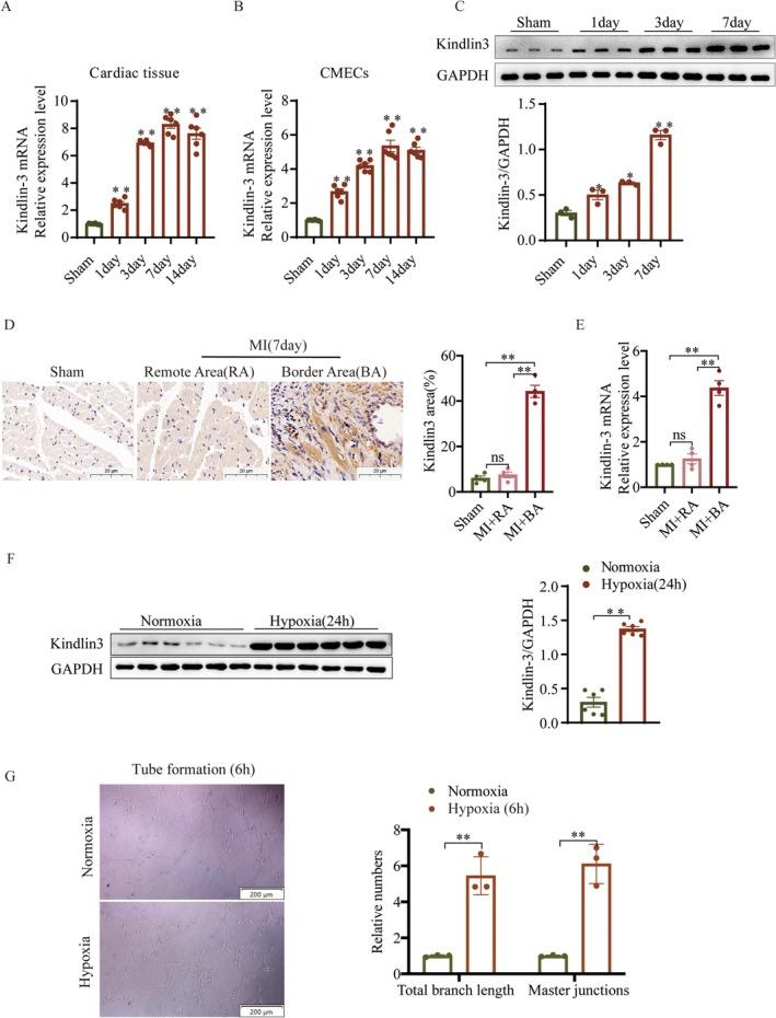
Angiogenesis is crucial for minimising ischemic injury postmyocardial infarction (MI), making it a significant target for cardioprotective therapies. While Kindlin-3 has been linked to angiogenesis in breast cancer, its specific function in the context of MI remains largely unexplored. Although Kindlin-3 has been implicated in breast cancer-related angiogenesis, its role in MI remains underexplored. This study investigates the role of Kindlin-3 in promoting angiogenesis, a process critical for cardiac recovery following MI. The study demonstrated a significant upregulation of Kindlin-3 in cardiac microvascular endothelial cells (CMECs) in mice post-MI. Overexpression of Kindlin-3, achieved through cardiotropic adeno-associated virus serotype 9 (AAV9) with the endothelial-specific promoter Tie2, enhanced myocardial angiogenesis, improved cardiac function, decreased cardiomyocyte apoptosis and reduced fibrosis. In vitro, Kindlin-3 overexpression promoted CMECs proliferation, migration, tube formation and the expression of angiogenesis-related genes. Conversely, Kindlin-3 knockdown exerted opposite effects. Mechanistically, Kindlin-3 activated the Notch signalling pathway, as its effects were abrogated by the Notch inhibitor DAPT and β1 integrin knockdown. This study identifies Kindlin-3 as a novel enhancer of angiogenesis and suggests its potential as a therapeutic target for myocardial repair.

摘要

血管生成对于将心肌梗死(MI)后的缺血性损伤降至最低至关重要,使其成为心脏保护疗法的重要靶点。虽然Kindlin-3已被证明与乳腺癌中的血管生成有关,但其在MI背景下的具体功能在很大程度上仍未得到探索。尽管Kindlin-3已被认为与乳腺癌相关的血管生成有关,但其在MI中的作用仍未得到充分研究。本研究调查了Kindlin-3在促进血管生成中的作用,血管生成是MI后心脏恢复的关键过程。该研究表明,MI后小鼠心脏微血管内皮细胞(CMECs)中Kindlin-3显著上调。通过具有内皮特异性启动子Tie2的嗜心肌腺相关病毒9型(AAV9)实现Kindlin-3的过表达,可增强心肌血管生成、改善心脏功能、减少心肌细胞凋亡并减轻纤维化。在体外,Kindlin-3过表达促进了CMECs的增殖、迁移、管形成以及血管生成相关基因的表达。相反,Kindlin-3基因敲低则产生相反的效果。机制上,Kindlin-3激活了Notch信号通路,因为其作用可被Notch抑制剂DAPT和β1整合素基因敲低所消除。本研究确定Kindlin-3是一种新型的血管生成增强剂,并表明其作为心肌修复治疗靶点的潜力。

https://cdn.ncbi.nlm.nih.gov/pmc/blobs/4a75/11915616/1b816a8daada/JCMM-29-e70494-g001.jpg

文献AI研究员

20分钟写一篇综述,助力文献阅读效率提升50倍。

立即体验

用中文搜PubMed

大模型驱动的PubMed中文搜索引擎

马上搜索

文档翻译

学术文献翻译模型,支持多种主流文档格式。

立即体验