Suppr超能文献

一个通过快速追踪细胞适应性来识别缓解急性缺氧应激化合物的表型推动平台。

A phenopushing platform to identify compounds that alleviate acute hypoxic stress by fast-tracking cellular adaptation.

作者信息

Li Li, Hammerlindl Heinz, Shen Susan Q, Bao Feng, Hammerlindl Sabrina, Altschuler Steven J, Wu Lani F

机构信息

Department of Pharmaceutical Chemistry, University of California San Francisco, San Francisco, CA, USA.

Department of Psychiatry and Behavioral Sciences, University of California San Francisco, San Francisco, CA, USA.

出版信息

Nat Commun. 2025 Mar 18;16(1):2684. doi: 10.1038/s41467-025-57754-1.

Abstract

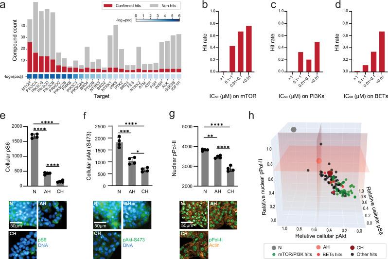
Severe acute hypoxic stress is a major contributor to the pathology of human diseases, including ischemic disorders. Current treatments focus on managing consequences of hypoxia, with few addressing cellular adaptation to low-oxygen environments. Here, we investigate whether accelerating hypoxia adaptation could provide a strategy to alleviate acute hypoxic stress. We develop a high-content phenotypic screening platform to identify compounds that fast-track adaptation to hypoxic stress. Our platform captures a high-dimensional phenotypic hypoxia response trajectory consisting of normoxic, acutely stressed, and chronically adapted cell states. Leveraging this trajectory, we identify compounds that phenotypically shift cells from the acutely stressed state towards the adapted state, revealing mTOR/PI3K or BET inhibition as strategies to induce this phenotypic shift. Importantly, our compound hits promote the survival of liver cells exposed to ischemia-like stress, and rescue cardiomyocytes from hypoxic stress. Our "phenopushing" platform offers a general, target-agnostic approach to identify compounds and targets that accelerate cellular adaptation, applicable across various stress conditions.

摘要

严重急性缺氧应激是包括缺血性疾病在内的人类疾病病理学的主要促成因素。目前的治疗方法主要集中在处理缺氧的后果,很少有方法针对细胞对低氧环境的适应。在这里,我们研究加速缺氧适应是否可以提供一种减轻急性缺氧应激的策略。我们开发了一个高内涵表型筛选平台,以识别能够快速适应缺氧应激的化合物。我们的平台捕捉到一个高维表型缺氧反应轨迹,该轨迹由常氧、急性应激和慢性适应细胞状态组成。利用这一轨迹,我们识别出能使细胞从急性应激状态向适应状态发生表型转变的化合物,揭示了mTOR/PI3K或BET抑制是诱导这种表型转变的策略。重要的是,我们筛选出的化合物能促进暴露于缺血样应激的肝细胞存活,并使心肌细胞从缺氧应激中恢复。我们的“表型推动”平台提供了一种通用的、不依赖靶点的方法来识别加速细胞适应的化合物和靶点,适用于各种应激条件。

https://cdn.ncbi.nlm.nih.gov/pmc/blobs/1152/11920246/3eecba8b8d0a/41467_2025_57754_Fig1_HTML.jpg

文献AI研究员

20分钟写一篇综述,助力文献阅读效率提升50倍。

立即体验

用中文搜PubMed

大模型驱动的PubMed中文搜索引擎

马上搜索

文档翻译

学术文献翻译模型,支持多种主流文档格式。

立即体验