Suppr超能文献

生命关键的9要素与非酒精性脂肪性肝病:从关联到SHAP解释的机器学习预测

Life's Crucial 9 and NAFLD from association to SHAP-interpreted machine learning predictions.

作者信息

Xi Jianxin, Chen Yuguo, Jie Chen, Law Jason Chi Shing, Fan Zhongqi, Lv Guoyue

机构信息

Department of Hepatobiliary and Pancreatic Surgery, General Surgery Center, The First Hospital of Jilin University, No.1 Xinmin Street, Chaoyang District, Changchun City, Jilin Province, China.

Department of Radiology, The First Hospital of Jilin University, Jilin, China.

出版信息

Sci Rep. 2025 Mar 18;15(1):9384. doi: 10.1038/s41598-025-92777-0.

Abstract

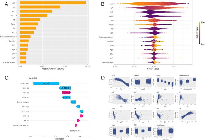
Non-alcoholic fatty liver disease (NAFLD) is the most prevalent chronic liver disease worldwide. Cardiovascular disease (CVD) and NAFLD share multiple common risk factors. Life's Crucial 9 (LC9), a novel indicator for comprehensive assessment of cardiovascular health (CVH), has not yet been studied in terms of its association with or predictive value for NAFLD. This study analyzed data from 10,197 participants in the National Health and Nutrition Examination Survey (NHANES) from 2007 to 2018. The association between LC9 and NAFLD was assessed using weighted logistic regression, while weighted Cox proportional hazards models were applied to evaluate the relationship between LC9 and all-cause mortality among NAFLD patients. Restricted cubic spline (RCS) analysis was conducted to explore dose-response relationships, and Kaplan-Meier survival curves were utilized to examine differences in survival outcomes. Machine learning (ML) approaches were employed to construct predictive models, with the optimal model further interpreted using SHapley Additive exPlanations (SHAP). An increase of 10 points in LC9 was negatively associated with the risk of NAFLD (model 3: OR = 0.39, 95% CI = 0.36 - 0.42, P < 0.001) and all-cause mortality in NAFLD patients (model 3: HR = 0.78, 95% CI = 0.67 - 0.91, P < 0.001). A non-linear relationship was observed between LC9 and NAFLD (P < 0.0001 for nonlinearity). Among the eight ML models, the Support Vector Machine (SVM) demonstrated the best predictive performance (AUC = 0.873). SHAP analysis indicated that LC9 was the most significant predictor in the model. LC9 demonstrated a nonlinear negative association with NAFLD and a linear negative association with all-cause mortality in NAFLD patients. Maintaining a higher LC9 score may reduce the risk of NAFLD and all-cause mortality among NAFLD patients. The predictive model developed using Support Vector Machine (SVM) exhibited strong clinical predictive value, with LC9 being the most critical factor in the model, facilitating self-risk assessment and targeted intervention.

摘要

非酒精性脂肪性肝病(NAFLD)是全球最常见的慢性肝病。心血管疾病(CVD)和NAFLD有多个共同的危险因素。生命关键9项指标(LC9)是一种用于综合评估心血管健康(CVH)的新型指标,其与NAFLD的关联或预测价值尚未得到研究。本研究分析了2007年至2018年美国国家健康与营养检查调查(NHANES)中10197名参与者的数据。使用加权逻辑回归评估LC9与NAFLD之间的关联,同时应用加权Cox比例风险模型评估LC9与NAFLD患者全因死亡率之间的关系。进行受限立方样条(RCS)分析以探索剂量反应关系,并利用Kaplan-Meier生存曲线检查生存结果的差异。采用机器学习(ML)方法构建预测模型,并使用SHapley加性解释(SHAP)对最佳模型进行进一步解释。LC9增加10分与NAFLD风险呈负相关(模型3:OR = 0.39,95%CI = 0.36 - 0.42,P < 0.001)以及与NAFLD患者的全因死亡率呈负相关(模型3:HR = 0.78,95%CI = 0.67 - 0.91,P < 0.001)。观察到LC9与NAFLD之间存在非线性关系(非线性P < 0.0001)。在八个ML模型中,支持向量机(SVM)表现出最佳的预测性能(AUC = 0.873)。SHAP分析表明LC9是模型中最显著的预测因子。LC9与NAFLD呈非线性负相关,与NAFLD患者的全因死亡率呈线性负相关。维持较高的LC9评分可能会降低NAFLD患者的NAFLD风险和全因死亡率。使用支持向量机(SVM)开发的预测模型具有很强的临床预测价值,LC9是模型中最关键的因素,有助于自我风险评估和针对性干预。

https://cdn.ncbi.nlm.nih.gov/pmc/blobs/7392/11920226/c098865d9f9e/41598_2025_92777_Fig1_HTML.jpg

文献AI研究员

20分钟写一篇综述,助力文献阅读效率提升50倍。

立即体验

用中文搜PubMed

大模型驱动的PubMed中文搜索引擎

马上搜索

文档翻译

学术文献翻译模型,支持多种主流文档格式。

立即体验