Suppr超能文献

中性粒细胞弹性蛋白酶与细胞外Toll样受体4的中央结构域结合:疾病模型中的人工智能预测、对接及验证

Neutrophil elastase binds at the central domain of extracellular Toll-like receptor 4: AI prediction, docking, and validation in disease model.

作者信息

Ali Azeem, Gaba Leena, Jetley Sujata, Khan Imran A, Prakash Prem

机构信息

Department of Molecular Medicine, Jamia Hamdard, New Delhi, Delhi, 110062, India.

Hamdard Institute of Medical Sciences, Jamia Hamdard, New Delhi, 110062, India.

出版信息

Sci Rep. 2025 Mar 18;15(1):9282. doi: 10.1038/s41598-025-93511-6.

Abstract

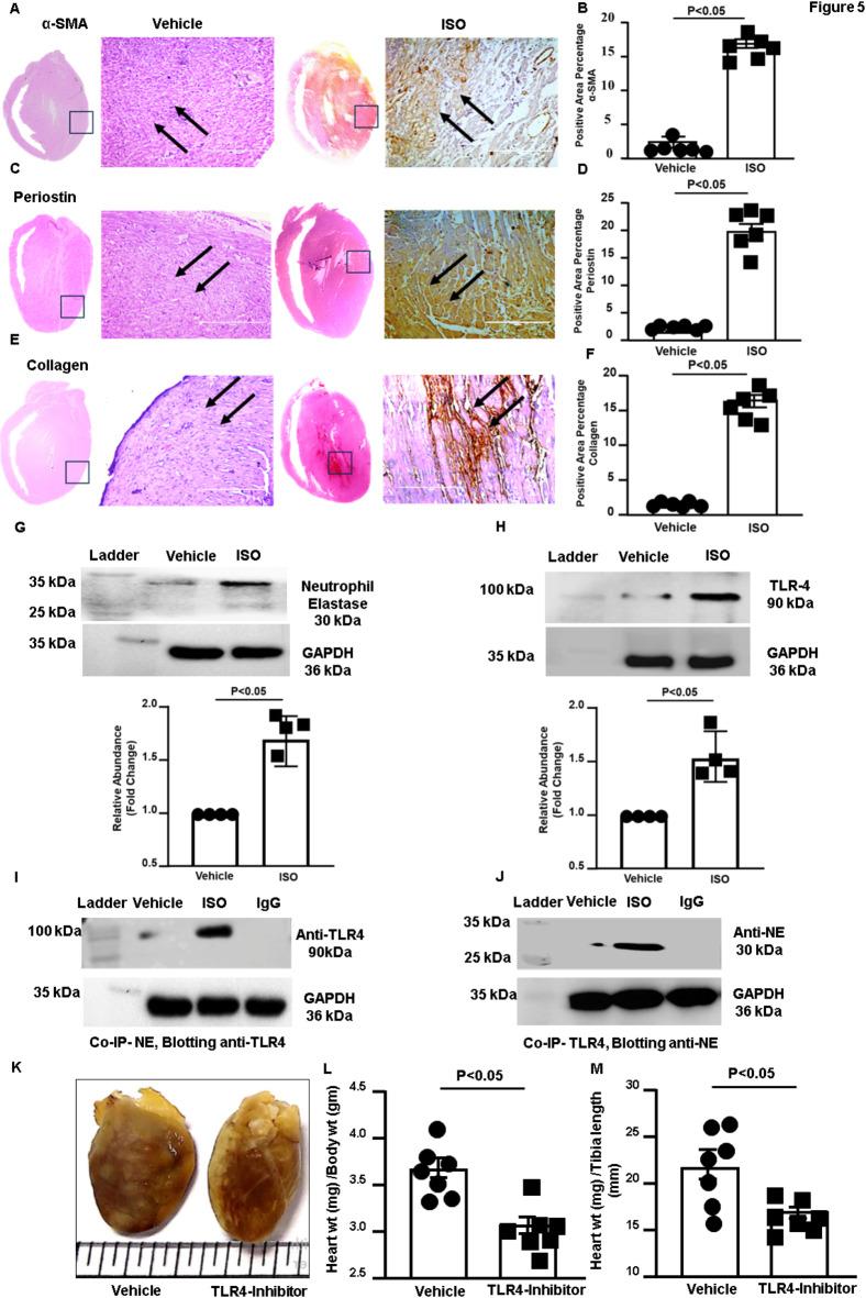
The interaction between Neutrophil Elastase (NE) and Toll-like receptor 4 (TLR4) has attracted substantial scientific attention, particularly regarding its potential role in cardiovascular diseases. Employing AlphaFold2, biomolecular docking, and MMGBSA calculation we aimed to predict their binding and validated the results through a co-immunoprecipitation study in a rat model with isoproterenol (ISO) -induced cardiac hypertrophy. Our findings strongly suggest a specific and plausible interaction between rat NE and rat TLR4, distinct from other neutrophil-derived serine proteases. Notably, AlphaFold2's precision was confirmed through cross-validation with known protein crystal structures, while Consurf analysis emphasized the evolutionary variable to conserve the rat NE - rat TLR4 binding site. HADDOCK, RosettaDock, ZDOCK, MD simulation, MMGBSA calculations, and superimposition with the stabilized structure complex all predicted strong binding between rat NE and rat TLR4. Our animal experiments revealed elevated NE and TLR4 expression in the hypertrophied myocardium following ISO infusion, with data confirming the physical interaction between NE and TLR4. Overall, this study sheds light on the intricate molecular association between NE and TLR4, underlining their potential significance in cardiovascular pathophysiology. Furthermore, it underscores AlphaFold2's reliability as a robust tool for predicting protein-protein interactions and complex structures.

摘要

中性粒细胞弹性蛋白酶(NE)与Toll样受体4(TLR4)之间的相互作用引起了科学界的广泛关注,尤其是其在心血管疾病中的潜在作用。我们利用AlphaFold2、生物分子对接和MMGBSA计算来预测它们的结合,并通过在异丙肾上腺素(ISO)诱导的大鼠心脏肥大模型中的共免疫沉淀研究验证了结果。我们的研究结果强烈表明,大鼠NE与大鼠TLR4之间存在特定且合理的相互作用,这与其他中性粒细胞衍生的丝氨酸蛋白酶不同。值得注意的是,通过与已知蛋白质晶体结构的交叉验证证实了AlphaFold2的准确性,而Consurf分析强调了进化变量以保守大鼠NE - 大鼠TLR4结合位点。HADDOCK、RosettaDock、ZDOCK、分子动力学模拟、MMGBSA计算以及与稳定结构复合物的叠加均预测大鼠NE与大鼠TLR4之间存在强结合。我们的动物实验显示,ISO输注后肥大心肌中NE和TLR4表达升高,数据证实了NE与TLR4之间的物理相互作用。总体而言,本研究揭示了NE与TLR4之间复杂的分子关联,强调了它们在心血管病理生理学中的潜在重要性。此外,它强调了AlphaFold2作为预测蛋白质 - 蛋白质相互作用和复杂结构的强大工具的可靠性。

https://cdn.ncbi.nlm.nih.gov/pmc/blobs/a2d0/11920248/fcc8fae911cc/41598_2025_93511_Fig1_HTML.jpg

文献AI研究员

20分钟写一篇综述,助力文献阅读效率提升50倍。

立即体验

用中文搜PubMed

大模型驱动的PubMed中文搜索引擎

马上搜索

文档翻译

学术文献翻译模型,支持多种主流文档格式。

立即体验