Suppr超能文献

神经源性分化因子2通过调节蛋白激酶D促进阿霉素诱导的心肌炎中巨噬细胞的炎症激活。

Neurogenic differentiation 2 promotes inflammatory activation of macrophages in doxorubicin-induced myocarditis via regulating protein kinase D.

作者信息

Tan Xinyu, Yan Changyu, Zou Gang, Jing Ran

机构信息

Xiangya hospital of central south university, No. 87, Xiangya road, Changsha, China.

Zhong Ke Zhu Ying Intelligence Technology Academy, No. 96, Tongzipo road, Changsha, China.

出版信息

BMC Cardiovasc Disord. 2025 Mar 18;25(1):195. doi: 10.1186/s12872-025-04626-7.

Abstract

BACKGROUND

Although it has been established that protein kinase D (PKD) plays a crucial role in various diseases, its precise role in myocarditis remains elusive.

METHODS

To investigate PKD's involvement in myocarditis, we established a mouse model of myocarditis using doxorubicin (DOX) to assess cardiac function, observe pathological changes, and quantify inflammatory cytokine levels in heart tissues. Additionally, macrophages were isolated from heart tissues of both control and DOX-treated groups to assess PKD expression and inflammatory cytokines in these macrophages. We explored the molecular mechanism of Neurogenic Differentiation 2 (NeuroD2) in myocarditis by utilizing NeuroD2 overexpression plasmids and NeuroD2 small interfering RNA (siRNA). Furthermore, we conducted dual-luciferase reporter and chromatin immunoprecipitation (ChIP) assays to investigate the interaction between NeuroD2 and PKD.

RESULTS

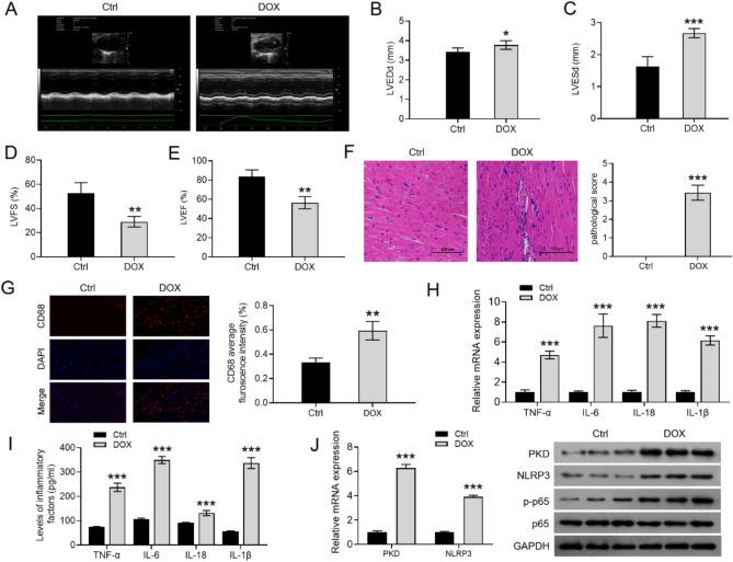
We observed significant upregulation of PKD in macrophages and heart tissues induced by DOX. The administration of a PKD inhibitor reduced inflammatory cytokine levels, improved cardiac function, and mitigated pathological changes in myocarditis-afflicted mice. Mechanistically, we found upregulated expression of NeuroD2 in both macrophages and heart tissues exposed to DOX. NeuroD2 could directly target PKD, enhancing the NLRP3/NF-κB signaling pathway and exacerbating macrophage inflammation.

CONCLUSIONS

Our study demonstrates that NeuroD2 can directly bind to the PKD promoter, potentially promoting inflammatory activation of macrophages in DOX-induced myocarditis via the NLRP3/NF-κB pathway. This suggests that the NeuroD2/PKD axis may hold promise as a potential therapeutic approach for treating DOX-induced myocarditis.

摘要

背景

尽管已经确定蛋白激酶D(PKD)在多种疾病中起关键作用,但其在心肌炎中的精确作用仍不清楚。

方法

为了研究PKD在心肌炎中的作用,我们使用阿霉素(DOX)建立了心肌炎小鼠模型,以评估心脏功能、观察病理变化并量化心脏组织中的炎性细胞因子水平。此外,从对照组和DOX处理组的心脏组织中分离巨噬细胞,以评估这些巨噬细胞中PKD的表达和炎性细胞因子。我们利用Neurogenic Differentiation 2(NeuroD2)过表达质粒和NeuroD2小干扰RNA(siRNA)探索NeuroD2在心肌炎中的分子机制。此外,我们进行了双荧光素酶报告基因和染色质免疫沉淀(ChIP)试验,以研究NeuroD2与PKD之间的相互作用。

结果

我们观察到DOX诱导的巨噬细胞和心脏组织中PKD显著上调。给予PKD抑制剂可降低炎性细胞因子水平,改善心脏功能,并减轻患心肌炎小鼠的病理变化。从机制上讲,我们发现暴露于DOX的巨噬细胞和心脏组织中NeuroD2的表达上调。NeuroD2可直接靶向PKD,增强NLRP3/NF-κB信号通路并加剧巨噬细胞炎症。

结论

我们的研究表明,NeuroD2可直接与PKD启动子结合,可能通过NLRP3/NF-κB途径促进DOX诱导的心肌炎中巨噬细胞的炎性激活。这表明NeuroD2/PKD轴有望成为治疗DOX诱导的心肌炎的潜在治疗方法。

https://cdn.ncbi.nlm.nih.gov/pmc/blobs/94e0/11916933/4244b68789c9/12872_2025_4626_Fig1_HTML.jpg

文献AI研究员

20分钟写一篇综述,助力文献阅读效率提升50倍。

立即体验

用中文搜PubMed

大模型驱动的PubMed中文搜索引擎

马上搜索

文档翻译

学术文献翻译模型,支持多种主流文档格式。

立即体验