Suppr超能文献

木犀草素A逆转糖蛋白VI信号通路中SHP-2的氧化失活,以抑制血小板活化和血栓形成。

Oroxylin A reverses SHP-2 oxidative inactivation in GPVI signaling to suppress platelet activation and thrombus formation.

作者信息

Chen Yufei, Lin Yuan, Hong Jin, Wang Jiaorui, Li Biling, Liu Zixian, Ma Yongbo, Sun Xiaolan, Wang Shufang, Li Mingjie, Wu Meiling, Fu Deyu, Li Jian, Wang Mingzhu, Hu Liang

机构信息

Yueyang Hospital of Integrated Traditional Chinese and Western Medicine, Shanghai University of Traditional Chinese Medicine, Shanghai, 201203, China.

Department of Cardiology, Huashan Hospital, Fudan University, Shanghai, China.

出版信息

Thromb J. 2025 Mar 18;23(1):26. doi: 10.1186/s12959-025-00709-9.

Abstract

BACKGROUND

Arterial thrombotic events are the leading causes of death worldwide, and the therapeutic effects of current antiplatelet drugs are not fully satisfactory. Oroxylin A (OroA), a flavone compound extracted from Scutellaria radix, possesses cardioprotective and many other pharmacological effects. While platelets play a crucial role in the development of myocardial infarction, the direct effects of OroA on platelet activation and thrombosis have yet to be investigated.

METHODS

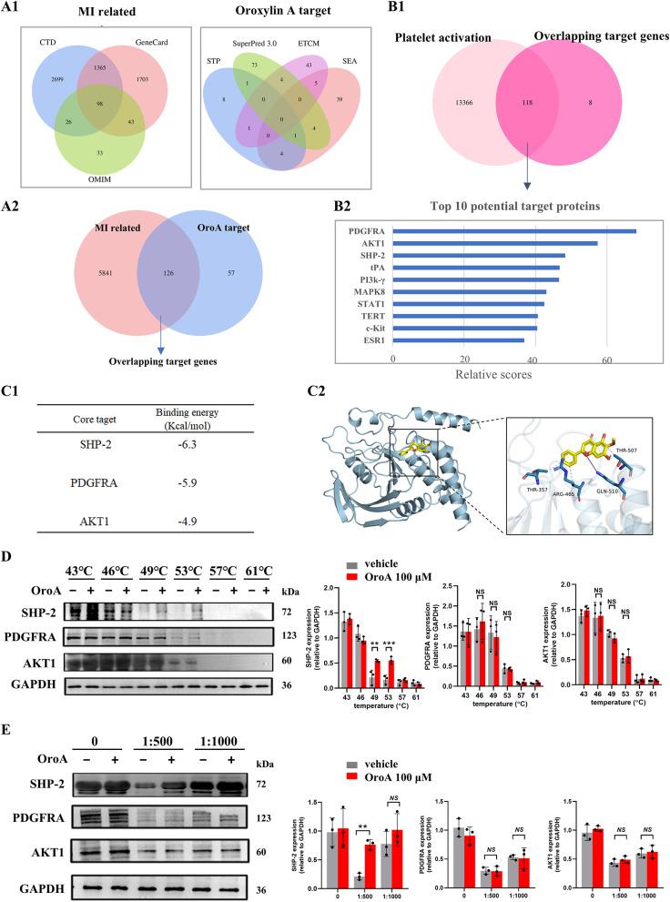
FeCl₃-induced arteriole thrombosis and whole-blood perfusion were used to assess the inhibitory effect of OroA on thrombus formation. A myocardial ischemia model was employed to evaluate the protective effect of OroA on myocardial injury. Multiple platelet function studies including platelet aggregation, platelet spreading, clot retraction were performed. Network pharmacology, flow cytometry, enzyme-linked immunosorbent assay, co-immunoprecipitation and western blot were utilized to explore the mechanism of OroA on platelet activation.

RESULTS

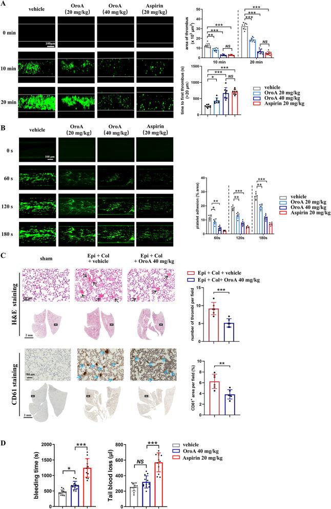
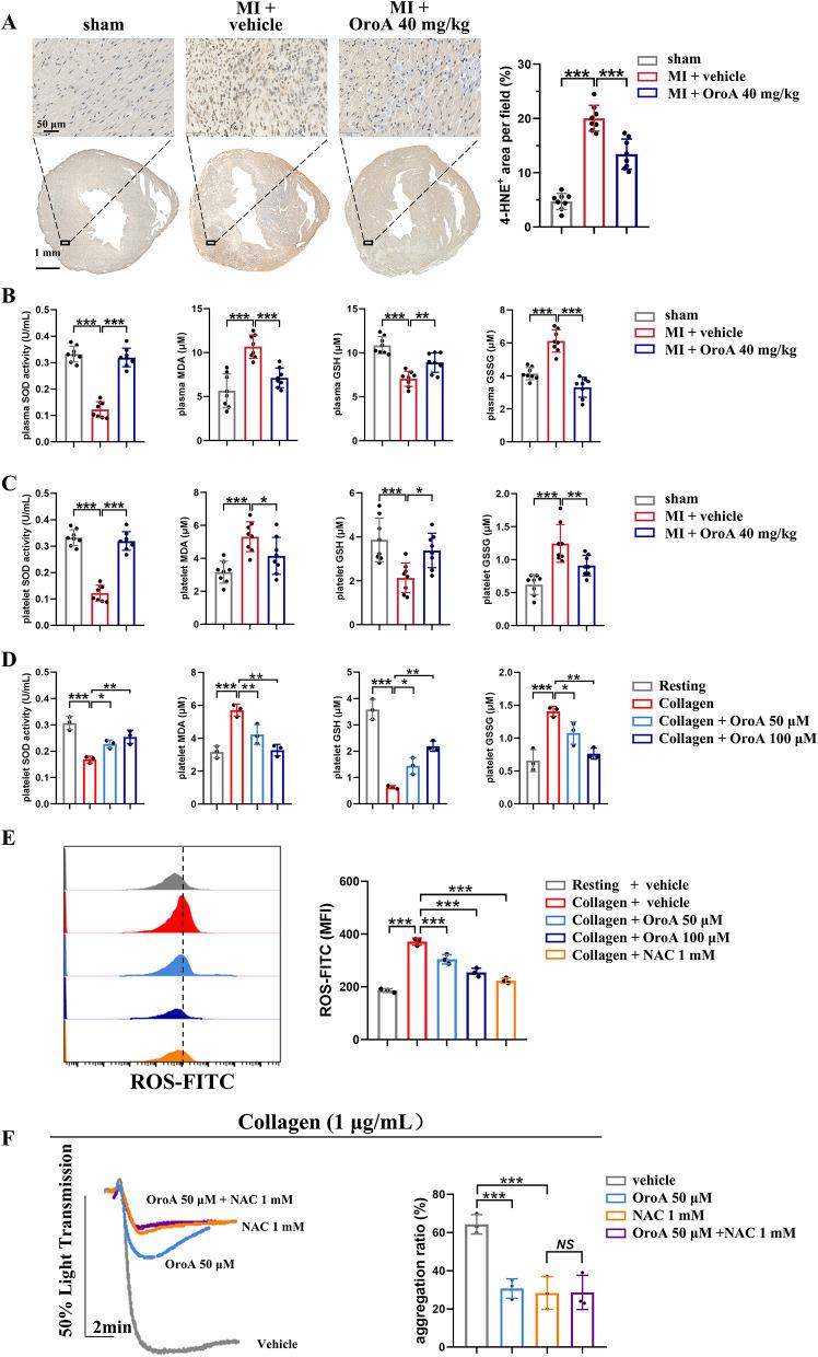
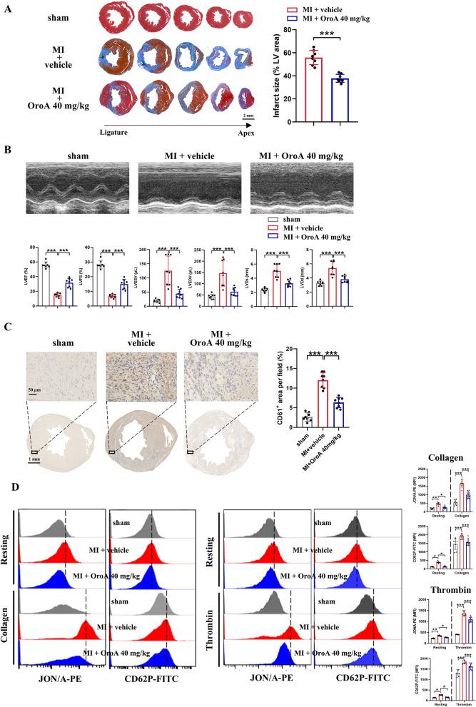
OroA inhibited thrombus formation with less bleeding risk compared with aspirin. OroA protected against myocardial injury by suppressing microvascular thrombosis and platelet infiltration. OroA suppressed different agonist-induced platelet activation in a concentration-dependent manner, showing greater antiplatelet activity against collagen-induced platelet aggregation compared to ADP or thrombin-induced aggregation. OroA decreased granule release, integrin αIIbβ3 activation, platelet spreading and clot retraction. As a flavone, OroA boosted superoxide dismutase (SOD) and glutathione (GSH) activities and decreased malondialdehyde (MDA), oxidized glutathione (GSSG) and ROS levels in platelets during oxidative stress. OroA binds to SHP-2 and prevents its oxidative inactivation, leading to the tyrosine dephosphorylation of Src, Syk and PLCγ2, as well as the reduction of Ca influx and PKC phosphorylation in GPVI signaling.

CONCLUSIONS

OroA inhibits platelet activation, thrombus formation and myocardial injury via reversing SHP-2 oxidative inactivation thereby attenuating collagen-induced GPVI signaling. With minor bleeding risk and no obvious pharmacological toxicity, OroA holds promising therapeutic potential as an antithrombotic drug.

摘要

背景

动脉血栓形成事件是全球范围内主要的死亡原因,目前抗血小板药物的治疗效果并不完全令人满意。木犀草素A(OroA)是从黄芩中提取的一种黄酮类化合物,具有心脏保护作用和许多其他药理作用。虽然血小板在心肌梗死的发生发展中起关键作用,但OroA对血小板活化和血栓形成的直接影响尚未得到研究。

方法

采用FeCl₃诱导的小动脉血栓形成和全血灌注来评估OroA对血栓形成的抑制作用。采用心肌缺血模型评估OroA对心肌损伤的保护作用。进行了包括血小板聚集、血小板铺展、血块回缩在内的多项血小板功能研究。利用网络药理学、流式细胞术、酶联免疫吸附测定、免疫共沉淀和蛋白质印迹法探讨OroA对血小板活化的作用机制。

结果

与阿司匹林相比,OroA抑制血栓形成且出血风险较小。OroA通过抑制微血管血栓形成和血小板浸润来保护心肌免受损伤。OroA以浓度依赖性方式抑制不同激动剂诱导的血小板活化,与ADP或凝血酶诱导的聚集相比,对胶原诱导的血小板聚集显示出更强的抗血小板活性。OroA减少颗粒释放、整合素αIIbβ3活化、血小板铺展和血块回缩。作为一种黄酮类化合物,OroA在氧化应激期间提高了血小板中超氧化物歧化酶(SOD)和谷胱甘肽(GSH)的活性,并降低了丙二醛(MDA)、氧化型谷胱甘肽(GSSG)和活性氧(ROS)水平。OroA与SHP-2结合并防止其氧化失活,导致Src、Syk和PLCγ2的酪氨酸去磷酸化,以及GPVI信号通路中Ca内流减少和PKC磷酸化降低。

结论

OroA通过逆转SHP-2氧化失活从而减弱胶原诱导的GPVI信号通路来抑制血小板活化、血栓形成和心肌损伤。由于出血风险较小且无明显药理毒性,OroA作为一种抗血栓药物具有广阔的治疗潜力。

https://cdn.ncbi.nlm.nih.gov/pmc/blobs/7bc7/11921655/4c81895ea129/12959_2025_709_Fig1_HTML.jpg

文献AI研究员

20分钟写一篇综述,助力文献阅读效率提升50倍。

立即体验

用中文搜PubMed

大模型驱动的PubMed中文搜索引擎

马上搜索

文档翻译

学术文献翻译模型,支持多种主流文档格式。

立即体验