Suppr超能文献

成纤维细胞IRF7介导的软骨细胞凋亡影响激素性股骨头坏死塌陷的进展。

Fibroblast IRF7-mediated chondrocyte apoptosis affects the progression of collapse in steroid-induced osteonecrosis of the femoral head.

作者信息

Longfei Han, Weihua Fang, Mingli Han, Zhikun Zhuang, Mincong He, Qiushi Wei

机构信息

Guangzhou University of Chinese Medicine, Guangdong, 510405, Guangzhou, China.

Department of Orthopaedic Surgery, Quanzhou Orthopedic-traumatological Hospital, Quanzhou, 362000, China.

出版信息

J Orthop Surg Res. 2025 Mar 18;20(1):292. doi: 10.1186/s13018-025-05557-x.

Abstract

PURPOSE

The objective of this study was to identify potential genes implicated in the "peri-collapse" synovium of osteonecrosis of the femoral head through coding gene sequencing and to further clarify their specific mechanisms via in vitro experiments.

METHODS

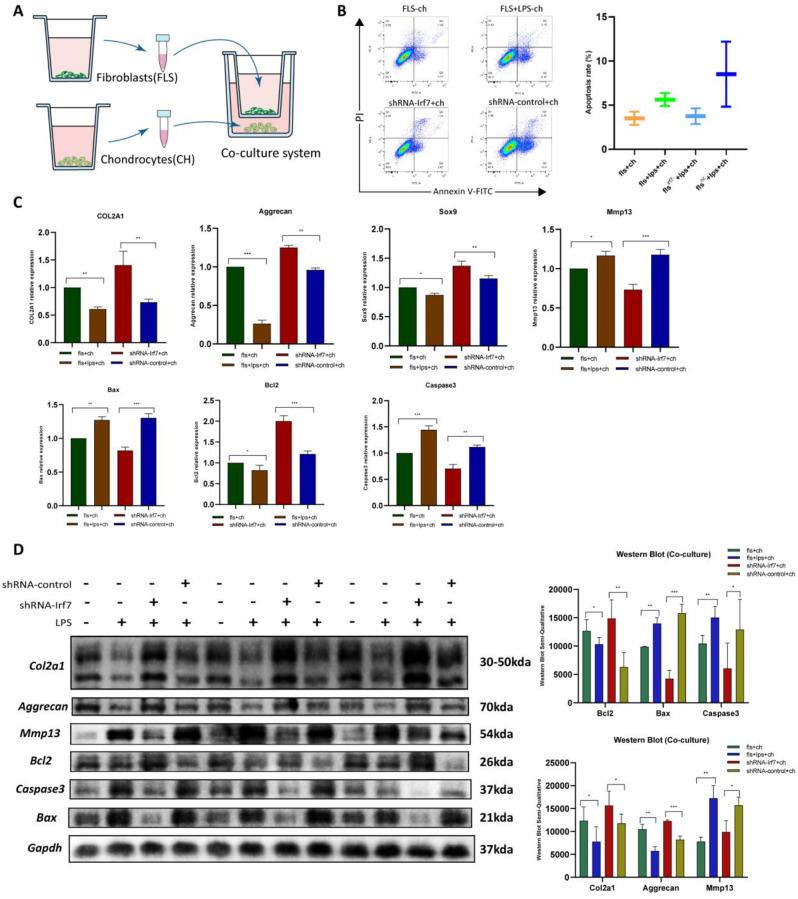
Steroid-induced osteonecrosis of the femoral head (SIONFH) (n = 3), femoral neck fracture (FNF) (n = 3), and hip osteoarthritis (HOA) (n = 3) Synovial tissue of the hip joint was collected in total hip arthroplasty. A cellular model of SIONFH constructed from rat synovial fibroblasts by lipopolysaccharide intervention. Lentiviral technology was used to construct a model for fibroblast knockout of the Irf7 gene. HE was used to compare the characteristics of synovial tissue damage, and immunofluorescence and immunohistochemistry were used to compare the expression levels of VIM, IRF7, and IFNα. PCR, WB, and IF were used to examine Irf7 knockdown efficiency, chondrocyte proliferation (Col2a1, Aggrecan, Sox9), cartilage matrix degradation (Mmp13), and apoptosis (Bcl2, Bax, and Caspase3) expression under co-culture conditions. Crystalline violet staining was used to observe the migration rate of fibroblasts, and flow cytometry was used to detect the apoptosis level of chondrocytes under co-culture conditions.

RESULTS

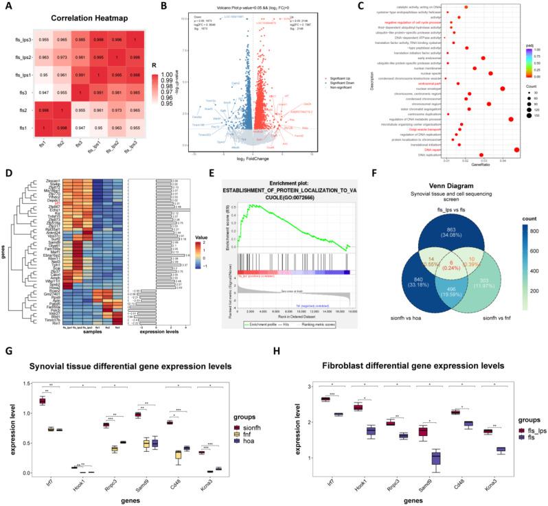
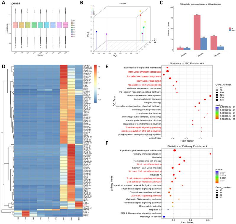
Transcriptome sequencing of synovial tissue and fibroblasts ultimately screened for six differential genes, HOOK1, RNPC3, KCNA3, CD48, IRF7, SAMD9. Compared to FNF and HOA, synovial inflammatory cell recruitment and synovial hyperplasia were more pronounced in SIONFH. IF and IHC confirmed high expression of IRF7 and IFNα in the synovium of SIONFH. PCR and WB results suggested that fibroblasts highly expressed Irf7, Hook1, Rnpc3, Kcna3, Cd48, Samd9, Il-6, and Tnfα after lipopolysaccharide intervention, and the expression levels of Il-6 and Tnfα were significantly reduced after knockdown of Irf7 (P < 0.001). In the co-culture system, fibroblasts intervened with lipopolysaccharide significantly promoted chondrocyte apoptosis, the rate of cartilage matrix degradation, while inhibiting the level of chondrocyte proliferation, and this result was significantly reversed in Irf7 knockout fibroblasts. This was supported by flow cytometry results.

CONCLUSIONS

IRF7, HOOK1, RNPC3, KCNA3, CD48, and SAMD9 as potential genes affecting the progression of SIONFH collapse. Irf7 mediates the fibroblast inflammatory response and affects the collapse process of SIONFH by influencing chondrocyte apoptosis. Thus, intervention in IRF7 holds promise as one of the key targets for reversing the collapse process of SIONFH.

摘要

目的

本研究的目的是通过编码基因测序鉴定与股骨头坏死“塌陷周围”滑膜相关的潜在基因,并通过体外实验进一步阐明其具体机制。

方法

在全髋关节置换术中收集了激素性股骨头坏死(SIONFH)(n = 3)、股骨颈骨折(FNF)(n = 3)和髋关节骨关节炎(HOA)(n = 3)患者的髋关节滑膜组织。通过脂多糖干预从大鼠滑膜成纤维细胞构建SIONFH细胞模型。利用慢病毒技术构建Irf7基因敲除的成纤维细胞模型。采用苏木精-伊红染色比较滑膜组织损伤特征,免疫荧光和免疫组化比较波形蛋白(VIM)、干扰素调节因子7(IRF7)和干扰素α(IFNα)的表达水平。采用聚合酶链反应(PCR)、蛋白质免疫印迹法(WB)和免疫荧光法(IF)检测Irf7基因敲低效率、共培养条件下软骨细胞增殖(Ⅱ型胶原α1链(Col2a1)、聚集蛋白聚糖、性别决定区Y框蛋白9(Sox9))、软骨基质降解(基质金属蛋白酶13(Mmp13))和凋亡(B细胞淋巴瘤/白血病-2(Bcl2)、Bax和半胱天冬酶3(Caspase3))表达情况。采用结晶紫染色观察成纤维细胞迁移率,流式细胞术检测共培养条件下软骨细胞凋亡水平。

结果

滑膜组织和成纤维细胞的转录组测序最终筛选出6个差异基因,即钩状同源物1(HOOK1)、核糖核蛋白C3(RNPC3)、钾通道亚家族A成员3(KCNA3)、分化簇48(CD48)、IRF7、含 sterile α基序结构域蛋白9(SAMD9)。与FNF和HOA相比,SIONFH滑膜炎症细胞募集和滑膜增生更为明显。IF和免疫组化证实IRF7和IFNα在SIONFH滑膜中高表达。PCR和WB结果表明,脂多糖干预后成纤维细胞高表达Irf7、Hook1、Rnpc3、Kcna3、Cd48、Samd9、白细胞介素-6(Il-6)和肿瘤坏死因子α(Tnfα),Irf7基因敲低后Il-6和Tnfα表达水平显著降低(P < 0.001)。在共培养体系中,脂多糖干预的成纤维细胞显著促进软骨细胞凋亡、软骨基质降解速率,同时抑制软骨细胞增殖水平,而在Irf7基因敲除的成纤维细胞中这一结果得到显著逆转。流式细胞术结果支持这一结论。

结论

IRF7、HOOK1、RNPC3、KCNA3、CD48和SAMD9是影响SIONFH塌陷进展的潜在基因。Irf7介导成纤维细胞炎症反应,并通过影响软骨细胞凋亡影响SIONFH的塌陷过程。因此,干预IRF7有望成为逆转SIONFH塌陷过程的关键靶点之一。

https://cdn.ncbi.nlm.nih.gov/pmc/blobs/2fba/11921700/d007f2454371/13018_2025_5557_Fig1_HTML.jpg

文献AI研究员

20分钟写一篇综述,助力文献阅读效率提升50倍。

立即体验

用中文搜PubMed

大模型驱动的PubMed中文搜索引擎

马上搜索

文档翻译

学术文献翻译模型,支持多种主流文档格式。

立即体验