Suppr超能文献

VirBR抑制HppX3以促进blaNDM-IncX3质粒的接合转移。

VirBR counter-silences HppX3 to promote conjugation of blaNDM-IncX3 plasmids.

作者信息

Gao Yuan, Xie Ning, Ma Tengfei, Tan Chun E, Wang Zhuo, Zhang Rong, Ma Shizhen, Deng Zhaoju, Wang Yang, Shen Jianzhong

机构信息

National Key Laboratory of Veterinary Public Health and Safety, College of Veterinary Medicine, China Agricultural University, Beijing 100193, China.

Technology Innovation Center for Food Safety Surveillance and Detection (Hainan), Sanya Institute of China Agricultural University, Sanya 572025, China.

出版信息

Nucleic Acids Res. 2025 Feb 27;53(5). doi: 10.1093/nar/gkaf182.

Abstract

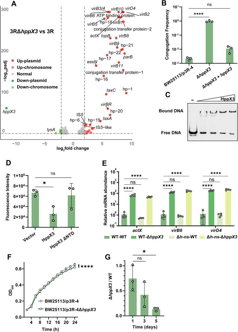
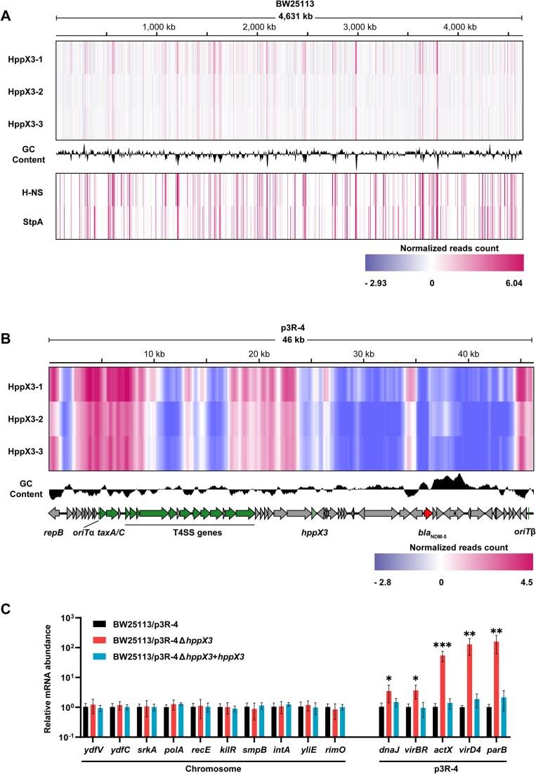
New Delhi metallo-β-lactamases (NDM), encoded by the blaNDM gene, mediate carbapenem resistance, posing serious threats to public health due to their global presence across diverse hosts and environments. The blaNDM is prominently carried by the IncX3 plasmid, which encodes a Type IV secretion system (T4SS) responsible for plasmid conjugation. This T4SS has been shown to be phenotypically silenced by a plasmid-borne H-NS family protein; however, the underlying mechanisms of both silencing and silencing relief remain unclear. Herein, we identified HppX3, an H-NS family protein encoded by the IncX3 plasmid, as a transcription repressor. HppX3 binds to the T4SS promoter (PactX), downregulates T4SS expression, thereby inhibits plasmid conjugation. RNA-seq analysis revealed that T4SS genes are co-regulated by HppX3 and VirBR, a transcription activator encoded by the same plasmid. Mechanistically, VirBR acts as a counter-silencer by displacing HppX3 from PactX, restoring T4SS expression and promoting plasmid conjugation. A similar counter-silencing mechanism was identified in the T4SSs of IncX1 and IncX2 plasmids. These findings provide new insights into the regulatory mechanisms controlling T4SS expression on multiple IncX plasmids, including the IncX3, explaining the persistence and widespread of blaNDM-IncX3 plasmid, and highlight potential strategies to combat the spread of NDM-positive Enterobacterales by targeting plasmid-encoded regulators.

摘要

新德里金属β-内酰胺酶(NDM)由blaNDM基因编码,介导对碳青霉烯类抗生素的耐药性,因其在全球不同宿主和环境中的广泛存在,对公共卫生构成严重威胁。blaNDM主要由IncX3质粒携带,该质粒编码一种负责质粒接合的IV型分泌系统(T4SS)。已证明这种T4SS在表型上被一种质粒携带的H-NS家族蛋白沉默;然而,沉默和沉默解除的潜在机制仍不清楚。在此,我们鉴定出HppX3,一种由IncX3质粒编码的H-NS家族蛋白,作为转录阻遏物。HppX3与T4SS启动子(PactX)结合,下调T4SS表达,从而抑制质粒接合。RNA测序分析表明,T4SS基因由HppX3和VirBR共同调控,VirBR是同一质粒编码的转录激活因子。从机制上讲,VirBR通过将HppX3从PactX上置换下来,充当反沉默子,恢复T4SS表达并促进质粒接合。在IncX1和IncX2质粒的T4SS中也发现了类似的反沉默机制。这些发现为控制多种IncX质粒(包括IncX3)上T4SS表达的调控机制提供了新见解,解释了blaNDM-IncX3质粒的持久性和广泛传播,并突出了通过靶向质粒编码的调节因子来对抗NDM阳性肠杆菌科细菌传播的潜在策略。

https://cdn.ncbi.nlm.nih.gov/pmc/blobs/b4b4/11915502/74776ad8ebcc/gkaf182figgra1.jpg

文献AI研究员

20分钟写一篇综述,助力文献阅读效率提升50倍。

立即体验

用中文搜PubMed

大模型驱动的PubMed中文搜索引擎

马上搜索

文档翻译

学术文献翻译模型,支持多种主流文档格式。

立即体验