Suppr超能文献

细胞内HIV-1反式激活因子可诱导DNA甲基化格局发生表观遗传变化。

Intracellular HIV-1 Tat regulator induces epigenetic changes in the DNA methylation landscape.

作者信息

Rodríguez-Agustín Andrea, Ayala-Suárez Rubén, Díez-Fuertes Francisco, Maleno María José, de Villasante Izar, Merkel Angelika, Coiras Mayte, Casanova Víctor, Alcamí José, Climent Núria

机构信息

AIDS and HIV Infection Group, Fundació de Recerca Clínic Barcelona-Institut d'Investigacions Biomédiques August Pi i Sunyer (FRCB-IDIBAPS), Barcelona, Spain.

Universitat de Barcelona (UB), Barcelona, Spain.

出版信息

Front Immunol. 2025 Mar 4;16:1532692. doi: 10.3389/fimmu.2025.1532692. eCollection 2025.

Abstract

INTRODUCTION

The HIV regulatory protein Tat enhances viral transcription and also modifies host gene expression, affecting cell functions like cell cycle and apoptosis. Residual expression of Tat protein is detected in blood and other tissues even under antiretroviral treatment. Cohort studies have indicated that, despite virologic suppression, people with HIV (PWH) are at increased risk of comorbidities linked to chronic inflammation, accelerated immune ageing, and cellular senescence, sometimes associated with abnormal genomic methylation patterns. We analysed whether Tat influences DNA methylation and subsequently impacts the transcriptional signature, contributing to inflammation and accelerated ageing.

METHODS

We transfected Jurkat cells with full-length Tat (Tat101), Tat's first exon (Tat72), or an empty vector (TetOFF). We assessed DNA methylation modifications via the Infinium MethylationEPIC array, and we evaluated transcriptomic alterations through RNA-Seq. Methylation levels in gene promoters or body regions were correlated to their expression data, and subsequently, we performed an overrepresentation analysis to identify the biological terms containing differentially methylated and expressed genes.

RESULTS

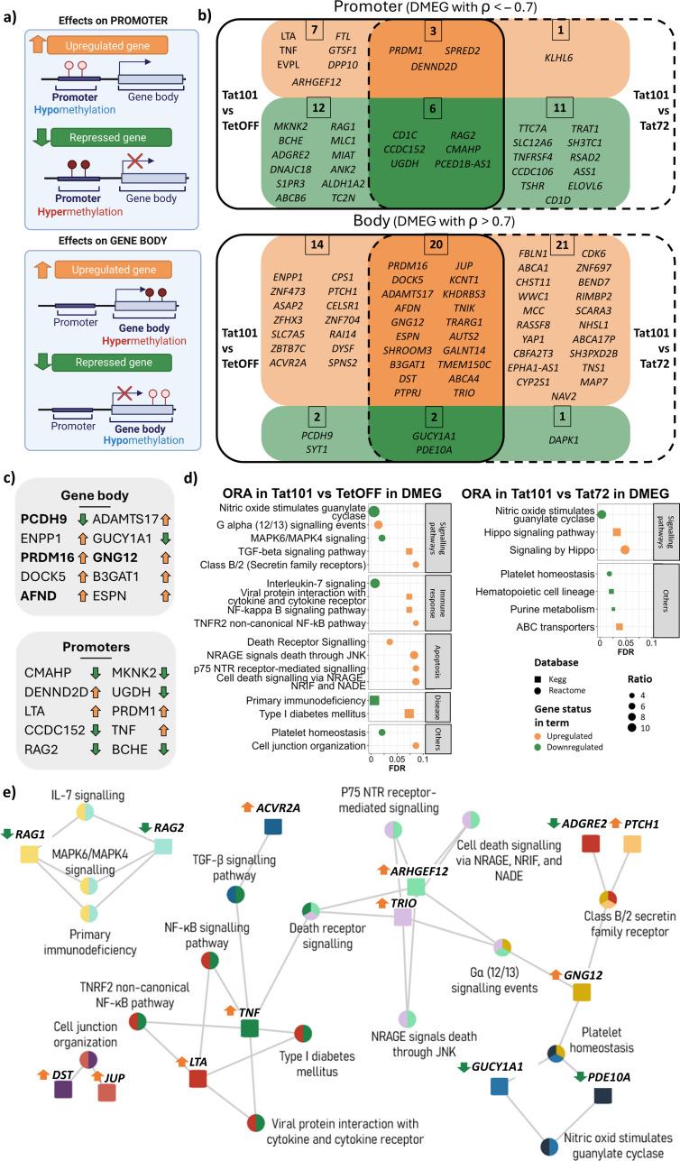
Tat101 expression caused significant hyper- and hypomethylation changes at individual CpG sites, resulting in slightly global DNA hypermethylation. Methylation changes at gene promoters and bodies resulted in altered gene expression, specifically regulating gene transcription in 5.1% of differentially expressed genes (DEGs) in Tat101- expressing cells. In contrast, Tat72 had a minimal impact on this epigenetic process. The observed differentially methylated and expressed genes were involved in inflammatory responses, lipid antigen presentation, and apoptosis.

DISCUSSION

Tat expression in HIV infection may constitute a key epigenetic modelling actor that contributes to HIV pathogenesis and chronic inflammation. Clinical interventions targeting Tat blockade may reduce chronic inflammation and cellular senescence related to HIV infection comorbidities.

摘要

引言

HIV调节蛋白Tat可增强病毒转录,还可改变宿主基因表达,影响细胞周期和细胞凋亡等细胞功能。即使在抗逆转录病毒治疗下,血液和其他组织中仍可检测到Tat蛋白的残留表达。队列研究表明,尽管病毒学得到抑制,但HIV感染者(PWH)患与慢性炎症、加速免疫衰老和细胞衰老相关的合并症的风险增加,有时还与异常的基因组甲基化模式有关。我们分析了Tat是否会影响DNA甲基化,进而影响转录特征,导致炎症和加速衰老。

方法

我们用全长Tat(Tat101)、Tat的第一个外显子(Tat72)或空载体(TetOFF)转染Jurkat细胞。我们通过Infinium甲基化EPIC芯片评估DNA甲基化修饰,并通过RNA测序评估转录组改变。基因启动子或基因体区域的甲基化水平与其表达数据相关,随后,我们进行了过度表达分析,以识别包含差异甲基化和表达基因的生物学术语。

结果

Tat101表达导致个别CpG位点出现显著的高甲基化和低甲基化变化,导致整体DNA轻度高甲基化。基因启动子和基因体的甲基化变化导致基因表达改变,特别是在表达Tat101的细胞中,差异表达基因(DEG)的5.1%的基因转录受到调节。相比之下,Tat72对这一表观遗传过程的影响最小。观察到的差异甲基化和表达基因参与炎症反应、脂质抗原呈递和细胞凋亡。

讨论

HIV感染中Tat的表达可能是一个关键的表观遗传塑造因子,有助于HIV发病机制和慢性炎症。针对Tat阻断的临床干预可能会减少与HIV感染合并症相关的慢性炎症和细胞衰老。

https://cdn.ncbi.nlm.nih.gov/pmc/blobs/35f2/11913862/99b5eb39fcfb/fimmu-16-1532692-g001.jpg

文献AI研究员

20分钟写一篇综述,助力文献阅读效率提升50倍。

立即体验

用中文搜PubMed

大模型驱动的PubMed中文搜索引擎

马上搜索

文档翻译

学术文献翻译模型,支持多种主流文档格式。

立即体验