Suppr超能文献

星形胶质细胞诱导的初级传入轴突放电。

Astrocyte-induced firing in primary afferent axons.

作者信息

Gaudel Fanny, Giraud Julia, Morquette Philippe, Couillard-Larocque Marc, Verdier Dorly, Kolta Arlette

机构信息

Département de Neurosciences, Université de Montréal, Montréal, QC, Canada.

Centre Interdisciplinaire de Recherche sur le Cerveau et l'Apprentissage, Université de Montréal, Montréal, QC, Canada.

出版信息

iScience. 2025 Feb 12;28(3):112006. doi: 10.1016/j.isci.2025.112006. eCollection 2025 Mar 21.

Abstract

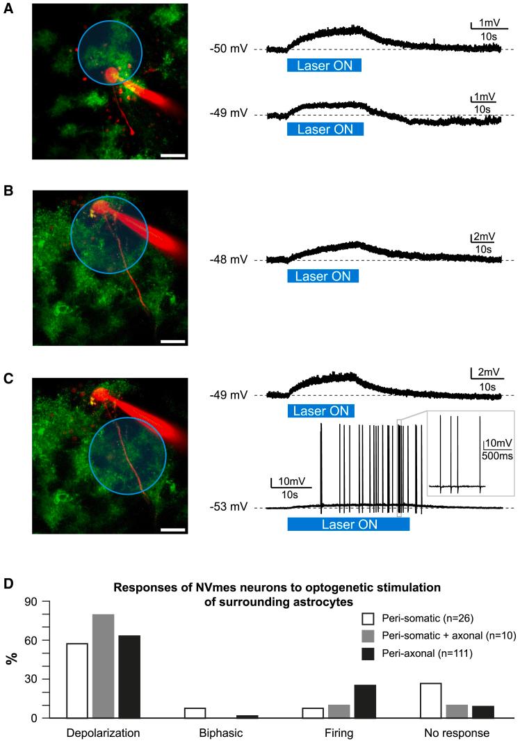
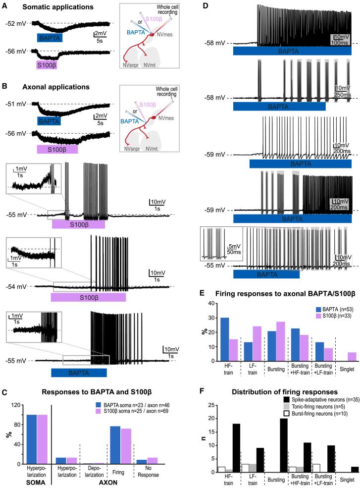
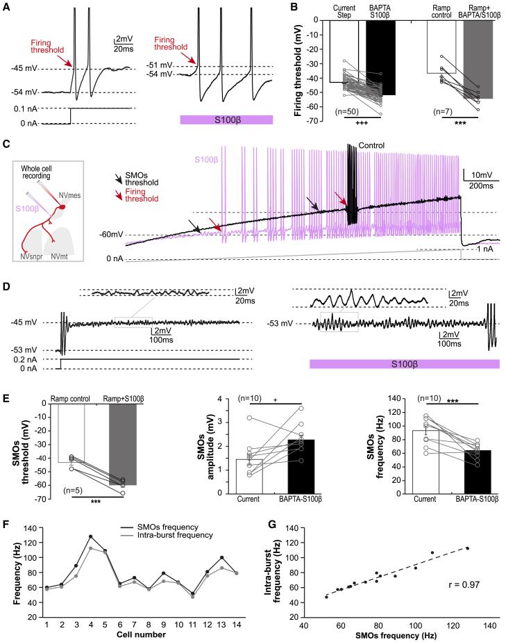
The large-caliber primary afferents innervating the spindles of the jaw-closing muscles have their cell bodies located centrally in the mesencephalic trigeminal nucleus (NVmes). We have shown, in an acid-induced jaw muscle chronic myalgia model, that these afferents exhibit increased excitability and ectopic discharges that emerge from subthreshold membrane oscillations (SMOs) supported by a persistent sodium current ( ) exquisitely sensitive to extracellular Ca-decreases. Here, we explore if the Ca-binding astrocytic protein, S100β, contributes to this hyperexcitability emergence and aim to localize the site where ectopic discharge arises using whole-cell patch-clamp recordings on mice brain slices. We found that astrocytes, by lowering [Ca] at focal points along the axons of NVmes neurons through S100β, enhance the amplitude of the Na1.6-dependent SMOs, leading to ectopic firing. These findings suggest a crucial role for astrocytes in excitability regulation and raise questions about this neuron-astrocyte interaction as a key contributor to hyperexcitability in several pathologies.

摘要

支配闭口肌梭的大口径初级传入神经的细胞体位于中脑三叉神经核(NVmes)的中央。我们已经表明,在酸诱导的下颌肌肉慢性肌痛模型中,这些传入神经表现出兴奋性增加和异位放电,这些放电源自由对细胞外钙降低极为敏感的持续性钠电流支持的阈下膜振荡(SMOs)。在这里,我们探讨钙结合星形胶质细胞蛋白S100β是否促成了这种过度兴奋性的出现,并旨在使用小鼠脑片上的全细胞膜片钳记录来定位异位放电产生的部位。我们发现,星形胶质细胞通过S100β降低NVmes神经元轴突沿线焦点处的[Ca],增强了Na1.6依赖性SMOs的幅度,导致异位放电。这些发现表明星形胶质细胞在兴奋性调节中起关键作用,并引发了关于这种神经元 - 星形胶质细胞相互作用作为几种病理状态下过度兴奋性关键因素的问题。

https://cdn.ncbi.nlm.nih.gov/pmc/blobs/0751/11914515/f241f1b5f99c/fx1.jpg

文献AI研究员

20分钟写一篇综述,助力文献阅读效率提升50倍。

立即体验

用中文搜PubMed

大模型驱动的PubMed中文搜索引擎

马上搜索

文档翻译

学术文献翻译模型,支持多种主流文档格式。

立即体验