Suppr超能文献

用于腹主动脉瘤中铁死亡调节的含硒代蛋氨酸的ROS响应性纳米颗粒。

ROS-responsive nanoparticles with selenomethionine for ferroptosis modulation in abdominal aortic aneurysm.

作者信息

He Haipeng, Chen Lei, Peng Jiaxin, Guo Jinyan, Xiao Xue, Dou Chaoxun, Chen Huining, Zhan Songbiao, Han Xue, Yao Weifeng

机构信息

Department of Vascular Surgery, The Third Affiliated Hospital of Sun Yat-Sen University, Guangzhou, China.

Department of Vascular Surgery, Zhejiang Provincial People's Hospital, Hangzhou Medical College, Hangzhou, Zhejiang, China.

出版信息

iScience. 2025 Jan 23;28(3):111880. doi: 10.1016/j.isci.2025.111880. eCollection 2025 Mar 21.

Abstract

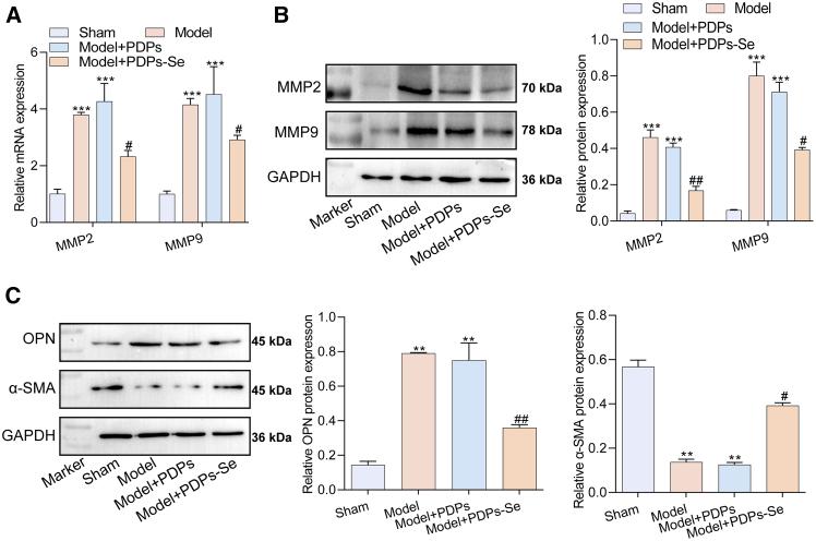
Oxidative stress, particularly ROS accumulation, plays a key role in the development of abdominal aortic aneurysm (AAA). Surgical treatments and current drugs for AAA have limitations, including lack of specificity and significant side effects. This study constructed ROS-responsive nanoparticles using phenylthio-modified dendritic polylysine (PDP) loaded with selenomethionine (PDPs-Se) for AAA treatment, and elucidated its mechanism of action. studies revealed that PDPs-Se enhanced the clearance of ROS by increasing the levels of superoxide dismutase (SOD) and glutathione (GSH) while reducing malondialdehyde (MDA) levels. Furthermore, PDPs-Se upregulated the expression levels of GPX4, SLC7A11, and FTH1 to suppress ferroptosis and modulate the differentiation of vascular smooth muscle cells (VSMCs) from a synthetic to a contractile phenotype. experiments revealed that PDPs-Se attenuated the progression of AAA by inhibiting oxidative stress responses and improving the aortic wall thickness, indicating its potential as an approach for AAA therapy.

摘要

氧化应激,尤其是活性氧(ROS)的积累,在腹主动脉瘤(AAA)的发展中起关键作用。AAA的手术治疗和现有药物存在局限性,包括缺乏特异性和显著的副作用。本研究构建了负载硒代蛋氨酸的苯硫基修饰树枝状聚赖氨酸(PDP)的ROS响应性纳米颗粒(PDPs-Se)用于AAA治疗,并阐明其作用机制。研究表明,PDPs-Se通过提高超氧化物歧化酶(SOD)和谷胱甘肽(GSH)水平,同时降低丙二醛(MDA)水平来增强ROS的清除。此外,PDPs-Se上调GPX4、SLC7A11和FTH1的表达水平以抑制铁死亡,并调节血管平滑肌细胞(VSMC)从合成表型向收缩表型的分化。实验表明,PDPs-Se通过抑制氧化应激反应和改善主动脉壁厚度来减轻AAA的进展,表明其作为AAA治疗方法的潜力。

https://cdn.ncbi.nlm.nih.gov/pmc/blobs/1edd/11914196/b9c0d3196817/fx1.jpg

文献AI研究员

20分钟写一篇综述,助力文献阅读效率提升50倍。

立即体验

用中文搜PubMed

大模型驱动的PubMed中文搜索引擎

马上搜索

文档翻译

学术文献翻译模型,支持多种主流文档格式。

立即体验