Suppr超能文献

食管癌中一种预后性RNA结合蛋白特征的全基因组分析

Genome-wide profiling of a prognostic RNA-binding protein signature in esophageal cancer.

作者信息

Sun Shaowu, Wang Junya, Zhang Yujie, Li Yuetong, Guo Yanan, Huang Chunyao, Tartarone Alfredo, Pallante Pierlorenzo, Li Kaiyuan, Zhang Guoqing, Pan Xue, Li Xiangnan

机构信息

Department of Thoracic Surgery and Lung Transplantation, First Affiliated Hospital of Zhengzhou University, Zhengzhou, China.

Department of Esophageal Surgery, First Affiliated Hospital of Zhengzhou University, Zhengzhou, China.

出版信息

Transl Cancer Res. 2025 Feb 28;14(2):1428-1446. doi: 10.21037/tcr-2024-2561. Epub 2025 Feb 26.

Abstract

BACKGROUND

RNA-binding proteins (RBPs) are known to be involved in the initiation and development of malignant tumors, but the roles of RBPs in esophageal cancer (EC) remain unclear. This study aims to establish a prognostic signature based on RBPs through genome-wide analysis to predict the prognosis of EC patients and provide new insights into chemoresistance.

METHODS

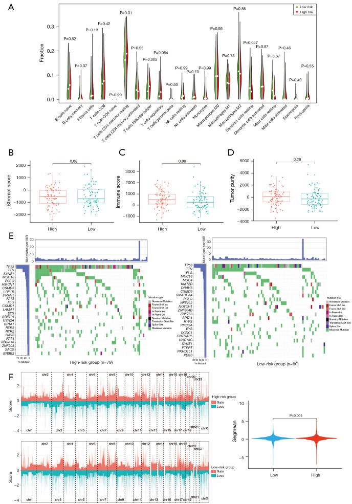
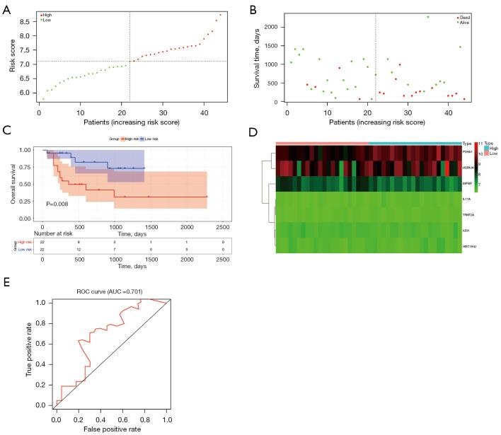
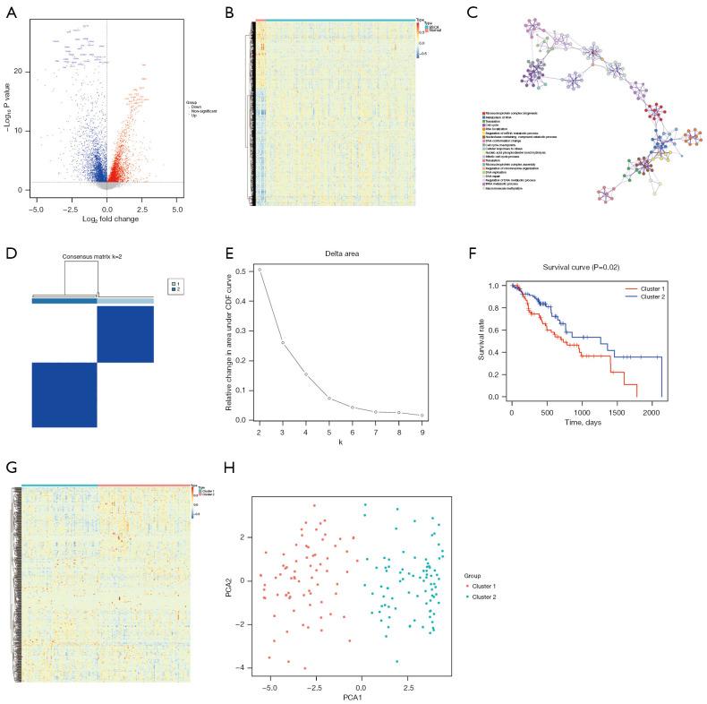
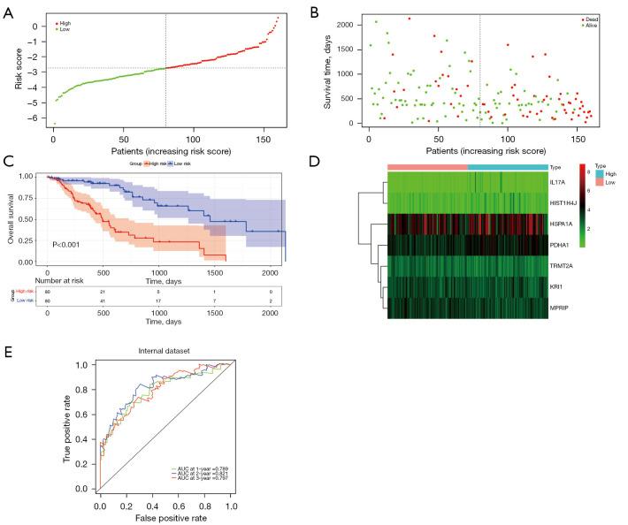
The gene expression profiles and clinical data of patients with EC were downloaded from the Xena database. Candidate genes were obtained by taking the intersection of RBP genes, Kyoto Encyclopedia of Genes and Genomes pathway-related genes, and differentially expressed RBP genes from cluster analysis. Hub genes were extracted via protein-protein interaction network construction. A Cox proportional hazards regression model with seven prognostic RBPs (TRMT2A, PDHA1, MPRIP, KRI1, IL17A, HSPA1A, and HIST1H4J) was built. The risk score of each patient in internal and external dataset cohorts was calculated, and then the patients were divided into two groups based on the median value.

RESULTS

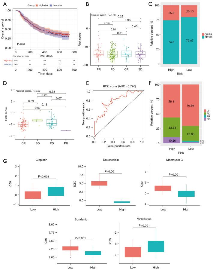
There were significant differences in survival curves between the two risk groups in the internal and external dataset cohorts (P<0.05). In terms of chemotherapy, there was a significant association between RBP risk score and response to chemotherapy, with low-risk patients being more likely to achieve complete response. Finally, univariate and multivariate analyses indicated that the risk score was significantly correlated with overall survival (P<0.05), and pathological stage could also be used independently to predict the prognosis of EC.

CONCLUSIONS

Our study indicated that the RBP signature could serve as a prognostic biomarker of EC and provided new insights into the chemoresistance of this disease.

摘要

背景

已知RNA结合蛋白(RBPs)参与恶性肿瘤的发生和发展,但RBPs在食管癌(EC)中的作用仍不清楚。本研究旨在通过全基因组分析建立基于RBPs的预后特征,以预测EC患者的预后,并为化疗耐药提供新的见解。

方法

从Xena数据库下载EC患者的基因表达谱和临床数据。通过取RBP基因、京都基因与基因组百科全书通路相关基因以及聚类分析中差异表达的RBP基因的交集来获得候选基因。通过构建蛋白质-蛋白质相互作用网络提取枢纽基因。构建了包含7个预后RBP(TRMT2A、PDHA1、MPRIP、KRI1、IL17A、HSPA1A和HIST1H4J)的Cox比例风险回归模型。计算内部和外部数据集队列中每位患者的风险评分,然后根据中位数将患者分为两组。

结果

内部和外部数据集队列中两个风险组的生存曲线存在显著差异(P<0.05)。在化疗方面,RBP风险评分与化疗反应之间存在显著关联,低风险患者更有可能实现完全缓解。最后,单因素和多因素分析表明,风险评分与总生存期显著相关(P<0.05),病理分期也可独立用于预测EC的预后。

结论

我们的研究表明,RBP特征可作为EC的预后生物标志物,并为该疾病的化疗耐药提供了新的见解。

https://cdn.ncbi.nlm.nih.gov/pmc/blobs/b54d/11912045/93443d2a26cd/tcr-14-02-1428-f1.jpg

文献AI研究员

20分钟写一篇综述,助力文献阅读效率提升50倍。

立即体验

用中文搜PubMed

大模型驱动的PubMed中文搜索引擎

马上搜索

文档翻译

学术文献翻译模型,支持多种主流文档格式。

立即体验