Suppr超能文献

用于益生菌生物膜和后生元口服共递送的微流控衍生蒙脱石复合微粒

Microfluidic-derived montmorillonite composite microparticles for oral codelivery of probiotic biofilm and postbiotics.

作者信息

Fang Zhonglin, Yang Xinyuan, Shang Luoran

机构信息

Shanghai Xuhui Central Hospital, Zhongshan-Xuhui Hospital, and the Shanghai Key Laboratory of Medical Epigenetics, the International Co-laboratory of Medical Epigenetics and Metabolism (Ministry of Science and Technology), Institutes of Biomedical Sciences, Fudan University, Shanghai 200032, China.

出版信息

Sci Adv. 2025 Mar 21;11(12):eadt2131. doi: 10.1126/sciadv.adt2131. Epub 2025 Mar 19.

Abstract

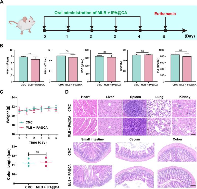
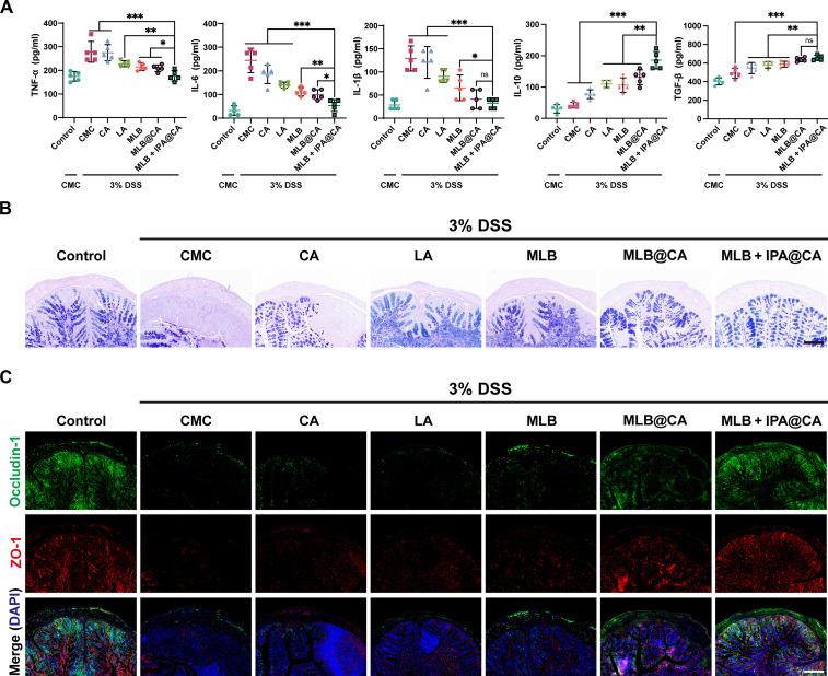
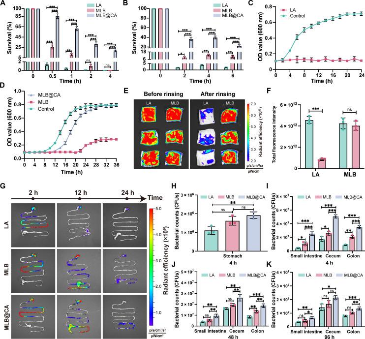
Oral delivery of probiotics has shown promising effects in modulating the gut microbiota and treating ulcerative colitis (UC). However, the therapeutic efficacy is restricted by gastrointestinal assaults, poor mucosal adhesion, and single therapeutic modality. Here, we developed acid-resistant, gut-environment-responsive composite microparticles based on microfluidic electrospray for the oral codelivery of probiotic [ (LA)] biofilm and postbiotics (indole-3-propionic acid). Montmorillonite was selected for supporting biofilm formation due to its cation-exchange capability and clearly defined biosafety. The montmorillonite-LA biofilm was effectively protected by the microparticles and markedly improved the intestinal retention. Upon oral administration, the composite microparticles notably alleviated colitis in mice, including reducing the inflammatory response, improving intestinal barrier function, and modulating the gut microbiota. Consequently, the composite microparticles show high potential for enhancing probiotic delivery efficacy and present a promising strategy for UC treatment.

摘要

口服益生菌已显示出在调节肠道微生物群和治疗溃疡性结肠炎(UC)方面的良好效果。然而,其治疗效果受到胃肠道攻击、黏膜黏附性差以及单一治疗方式的限制。在此,我们基于微流控电喷雾技术开发了耐酸、肠道环境响应性复合微粒,用于口服共递送益生菌[(LA)]生物膜和后生元(吲哚 - 3 - 丙酸)。由于蒙脱石具有阳离子交换能力且生物安全性明确,因此选择其来支持生物膜形成。蒙脱石 - LA生物膜受到微粒的有效保护,并显著提高了在肠道中的滞留时间。口服给药后,复合微粒显著减轻了小鼠的结肠炎,包括减轻炎症反应、改善肠道屏障功能以及调节肠道微生物群。因此,复合微粒在提高益生菌递送效果方面具有很高的潜力,并为UC治疗提供了一种有前景的策略。

https://cdn.ncbi.nlm.nih.gov/pmc/blobs/d9c0/11922048/db096ca070c7/sciadv.adt2131-f1.jpg

文献AI研究员

20分钟写一篇综述,助力文献阅读效率提升50倍。

立即体验

用中文搜PubMed

大模型驱动的PubMed中文搜索引擎

马上搜索

文档翻译

学术文献翻译模型,支持多种主流文档格式。

立即体验