Suppr超能文献

全基因组CRISPR筛选确定IRF1和TFAP4为T细胞急性淋巴细胞白血病中半乳糖凝集素-9的转录调节因子。

Genome-wide CRISPR screen identifies IRF1 and TFAP4 as transcriptional regulators of Galectin-9 in T cell acute lymphoblastic leukemia.

作者信息

Wiggers Caroline R M, Yüzügüldü Burak, Tadros Nathanial G, Heavican-Foral Tayla B, Cho Eugene Y, Eisenbies Zachary C, Ozdemir Merve, Kulp Steffen B, Chae Yun-Cheol, Gutierrez Alejandro, Lohr Jens G, Knoechel Birgit

机构信息

Department of Pediatric Oncology, Dana-Farber Cancer Institute, Boston, MA, USA.

Harvard Medical School, Boston, MA, USA.

出版信息

Sci Adv. 2025 Mar 21;11(12):eads8351. doi: 10.1126/sciadv.ads8351. Epub 2025 Mar 19.

Abstract

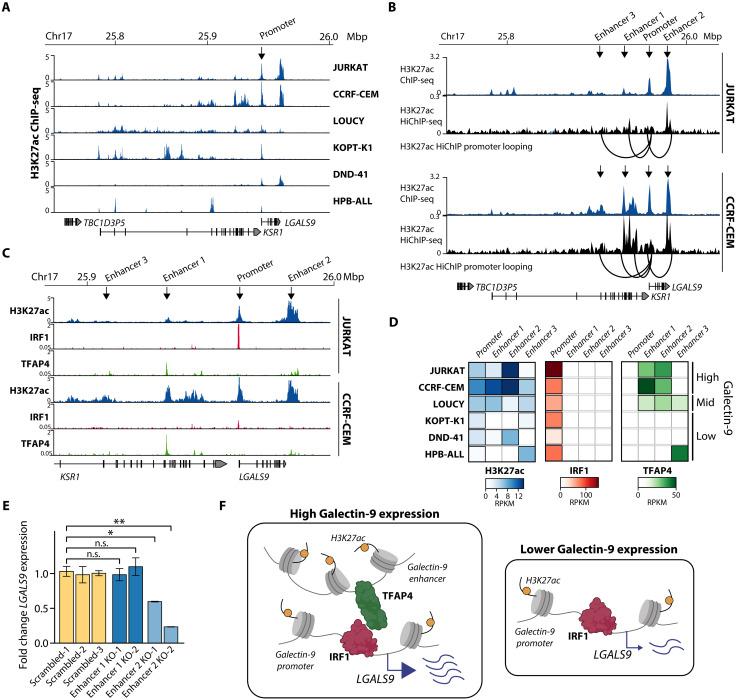
Galectin-9 is overexpressed in a variety of cancers and associated with worse clinical outcome in some cancers. However, the regulators driving Galectin-9 expression are unknown. Here, we defined the transcriptional regulators and epigenetic circuitry of Galectin-9 in pediatric T cell acute lymphoblastic leukemia (T-ALL), as an example of a disease with strong Galectin-9 expression, in which higher expression was associated with lower overall survival. By performing a genome-wide CRISPR screen, we identified the transcription factors IRF1 and TFAP4 as key regulators for Galectin-9 expression by binding its regulatory elements. Whereas IRF1 was observed exclusively on the promoter, TFAP4 binding was detected at an enhancer solely in T-ALL cells associated with higher Galectin-9 levels. Together, our results show that IRF1 is responsible and indispensable for Galectin-9 expression and TFAP4 further fine-tunes its expression. Our approach, a flow-based genome-wide CRISPR screen complemented by transcription factor binding and enhancer mapping, creates innovative opportunities for understanding and manipulating epigenetic transcriptional regulation in cancer.

摘要

半乳凝素-9在多种癌症中过表达,且在某些癌症中与较差的临床结果相关。然而,驱动半乳凝素-9表达的调节因子尚不清楚。在此,我们以小儿T细胞急性淋巴细胞白血病(T-ALL)为例,确定了半乳凝素-9的转录调节因子和表观遗传调控机制,T-ALL是一种半乳凝素-9高表达的疾病,其较高表达与较低的总生存率相关。通过进行全基因组CRISPR筛选,我们确定转录因子IRF1和TFAP4通过结合半乳凝素-9的调控元件,作为其表达的关键调节因子。虽然仅在启动子上观察到IRF1,但仅在与较高半乳凝素-9水平相关的T-ALL细胞中的一个增强子上检测到TFAP4结合。总之,我们的结果表明IRF1对半乳凝素-9的表达负责且不可或缺,而TFAP4进一步微调其表达。我们的方法,即基于流式细胞术的全基因组CRISPR筛选,并辅以转录因子结合和增强子定位,为理解和操纵癌症中的表观遗传转录调控创造了创新机会。

https://cdn.ncbi.nlm.nih.gov/pmc/blobs/e286/11922064/86e91d5272e4/sciadv.ads8351-f1.jpg

文献AI研究员

20分钟写一篇综述,助力文献阅读效率提升50倍。

立即体验

用中文搜PubMed

大模型驱动的PubMed中文搜索引擎

马上搜索

文档翻译

学术文献翻译模型,支持多种主流文档格式。

立即体验